中国信通院秦乐等:CPTPP知识产权条款解读
2021-10-18 11:28 来源:  北京号
关注

2021年9月16日,中国正式提出申请加入《全面与进步跨太平洋伙伴关系协定》(CPTPP)。当前正经历百年未有之大变局,国内外形势和环境都发生深刻变化,我国加入CPTPP后对进一步扩大对外开放、促进经济高质量发展、深度参与全球治理体系建设,有着重要的推动作用。CPTPP中的知识产权条款体现了全球知识产权保护的最新趋势,本文对CPTPP中的知识产权条款进行解读,以飨读者。

2021年9月16日,中国正式提出申请加入《全面与进步跨太平洋伙伴关系协定》(CPTPP)。CPTPP的前身为《跨太平洋伙伴关系协定》(TPP),在搁置近5%的TPP条款后,于2018年12月30日正式达成。成员国包括澳大利亚、文莱、加拿大、智利、日本、马来西亚、墨西哥、新西兰、秘鲁、新加坡、越南等11国。除了聚焦于传统自由贸易协定模式的贸易投资领域,CPTPP还包括了与贸易投资有关的所有议题,涉及金融服务、企业管理、竞争政策、劳工和环境保护等,议题的内容和覆盖面超越了目前大部分的自由贸易协定,成为迄今为止最高标准、最全面的区域贸易协定。

知识产权作为CPTPP的重要章节,体现了当今全球知识产权国际保护的最新趋势,知识产权的谈判也被认为是最艰难、最具争议的议题,涵盖商标、国别、地理标志、专利、版权、商业秘密等多种类型,主要内容如下:

提高商标和地理标志保护标准。CPTPP明确商标保护的适用范围,厘清与地理标准、国名、域名之间的保护边界:第一,扩大商标保护范围,允许声音和气味申请商标注册;第二,加强驰名商标的保护力度,降低驰名商标的认定标准,保护范畴从同类保护扩大到了跨类保护,并且对驰名商标的认定不以注册为要件;第三,强化地理标志保护,允许在多种立法模式下进行地理标志保护,明确地理标志的认证程序;第四,加强对域名和国名的保护,确立国名争议的法律救济程序和手段。

加强对农业化学产品和药品的保护力度。CPTPP力图统一化专利制度的实体和程序性规则,弥补农业化学产品和药品保护力度的不足:第一,细化专利申请、审查程序,扩大宽限期至12个月,将专利撤销事由扩大至违反公共利益或“反竞争”等滥用专利权的行为;第二,加强农业化学产品的保护,对于新产品未披露的实验和其他数据给予10年保护期;第三,明确专利链接制度,若第三方依赖已上市药品的安全性和有效性数据提请相关机构审批时,专利权人享有知情权,并有充足时间和机会寻求救济措施;第四,升级外观设计保护标准,允许对产品的局部设计进行保护。

著作权的扩张。虽然总体上CPTPP 著作权规则在TPP 基础上进行了一定幅度的删减,但相对于TRIPS协议,仍然呈现出较大程度的扩张,具体表现在:第一,扩大传统复制权的保护范围。CPTPP 明确规定复制权延及“以任何形式和方式进行的”“包括以电子方式”进行的复制行为,将临时或短暂的复制行为纳入复制权控制范畴。第二,扩张权利人主体。除了作者、表演者和录音制品制作者,还将与这些主体有任何利益关系的继承人也纳入著作财产权的主体范围。第三,扩大向公众传播权的保护范围。明确规定向公众传播权包括向公众提供权,以及“交互式传播”的行为,并将该权利的客体扩大涵盖至所有类型的作品。

严格的执法程序和法律责任。对执法中涉及的民事损害赔偿、边境措施适用、降低刑事入罪门槛等关键问题进行澄清:第一,明确知识产权民事侵权救济标准和救济措施,内容涉及到了具体的救济方式、赔偿数额的计算、诉讼费用的承担、侵权工具与货物的处理、法定赔偿等。第二,临时措施和边境措施更为严格,给予了缔约方极其宽松的知识产权执法裁量自由,并且将边境措施适用在了进出口和过境各个环节,加大了海关的知识产权执法力度。第三,明确刑事措施,将著作权和商标权领域应纳入刑事处罚范畴的违法行为进行了扩展,将侵犯商业秘密行为纳入刑事范围,提高了商业秘密的保护层级。

我国知识产权法律法规与CPTPP中的知识产权条款存在差异,如“气味能否作为商标注册”“扩大著作权中的复制权范围”“网络服务供应商的侵权责任”等。若我国加入CPTPP,相关部门还需要对CPTPP中的知识产权条款进行深入研究,调整并完善我国相关法律制度,以满足CPTPP的保护要求。

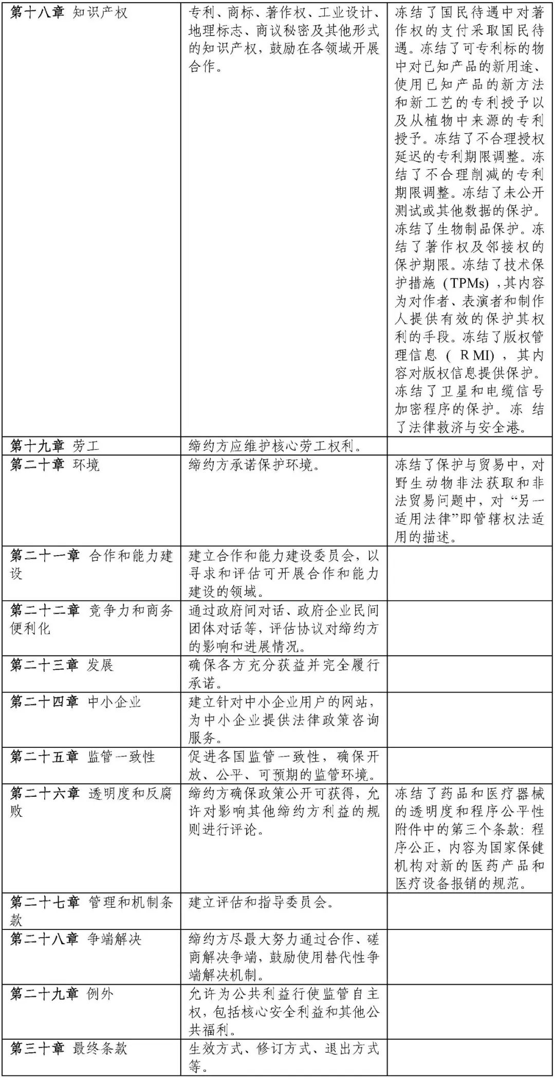
附:CPTPP总体框架

作者简介

秦乐,中国信息通信研究院知识产权中心工程师,拥有专利代理人资格,从事知识产权咨询服务工作7年。主要工作领域包括标准与知识产权、开源与知识产权、科技成果评价、转化等。近年来主持或参与了《车联网通信技术知识产权风险防控及汽车行业标准必要专利有关政策分析》《新形势下互联网平台领域知识产权保护问题探讨》《国内外团体标准实践中的知识产权问题应对策略分析》《标准必要专利在ICT领域的实践和应用》《标准专利政策跟踪及实践研究》等课题。

联系方式:qinle@caict.ac.cn

李梅,中国信息通信研究院知识产权中心高级工程师,专注于知识产权、反垄断、反不正当竞争等相关领域的研究工作。近年来主持了《平台经济行业竞争状况评估》《互联网平台生态互联互通相关问题研究》《移动智能终端专利费率累积问题研究》《标准专利滥用的反垄断法规制》《制造业及重点领域的知识产权评价指标体系研究与动态监测》《国际贸易竞争新形势下我国战略性新兴产业知识产权风险分析与防范》等课题。

联系方式:limei@caict.ac.cn

冯哲,中国信息通信研究院知识产权中心法律政策研究员,从事数字内容、数据安全等方面的互联网法律政策和战略研究工作7年。近年来主持或参与了《数字贸易知识产权研究》《数据要素流通中的重大法律问题研究》《中国网络版权保护年度报告》《新形势下数字版权交易关键问题研究》《制造业及重点领域的知识产权评价指标体系研究与动态监测》等课题。

联系方式:fengzhe@caict.ac.cn


作者:

信通院知产中心


打开APP阅读全文
特别声明:本文为北京日报新媒体平台“北京号”作者上传并发布,仅代表作者观点,北京日报仅提供信息发布平台。未经许可,不得转载。