网上办!掌上办!经开区社会保险保障中心“不见面”办理指南来了~
2022-11-22 10:46 来源:  北京号
关注

11月21日,小亦从北京经开区社会保险保障中心获悉,为积极应对疫情防控形势新变化,降低疫情传播风险,最大程度保护您和家人的生命安全,北京经开区社会保险保障中心向您发出如下倡议: 优先选择“不见面”方式办理社保服务事项,最大限度减少出行和聚集,降低公共场所交叉感染的风险。

“不见面”办业务方便又安全,您可以通过以下几种途径办理业务。

单位业务网上办

通过以下途径可直接办理部分单位业务。

1.“北京市社会保险网上服务平台”

http://rsj.beijing.gov.cn/csibiz/

2.北京市企业服务e窗通平台

https://ect.scjgj.beijing.gov.cn/index

个人业务掌上办

1.登录国家社会保险服务平台

http://fuwu.rsj.beijing.gov.cn/bjdkhy/sbqycx/sbRights/sbRightsHome

2.北京市人力资源和社会保障局社保权益查询平台

http://fuwu.rsj.beijing.gov.cn/bjdkhy/sbqycx/sbRights/sbRightsHome

3.全国人力资源社会保障电话咨询服务微信:12333

同时可以通过“北京人社”微信公众号、北京通app等相关APP手机端软件进行查询。

“不见面”服务线上问

如您有医保方面的问题需要办理,强烈建议您通过以下途径办理业务。

1.电子邮箱

KFQSHBXBZZX@126.com

2.电话

010-86355977

3.邮寄传送必要资料方式申请办理部分业务

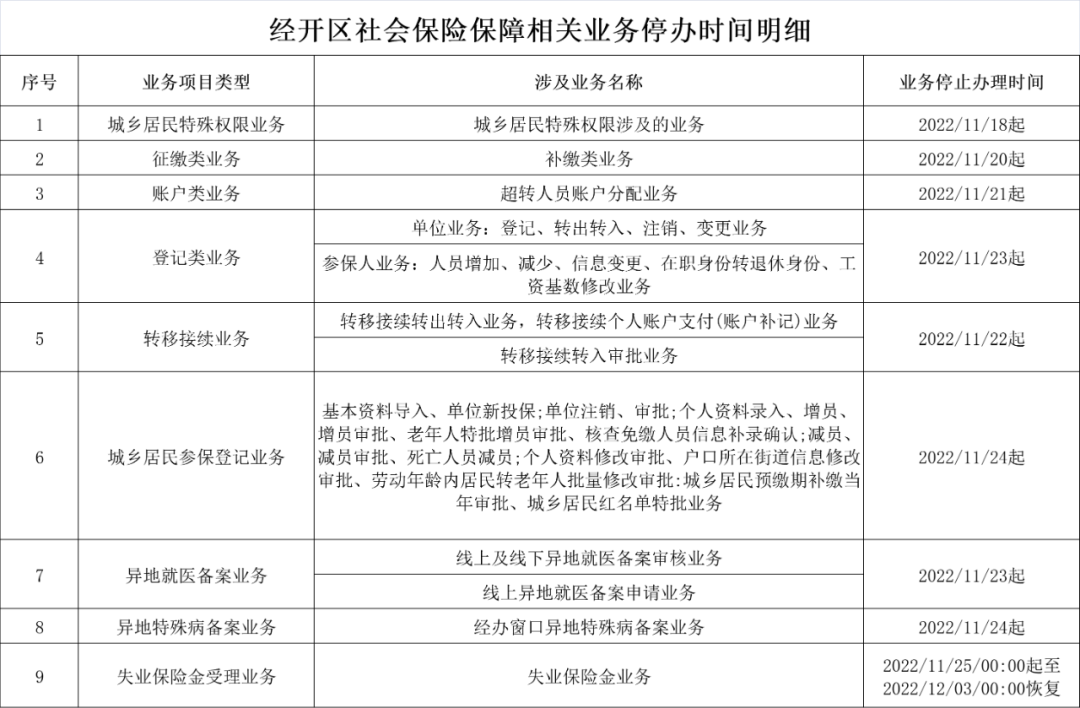
此外由于北京市医疗保障信息平台经办系统进行切换工作为确保工作的顺利完成11月18日起经开区社会保险保障中心部分业务暂时停办具体如下


作者:

北京亦庄官方发布


打开APP阅读全文
特别声明:本文为北京日报新媒体平台“北京号”作者上传并发布,仅代表作者观点,北京日报仅提供信息发布平台。未经许可,不得转载。