@调查单位,“达规纳统”标准说明!快来看看有没有你!(工业、服务业篇)
2022-11-28 13:13 来源:  北京号
关注

各有关统计调查单位

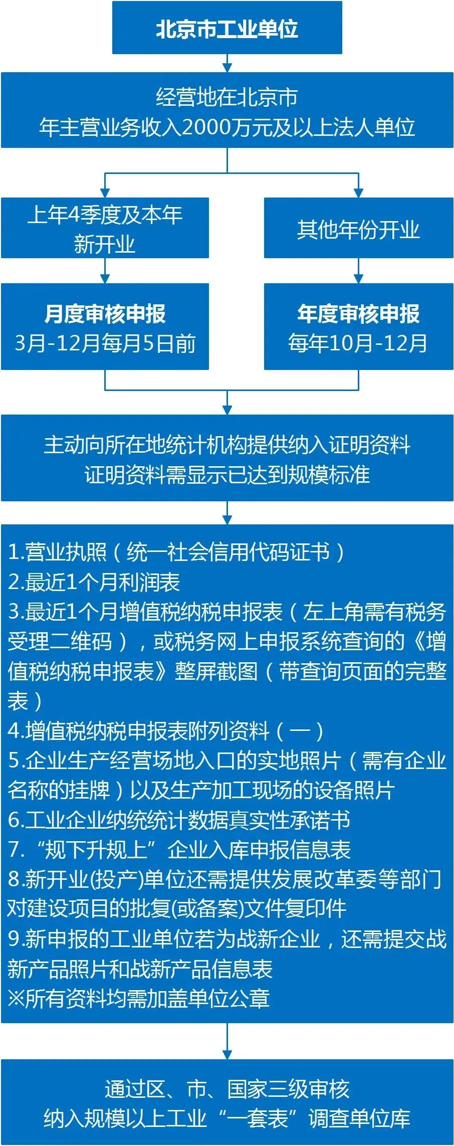
根据《中华人民共和国统计法》《北京市统计条例》以及统计报表制度要求,达到规上单位规模标准但尚未纳入规上单位统计调查库的单位,有义务按要求及时向所在地统计机构提供营业执照(证书)复印件、利润表和纳税申报表等证明单位达到入库规模标准的资料。这就是我们常说的“达规纳统”。

目前,此项工作正在全市集中开展。特别需要注意的是,如果您是经营超过一年,已经发展壮大的“小升规”企业,可以在今年12月底前报送资料;新成立即“达规”企业可在3-12月月初5号前报送相关资料,通过审核及时成为规上企业。

定义太专业

小编再解释

我们都知道只有在每五年组织开展一次的经济普查时才会对所有单位进行全面调查。非普查年份,国家划定了一套标准,达到这个标准的单位叫“规上”单位,只有“规上”单位才需要向统计部门定期报送报表。

大有大的作为,更要有大的担当,正是因为这部分“规上”的大单位很好地履行了法律义务,我们才能以最少的人员力量、最小的资金投入、最快的调查速度获取最精准的数据。而这些宝贵的数据对于加强和改善宏观调控、深化供给侧结构性改革、提升城市精细化管理水平等都具有十分重要的意义。

如此重要,请各单位一定要多多关注

及时判断您所在的单位

是不是属于“达规”单位

今天,我们就先来

工业和服务业

单位的“达规”标准和“纳统”流程吧~

联系电话

 

如果您有任何疑问

可咨询所在地统计机构

来源:西城统计


作者:

北京西城官方发布


打开APP阅读全文
特别声明:本文为北京日报新媒体平台“北京号”作者上传并发布,仅代表作者观点,北京日报仅提供信息发布平台。未经许可,不得转载。