来房山过大年|新年溜娃好去处!边玩边涨知识
2023-01-26 09:03 来源:  北京号
关注

 

房山区文化和旅游局策划推出特色春节旅游线路,网罗滑雪、赏景、泡温泉、观星、观鸟等冬季特色旅游资源,解锁房山冬季新玩法,快一起来房山过大年吧!

“慢享冬日,观鸟休闲”两日游

- 线路特色 -

冬日观鸟,感受自然和谐画面

去文化活动中心读书看展

感受非遗的魅力

休闲购物两不误

解放爹妈给娃放电

- 线路行程 -

第一天

游玩地:

房山红领巾公园观鸟

游玩地:

首创奥特莱斯

美食推荐:

首创奥莱美食广场

第二天

游玩地:

房山区文化活动中心

(图书馆+非遗展馆)

周边游玩:

新城滨水森林公园/长阳公园

周边购物:

熙悦天街/半岛广场

返程

- 线路介绍 -

1

房山红领巾公园观鸟

房山红领巾公园位于房山大石河上游,因大石河水质清澈,水生植物繁茂,为青头潜鸭、骨顶鸡、凤头䴙䴘、远东山雀、天鹅、白鹭、黑鹳、震旦鸦雀、山斑鸠等上百种珍稀鸟类栖息、觅食提供了舒适的“绿色家园”。

水中游来荡去的鸟禽,成群结队的黑鹳,还有大白鹭、苍鹭等国家级保护动物,或嬉戏、或飞翔,或驻足、或觅食,在这冬日的暖阳下共同构成了一幅美丽和谐的生态画卷。也正因如此,房山红领巾公园成为了如今的“观鸟圣地”。

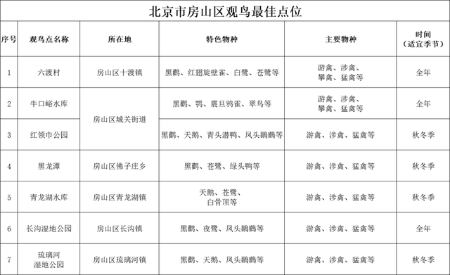
注:房山自然条件优渥,物种繁多,可观赏鸟类分布在不同水域、不同时节。不管是途径驻足还是专门造访,观赏自然精灵翩翩起舞,都能感受自然之美、生态之美。附《房山观鸟点位指南》

2

首创奥特莱斯—冰冻星球

北京首创奥特莱斯,位于北京市房山区长阳镇京良路南侧,距市中心30公里。它以奥特莱斯品牌折扣店为核心,集休闲娱乐、儿童体验、餐饮美食、社区服务、高品质住宅于一体,打造中国国际化纯正奥特莱斯,形成一个以世界名品奥特莱斯为核心的高端商业综合体。北京首创奥特莱斯将全球时尚带到房山,并成为北京、天津、河北三地重要的购物、休闲中心。2014年4月19日,北京首创奥莱被正式授予“国家AAA级旅游景区”名号,成功开启了奥特莱斯 “购物+旅游”新模式。

这个冬天,首创奥莱新增冰雪项目,风靡遛娃圈的真冰滑冰场“冰冻星球”首创奥莱店带你畅滑。

3

房山区文化活动中心

房山区文化活动中心坐落于长阳镇广阳A区,是隶属于房山区文化委员会的副处级事业单位。整合了文化馆、图书馆和电影放映中心三个单位的工作职能,是集文化活动、图书阅览、教育培训、数据采集、信息传输、娱乐休闲、团队活动、科学普及等于一体的综合性、多功能的公益性文化活动中心。

文化活动中心以全年免费对外开放,以公益性、便捷性、服务性为原则,服务群众文化生活,提升居民文明素质,不断满足群众的精神文化需求。其中,A座图书馆15840平方米,B座文化馆建筑面积9263平方米,公共配套区建筑面积2070平方米,总建筑面积27173平方米,总用地17125平方米。

目前,中心建有剧场可容纳450人,报告厅可容纳200人,多功能活动厅可容纳100人,会议室4个,设有非遗、书画影展厅,各类教室26间,阅览桌214 张、图书阅览坐席640席。中心正式运营后,日服务接待量最高达到近万人次,服务能力全面提高,整体环境全面提升。

图书馆

新馆秉承“开放自由、智能便捷、个性特色”的建设理念,内部空间主体色调采用桔黄、深灰、浅米等颜色为主,空间设计更加注重休闲空间的设计与利用, 从开放式的藏书阅读区、半开放式休闲书吧、公共空间开放的学习区、少儿互动体验区等无不体现出以人为本的特征。

非遗展馆

2016年12月31日,房山区文化活动中心开始运行,位于中心B座三层的房山区非物质文化遗产展馆正式对外开放,展厅利用多媒体、环幕影院、场景雕塑、沙盘微雕以及平面展板等多种方式集中展示了房山区的38个非遗项目,其中包括京绣、“菊花白酒”酿制技艺、杨家将(穆桂英)传说3个国家级项目,水峪中幡、大石窝石作文化村落、长阳镇公议庄“五虎少林会”、北京灯彩、北窖村狮子会5个市级项目,宋氏杂技、汉白玉雕刻、薛庄高跷、北窖村音乐会等30个区级项目。主要介绍展示房山区非遗代表性项目和代表性传承人、普及非遗知识和当地民俗、弘扬中华优秀传统文化,为大众打开一个了解全区非物质文化遗产的窗口。

展馆与中心一直保持同步开放, 接待个人和团体参观(无需预约)。

展馆地址:房山区长阳镇昊天北大街8号院房山区文化馆(B座)三层房山区非物质文化遗产展览馆

4

美食推荐:首创奥莱美食广场

奥莱美食广场汇集各色美食,可供游客自行选择~

地址:北京市房山区首创奥特莱斯

5

周边推荐

周边游玩

新城滨水森林公园

长阳公园

娱乐购物

熙悦天街

半岛广场


作者:

文旅北京


打开APP阅读全文
特别声明:本文为北京日报新媒体平台“北京号”作者上传并发布,仅代表作者观点,北京日报仅提供信息发布平台。未经许可,不得转载。