北京胸科医院成人新型冠状病毒感染诊治规范参考意见
2023-01-31 11:54 来源:  北京号
关注

目录

第一部分 新型冠状病毒感染诊治规范

1. 诊断标准

2. 鉴别诊断

3. 临床分型

4. 首诊完善的病史和检查

5. 患者分流

6. 新冠病毒感染患者风险评估

7. 新型冠状病毒感染患者的治疗

8. 出院标准

9. 诊疗流程图

第二部分 新型冠状病毒感染合并肺结核处置规范 第三部分 新型冠状病毒感染合并其它常见慢性肺部疾病处置规范

1. 新型冠状病毒感染合并肺癌处置规范

2. 新型冠状病毒感染合并慢性阻塞性肺疾病处置规范

3. 新型冠状病毒感染合并支气管哮喘处置规范

4. 新型冠状病毒感染合并肺间质性疾病处置规范

第四部分 新型冠状病毒感染护理规范

1. 发热

2. 咳嗽、咳痰

3. 呼吸困难

4. 消化道症状

5. 心理健康管理

6. 危重患者护理

7. 俯卧位通气的护理

第一部分

新型冠状病毒感染诊治规范

1. 诊断标准

1) 新型冠状病毒感染:流行病学史+临床症状+新型冠状病毒核酸或抗原检测阳性。

2)新型冠状病毒肺炎:流行病学史+临床症状+新型冠状病毒核酸或抗原阳性+肺部符合该病影像表现。

2. 鉴别诊断

1) 新型冠状病毒感染需与其他病毒引起的呼吸道感染相鉴别。

2)与非感染性疾病,如血管炎、皮肌炎和机化性肺炎、过敏性肺炎等鉴别。

3. 临床分型

表1 新型冠状病毒感染临床分型

4. 首诊完善的病史和检查

1)病史:症状发生时间及严重程度、基础疾病及控制情况、是否有免疫缺陷疾病、是否应用免疫抑制剂、合并用药、过敏史等。2)生命体征:体温、心率、呼吸频率、脉搏氧饱和度、血压、体重指数等。3)血液指标:血常规、血气分析、凝血功能(包含D二聚体)、电解质、肝肾功能、自身抗体、CRP、PCT、ESR、心肌酶、cTnI、NT-proBNP/BNP;铁蛋白、血浆因子(包含IL-6)等。4)影像学检查:肺部CT(患者危重不宜前往CT室者,行床旁胸片)。5)其它可选检查:心电图、心脏超声、T细胞亚群。

5. 患者分流

1)轻型和中型患者门诊治疗并居家随诊观察。

2)重型和危重型收入院。

3)符合以下两条之一者收入RICU:

①出现呼吸衰竭,且需要机械通气;②出现需要血管活性药物维持的低血压。

6. 新冠病毒感染患者风险评估

1)重症与危重高危人群评估:

①大于65岁的老年人;②有心脑血管疾病(含高血压)、慢性肺部疾病、糖尿病、慢性肝脏、肾脏疾病、肿瘤等基础疾病以及维持性透析患者;③免疫功能缺陷(如艾滋病患者、长期使用皮质类固醇或其他免疫抑制药物导致免疫功能减退状态);④肥胖(体重指数≥30);⑤晚期妊娠和围产期女性;⑥重度吸烟者。

2)新冠患者重症和危重症的预警:存在高危因素的患者常在症状出现后3~4周内发展成危重症,以下情况需警惕病情加重:

①呼吸窘迫,低氧血症加重或吸氧需求持续增加;②组织氧合指标恶化或乳酸进行性升高;③外周血淋巴细胞计数进行性降低;④外周血炎性标记物如IL-6、CRP、铁蛋白等进行性升高;⑤D-二聚体等凝血功能相关指标明显升高;⑥胸部影像学显示肺部病变明显进展;⑦出现脏器功能受损(心肌酶、肝酶或肌酐水平升高)。

7. 新型冠状病毒感染患者的治疗

1) 门诊新型冠状病毒感染患者的治疗:

表2 门诊新冠病毒感染患者的治疗推荐

2)住院新型冠状病毒感染患者的治疗:应根据患者分型、吸氧需求、肺部病变程度、全身炎症反应选择合适的治疗方案,原则上病程早期以抗病毒治疗和对症治疗为主;重型/危重型患者以呼吸支持、抗炎治疗为主;具有重症高风险因素、病情进展较快的中型病例,以及重型和危重型病例,无禁忌证情况下可给予治疗剂量的低分子肝素或普通肝素。

表3 住院新型冠状病毒感染患者治疗推荐

3)肾功能不全新型冠状病毒感染患者的药物使用:

图1 肾功能不全新型冠状病毒感染患者的药物使用

4)新型冠状病毒感染常用药物:

表4 新型冠状病毒感染常用药物

5)呼吸支持治疗:

①鼻导管或面罩吸氧

PaO2/FiO2低于300mmHg的重型病例均应立即给予氧疗。接受鼻导管或面罩吸氧后,短时间(1~2小时)密切观察,若呼吸窘迫和(或)低氧血症无改善,应使用经鼻高流量氧疗(HFNC)或无创通气(NIV)。

②经鼻高流量氧疗或无创通气

PaO2/FiO2低于200mmHg应给予经鼻高流量氧疗(HFNC)或无创通气(NIV)。接受HFNC或NIV的患者,无禁忌证的情况下,建议同时实施俯卧位通气,即清醒俯卧位通气,俯卧位治疗时间每天应大于12小时。部分患者使用HFNC或NIV治疗的失败风险高,需要密切观察患者的症状和体征。若短时间(1~2小时)治疗后病情无改善,特别是接受俯卧位治疗后,低氧血症仍无改善,或呼吸频数、潮气量过大或吸气努力过强等,往往提示HFNC或NIV治疗疗效不佳,应及时进行有创机械通气治疗。

③ 有创通气

a. 插管时机:一般情况下,PaO2/FiO2低于150mmHg,特别是吸气努力明显增强的患者,应考虑气管插管,实施有创机械通气。但鉴于部分重型、危重型病例低氧血症的临床表现不典型,不应单纯把PaO2/FiO2是否达标作为气管插管和有创机械通气的指征,而应结合患者的临床表现和器官功能情况实时进行评估。值得注意的是,延误气管插管,带来的危害可能更大。

b. 肺保护性通气策略:对于大多数因新冠病毒感染相关ARDS而接受机械通气的患者,应按照循证的ARDS策略处理―肺保护性通气策略。

c. 俯卧位低潮气量通气:若新冠病毒感染患者通过低潮气量通气未能实现充分氧合,下一步首选俯卧位低潮气量通气以改善氧合,要求在24小时内尽量长时间俯卧位通气,即每日12-16小时。

④ 肺复张和高水平PEEP

对于PEEP有效的重度低氧血症患者,可尝试肺复张措施和高水平PEEP策略,作为俯卧位通气失败患者的挽救措施。

⑤ 体外膜肺氧合

用于俯卧位通气及上述其他措施无效的患者。

体外膜肺氧合(ECMO)启动时机:在最优的机械通气条件下(FiO2≥80%,潮气量为6ml/kg理想体重,PEEP≥5cmH2O,且无禁忌证),且保护性通气和俯卧位通气效果不佳,并符合以下之一,应尽早考虑实施ECMO。

a. PaO2/FiO2<50mmHg超过3小时;b. PaO2/FiO2<80mmHg超过6小时;c. 动脉血pH<7.25且PaCO2>60mmHg超过6小时,且呼吸频率>35次/分;d. 呼吸频率>35次/分时,动脉血pH<7.2且平台压>30cmH2O。符合ECMO指征,且无禁忌证的危重型病例,应尽早启动ECMO治疗,避免延误时机,导致患者预后不良。ECMO模式选择:仅需呼吸支持时选用静脉-静脉方式ECMO(VV-ECMO),是最为常用的方式;需呼吸和循环同时支持则选用静脉-动脉方式ECMO(VA-ECMO);VA-ECMO出现头臂部缺氧时可采用静脉-动脉-静脉方式ECMO(VAV-ECMO)。实施ECMO后,严格实施保护性肺通气策略。推荐初始设置:潮气量<4~6ml/kg理想体重,平台压≤25cmH2O,驱动压<15cmH2O,PEEP5~15cmH2O,呼吸频率4~10次/分,FiO2<50%。对于氧合功能难以维持或吸气努力强、双肺重力依赖区实变明显、或需气道分泌物引流的患者,应积极俯卧位通气。⑥ 循环支持危重型病例可合并休克,应在充分液体复苏的基础上,合理使用血管活性药物,密切监测患者血压、心率和尿量的变化,以及乳酸和碱剩余等情况,必要时进行血流动力学监测。 值得注意的是:重症新冠病毒感染患者早期应遵循保守液体策略,如果患者血流动力学稳定、乳酸水平不高,即使存在容量反应性也不意味着需要额外补充液体,于多数重症新冠病毒感染患者而言,肺水肿的风险要远远超过低血容量。容量过负荷不只延长了肺损伤患者的机械通气时间,还可能增加病死率。⑦ 急性肾损伤(AKI)和肾替代治疗新冠病毒感染患者可能会出现AKI,一旦出现AKI,预示着死亡风险更高。AKI的独立预测因素包括:高龄、男性、合并肥胖、糖尿病、高血压、心血管疾病、基线eGFR低或IL-6高、机械通气或使用血管加压药。本次疫情暴发以来,发现重症患者尤其是高热的患者都存在一定程度的肾前性肾功能不全,但ARDS的患者又要保守的液体管理,因此对于患者容量的评估非常重要。连续性肾脏替代疗法( CRRT)仍是有AKI的危重患者的首选疗法。指征包括:①高钾血症;②严重酸中毒;③利尿剂无效的肺水肿或水负荷过多。新冠病毒感染患者存在高凝状态,在肾脏替代治疗期间更常发生管路血栓。如果没有禁忌证,均接受抗凝治疗。可以用普通肝素或枸橼酸盐局部抗凝,也可用普通肝素或低分子量肝素进行全身抗凝。本次重症患者治疗过程中发现患者因新冠病毒感染高凝状态,枸橼酸抗凝效果欠佳,但原因不详,需要进一步探索。⑧ 营养支持危重型患者应加强营养风险评估,首选肠内营养,保证热量25~30千卡/kg/日、蛋白质>1.2g/kg/日摄入,必要时加用肠外营养。可使用肠道微生态调节剂,维持肠道微生态平衡,预防继发细菌感染。⑨ 抗生素治疗a.不推荐给与首次就诊的新冠感染患者使用广谱抗生素治疗,新冠病毒感染本身也可引起长时间发热、脓涕或脓痰,如果患者没有合并白细胞增多、局灶性细菌感染影像表现、PCT升高等,抗生素不是必须。b.住院重型/危重型新型冠状病毒感染患者或存在院内感染高危因素的患者,应警惕院内感染风险,可疑呼吸道、消化道、血流、尿路等感染时应积极行病原学检查,并根据血常规、PCT、CRP等感染指标综合确定。

8. 出院标准

1) 体温正常24小时以上;

2)生命体征平稳;

3)呼吸道症状好转;

4)肺部影像学显示急性渗出性病变改善或稳定;

5)可以转为口服药治疗;

6)无并发症要继续处理。

9. 诊疗流程图

图2 诊疗流程图

第二部分

新型冠状病毒感染合并肺结核处置规范

北京胸科医院结核内科在救治新冠感染合并结核病方面拥有丰富经验。中国作为结核病高发国家,如何进行结核病患者合并新冠病毒感染的治疗管理,结合新冠病毒感染诊断治疗指南与结核病特点,归纳诊治要点如下:

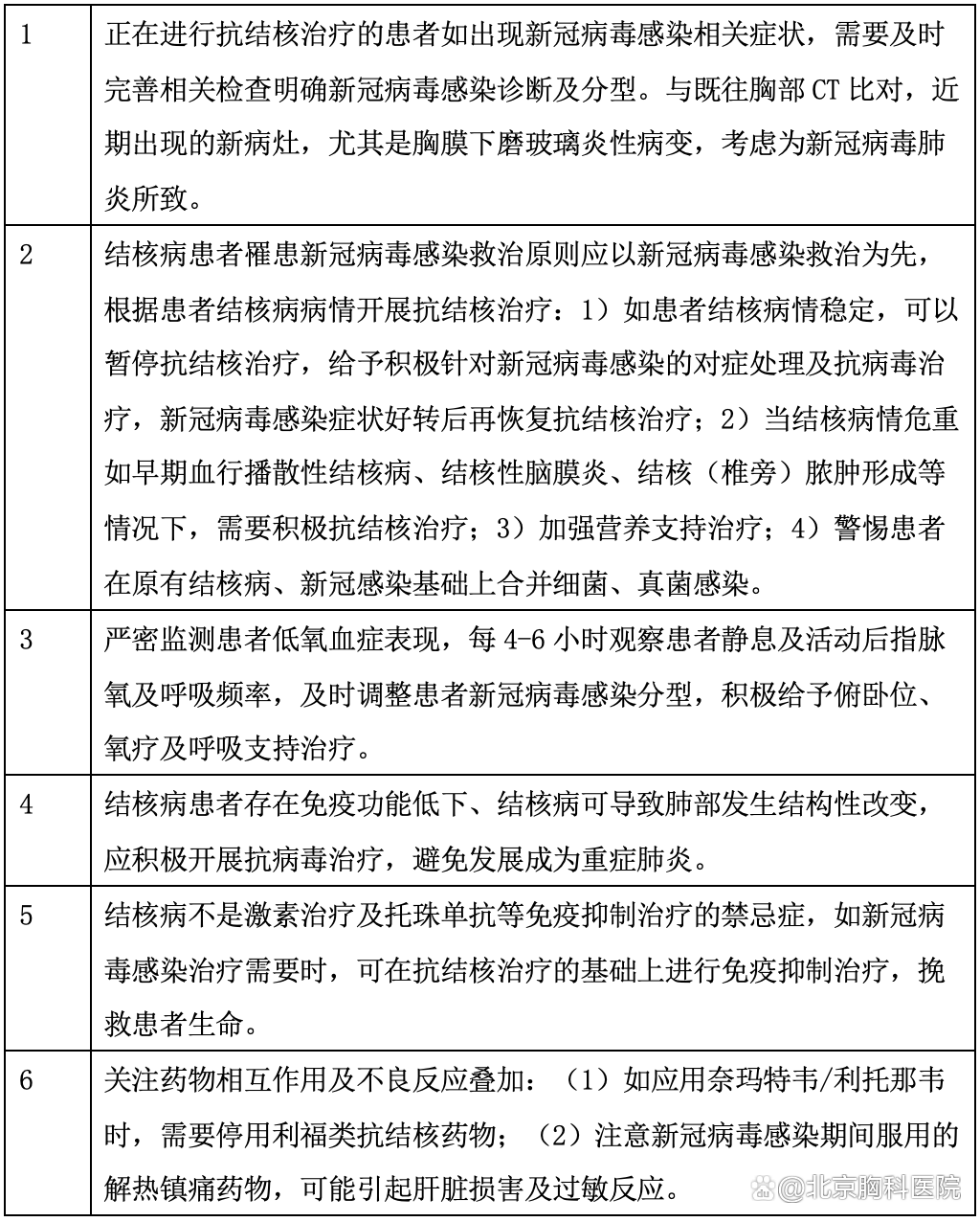
表5 新型冠状病毒感染合并肺结核处置规范

第三部分

新型冠状病毒感染合并其它常见慢性肺部疾病处置规范

1. 新型冠状病毒感染合并肺癌处置规范

肺癌患者合并新冠病毒感染后,是否继续进行肺癌相关治疗?如果暂停治疗,何时重新开启?这些问题目前尚无明确的临床证据给予指导,结合国内外专家共识以及我们的经验,现推荐处置意见如下:

表6 新型冠状病毒感染合并肺癌处置规范

2. 新型冠状病毒感染合并慢性阻塞性肺疾病(COPD)处置规范

COPD患者是新冠病毒感染的高风险人群。这是由于COPD患者尤其对于吸烟者及长期粉尘接触者,气道及肺部黏膜防御能力下降;此外其易感性还与呼吸道上皮高表达ACE-2有关。在需要入住ICU、机械通气或死亡患者中,COPD患者占据极高的比例,是发生重症新冠感染的危险因素,也是重症新冠感染患者死亡的独立危险因素。结合新冠感染第十版诊疗方案、GOLD2023以及我们的经验现总结COPD合并新冠感染处置规范如下:

表7 新型冠状病毒感染合并慢性阻塞性肺疾病处置规范

3. 新型冠状病毒感染合并支气管哮喘处置规范

非过敏性哮喘、未控制的严重哮喘及长期使用全身性糖皮质激素的哮喘患者,合并新型冠状病毒感染的死亡风险增加。新型冠状病毒流行期间,可继续使用吸入性糖皮质激素和生物制剂。

新型冠状病毒感染继发哮喘急性发作时,需同时对两种疾病进行严重风险评估,依据严重程度分级采取不同的救治措施。同时,需要注意鉴别诊断,识别导致哮喘急性发作的其它病因,如过敏等因素,并采取相应的治疗措施。

表8 新型冠状病毒感染合并支气管哮喘急性发作处置规范

4. 新型冠状病毒感染合并肺间质性疾病(ILD)处置规范

ILD患者有咳嗽、胸闷、气短等症状,这些症状的加重在与新冠感染的鉴别中缺乏特异性。如患者出现发热、乏力、肌痛等全身症状,鼻塞、流涕、咽痛等上感症状,呕吐、腹泻等消化道症状,且外周血白细胞、淋巴细胞降低,转氨酶升高,此时更倾向于合并新冠感染,建议筛查新冠病毒核酸或抗原检测。由于ILD患者本身存在不同程度的低氧血症,合并新冠感染可能更易发展为重型,预后可能更差。

表9 新型冠状病毒感染合并间质性肺疾病(ILD)处置规范

第四部分

新型冠状病毒感染患者的护理规范

新型冠状病毒感染患者常常伴有高热以及严重的呼吸道症状,加之重型和危重型患者涉及氧疗、呼吸支持、俯卧位通气等医疗干预,其护理工作量大,并存在特殊性。现结合第十版诊疗方案和我们的经验提出以下护理规范以供参考:

表10 新型冠状病毒感染患者的护理规范


作者:

北京胸科医院


打开APP阅读全文
特别声明:本文为北京日报新媒体平台“北京号”作者上传并发布,仅代表作者观点,北京日报仅提供信息发布平台。未经许可,不得转载。