我校七项科技成果荣获2022年度中国电子学会科学技术奖
2023-02-23 11:43 来源:  北京号
关注

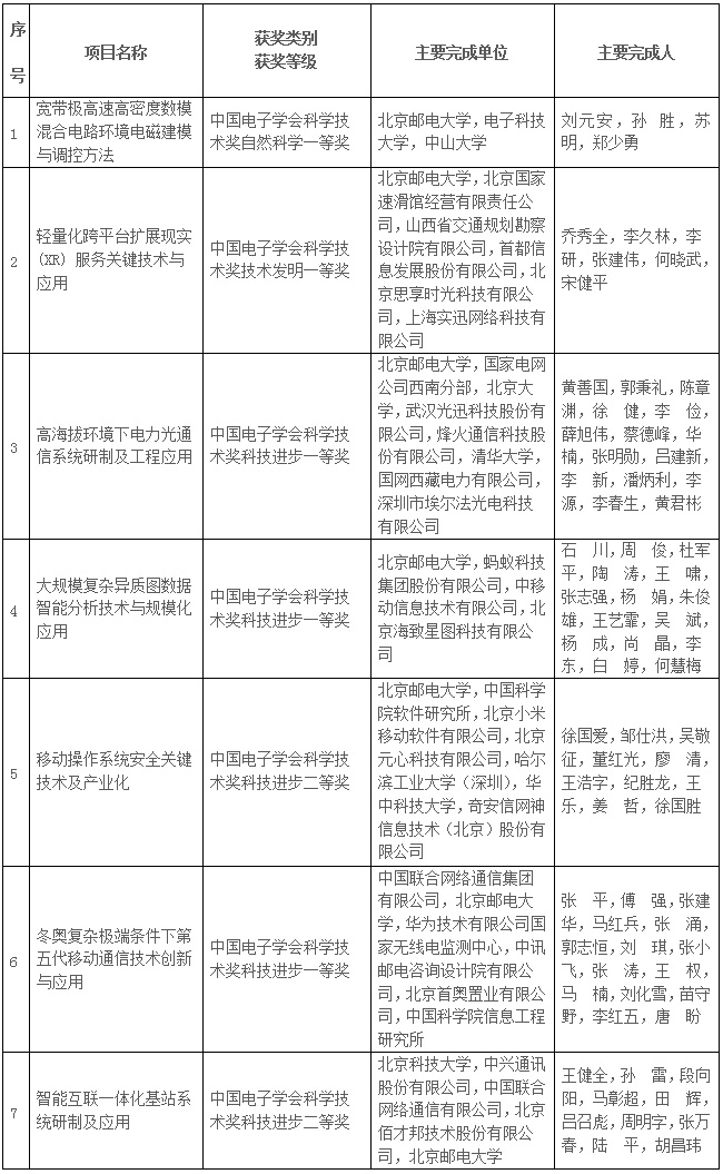
2023年2月21日,2022中国电子学会科学技术奖公告发布。根据《中国电子学会科学技术奖管理办法》,经中国电子学会科学技术奖评审委员会评审和公示,2022中国电子学会科学技术奖授奖157项,其中:特等奖项目1项,创新团队奖1项,一等奖36项,二等奖56项,三等奖63项。我校共有7项科技成果荣获2022年度中国电子学会科学技术奖。其中:一等奖5项,二等奖2项。

主持完成获奖项目

刘元安教授主持完成的“宽带极高速高密度数模混合电路环境电磁建模与调控方法”项目成果荣获中国电子学会科学技术奖自然科学一等奖。该成果揭示了高密度电路线路环境电磁计算收敛缓慢的机理,发现了大带宽海量电磁计算的高效、高精度区域分割规律,揭示了微纳结构电磁调控的规则,提出了基于几何电磁学的多重本地本征展开、微结构射频电路的功能单元电路构建和区域分解与几何特征融合的宽带极高速高密度数模混合电路环境电磁建模与调控方法,突破了电路电磁环境高效电磁评估和调控关键技术。

乔秀全教授主持完成的“轻量化跨平台扩展现实(XR) 服务关键技术与应用”项目成果荣获中国电子学会科学技术奖技术发明一等奖。该成果发明了云边端协同的轻量化Web XR空间感知、三维高精度大模型动态加载与实时渲染、多人多模态实时交互与通信三项关键技术,有效解决了轻量化跨平台普适化扩展现实(XR)服务提供问题。项目成果有力支撑了2022北京科技冬奥重大工程 “智慧国家速滑馆”的建设,实现了在国际上首次将Web AR技术应用到奥运会大型赛事中,将国家速滑馆打造为覆盖智慧建筑全生命周期管理的数字孪生应用示范标杆,有力保障了2022北京冬奥的顺利召开,服务了国家重大需求。项目成果还广泛应用于在线直播、智慧城市建设、面向“一带一路”的国际电商服务、交通工程建设BIM信息化、5G视频客服等多个行业,有力促进了交通工程建设信息化、智慧城市建设、在线直播等多个重要行业的技术升级和服务能力提升,为国家经济和社会的发展做出了重要贡献。

黄善国教授主持完成的“高海拔环境下电力光通信系统研制及工程应用”项目成果荣获中国电子学会科学技术奖科技进步一等奖。该成果针对高海拔环境下电力光传输系统在应对极端环境、极端气象、灾害频发等方面挑战时面临的可靠性保障问题,提出了高海拔条件下光收发端高环境鲁棒性设计、融合光传输链路物理损伤感知的超长单跨距传输技术和基于多维体结构的抗毁光组网技术。在藏中电力联网工程中实现了左贡至芒康402.83km 单跨距4×100Gb/s超长距离光传输,同时解决了高海拔特殊环境下并发多故障的光链路保护组网难题。项目成果在国网藏中电力联网工程,以及烽火通信长距光传输设备、武汉光迅超长距光传输类产品中获得应用,社会经济效益十分显著。

石川教授主持完成的“大规模复杂异质图数据智能分析技术与规模化应用”项目成果荣获中国电子学会科学技术奖科技进步一等奖。该成果开展了大规模复杂异质图数据智能分析关键技术攻关,在复杂图建模、图智能服务和大规模图学习系统等方面取得重要突破。提出了复杂图神经网络模型,推动图表示学习的实用化;发明了基于动态异质图的智能服务技术,提供关键数字服务中图数据智能分析技术方案;研发了大规模图学习系统与平台,支撑规模化工业应用。

徐国爱教授主持完成的“移动操作系统安全关键技术及产业化”项目成果荣获中国电子学会科学技术奖科技进步二等奖。该成果提出了一套高安全移动智能终端操作系统,分别从虚拟化层、内核层、用户层为移动应用提供可信执行环境和安全防护。

参与完成获奖项目

冬奥复杂极端条件下第五代移动通信技术创新与应用(第一完成人:张平院士)获中国电子学会科学技术奖科技进步一等奖。

智能互联一体化基站系统研制及应用(第五完成人:田辉教授)获中国电子学会科学技术奖科技进步二等奖。

北京邮电大学科技成果获奖名单


作者:

北京邮电大学


打开APP阅读全文
特别声明:本文为北京日报新媒体平台“北京号”作者上传并发布,仅代表作者观点,北京日报仅提供信息发布平台。未经许可,不得转载。