顺义人社说丨第十二期 积分落户、子女入学……社保权益记录到底是什么
2023-06-28 19:59 来源:  北京号
关注

在日常生活中,人们常说的“社保证明”“社保记录”等,其实是指“社会保险个人权益记录”。社保权益记录的应用非常广泛,积分落户、子女入学、各类职业资格考试审核、买房买车、办理居住证、休年假、办理新单位入职等都需要用到它。本期内容,区人力社保局相关科室负责人将为大家介绍社保权益记录到底是什么。

社保权益记录查询种类

个人查询种类:个人登记信息、参保人员缴费信息、参保人员职业年金信息、参保人员补缴信息、参保人员转移接续信息、社保对账单、退休人员待遇信息等。

单位查询种类:单位登记信息、单位缴费信息、单位职工缴费信息、单位职工参保登记信息、单位缴费月报信息、单位职工待遇信息等。

自助获取方式

现在社保权益记录获取方式更多样,渠道更便捷,内容更齐全。概括来说可以实现:

“电脑+手机”24小时随时查

“社保+银行”跨区域就近查

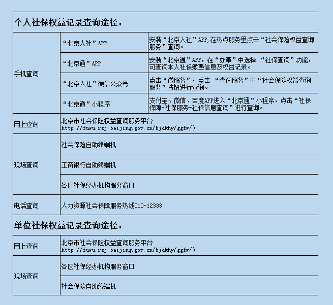
具体查询途径

温馨提示

1.无论是通过手机、网站、自助终端机还是社保经办窗口,均可跨区域查询全市任意区参保的权益记录。

2.养老、失业、工伤三险记录可查询到前一日是指在税务部门反馈社保部门社会保险费收款成功后的第二天(并非税务部门征收成功后的第二日),医疗、生育保险相关数据来源于医保经办机构,仍为“上上月”。


作者:

北京顺义官方发布


打开APP阅读全文
特别声明:本文为北京日报新媒体平台“北京号”作者上传并发布,仅代表作者观点,北京日报仅提供信息发布平台。未经许可,不得转载。