砥砺五载 春华秋实——北京互联网法院发布审判工作白皮书
2023-09-01 13:39 来源:  北京号
关注

图片
图片

为全面呈现建院五年工作成果,更好发挥互联网司法职能作用,服务保障数字经济高质量发展,8月31日,北京互联网法院召开新闻发布会,向社会发布《北京互联网法院审判工作情况白皮书》(以下简称《白皮书》),同时聚焦数字版权、数字消费、平台治理、数据算法、网络权益保护等领域,发布了五类十大典型案例。党组书记、院长姜颖发布《白皮书》,党组成员、副院长赵瑞罡、赵长新参加发布会。发布会由党组成员、政治部主任徐长明主持。

图片

北京互联网法院党组书记、院长姜颖

发布《白皮书》

《白皮书》涵盖基本情况、规则引领、创新改革、能动司法、开放发展五个部分,全面呈现了北京互联网法院发挥功能型法院职能作用,在总结推广新型审理模式、探索构建新型诉讼规则、健全完善专业化审判机制、总结提炼法律规则、推动网络空间治理法治化、强化国际话语权和规则制定权等方面的生动实践。

据介绍,建院至2023年7月底,北京互联网法院共收案19.4万件,结案18.2万件。案件类型集中在著作权权属、侵权纠纷,网络侵权责任纠纷,信息网络买卖合同纠纷,分别占比71.57%、11.27%和8.65%。北京互联网法院建设“多功能、全流程、一体化”的电子诉讼平台,全面完成了诉讼模式从线下到线上的整体架构,当事人立案申请在线提交率100%,诉讼费用在线交纳率92.24%,在线庭审率99.89%。在线诉讼模式为当事人减少出行里程1.84亿公里,减少碳排放量22000吨,节省纸张相当于556层楼高。

图片

“我们充分发挥管辖集中化、案件类型化、审理专业化的优势,打造知产、民事、商事、程序四大裁判规则库,在此基础上形成七大裁判规则体系。”姜颖在发布《白皮书》时介绍,北京互联网法院坚持“以裁判树规则、以规则促治理、以治理助发展”的裁判理念和“了解技术、贴近行业、把握规律、融入场景”的裁判方法,审理了全国首例“暗刷流量案”“人工智能生成物案”“AI陪伴软件侵害人格权案”“跨境电商平台格式条款案”等一大批具有填补空白、树立规则、先导示范意义的互联网案件。五年来,北京互联网法院7个案件被写入最高法院“两会”工作报告,19个案件被评为“十大”典型案件,3篇案例入选北京法院参阅案例,彰显了互联网司法裁判的规则引领作用与价值导向功能。

“我们牢牢把握‘公正’这个根本要求,积极回应‘效率’这一人民期盼,加强信息技术创新应用,探索全流程在线司法模式,不断提升司法为民工作能力和水平。”姜颖介绍,围绕电子证据存证难、易篡改、验证难的问题,北京互联网法院搭建全国首个以法院为主导的“天平链”电子证据平台。目前,该平台接入应用单位25个,上链电子数据超过2亿条,跨链验证电子数据34199条,涉及案件7554件。聚焦执行质效提升,北京互联网法院打造“一键式、全链条”数字执行新模式,创新二维码缴纳执行案款、“一键智能发还案款”技术,构建线上执行财产线索转接中心,推动立案申请、线索转接、案款收发流程节点有序衔接,实现案款交纳准确率100%,案款发还时间从三分钟缩短到20秒,案款发还平均时长仅3.31天。

《白皮书》显示,北京互联网法院坚持能动司法,推动数字社会治理法治化。针对版权案件长期居高不下的问题,北京互联网法院发布版权链-天平链协同治理平台,形成“党委领导、府院联动、规则引领、多方参与、科技支撑”的e版权诉源治理体系,2022年实现版权案件立案量下降48%,有效促进纠纷源头化解。此外,以司法建议为抓手,北京互联网法院坚持“个案审判+行业治理”并重、“事前沟通+事后反馈”并重、“个案分析+类案指引”并重,共向相关行政机关、行业协会及平台公司发送司法建议23份,行政机关回函率100%,内容涵盖平台监管漏洞、未成年人用网机制、网络黑灰产业链、批量案件诉源治理、新技术应用等,推动多方互动形成治理合力,助推平台经济规范发展。

图片

针对首都数字经济发展的新形势、新要求,北京互联网法院制定《为促进北京数字经济高质量发展提供有力互联网司法服务和法治保障的意见》《关于推动“五子”联动服务保障首都高质量发展的意见》《关于服务保障北京国际科技创新中心高质量建设的举措》等多份文件,不断优化数字时代的司法供给;与北京市知识产权局、北京国际大数据交易所签署数据知识产权战略合作框架协议,为规范数据产业发展、激活数据要素潜能提供有力司法保障。

据悉,建院以来北京互联网法院共接待了来自六大洲的79个国家和地区的外宾。多国外宾表示,中国的信息化建设成果令人震撼,中国在互联网司法领域取得的成就走在世界前列。国际法院院长优素福评价北京互联网法院实践“为司法活动的未来样式奠定了基础”。

图片

“北京互联网法院将坚持为大局服务,为人民司法,积极回应数字时代司法新需求,持续推动网络空间治理法治化,不断强化国际话语权和规则制定权,努力构建中国特色、世界领先的互联网司法模式,奋力推进审判工作现代化。”姜颖表示。

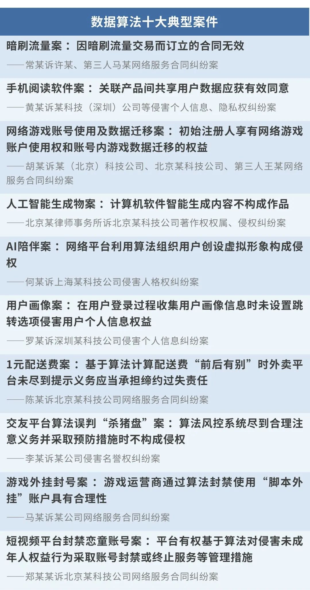
在本次发布会上,北京互联网法院还发布了五类十大典型案例。

图片
图片
图片
图片
图片

 

图片

北京互联网法院党组成员、政治部主任

徐长明主持新闻发布会

 

人大代表说

市人大代表姚强、黄一品、许泽玮、王娇、李广瑞、余尘、祖彬,市政协委员沈腾线上参加了本次发布会。

 

图片

市人大代表,91科技集团董事长许泽玮表示,司法审判现代化是一个重要的目标,北京互联网法院不断适应社会的发展变化,采取新的方式和方法来应对数字经济时代的各种挑战。面对新问题,我们需要制定更加完善的法律和政策,保护消费者合法权益,维护市场经济竞争秩序。同时,建议法院加强对数字技术的研发和应用,提高司法审判的现代化水平,为人民群众提供更加智能、高效、便捷的互联网司法服务。

 

 

 

图片

北京市政协委员、民进中央社会法制委员会副主任、北京市帅和律师事务所主任沈腾表示,成立五年来,北京互联网法院持续推动构建网络时代新型法治保护之路,为互联网法治建设作出了卓越贡献。本次发布的《白皮书》及典型案例,从数字版权、数字消费、平台治理、数据算法和网络权益保护五大维度,总结了审判经验和裁判规则,期待新起点上北京互联网法院再创佳绩。

 

 

 

图片

扫码获取白皮书

图片

扫码获取典型案例

 

 

供稿:张乃毓、任惠颖

摄影:王子钦

编辑:任惠颖、刘宛月

图片

长按识别二维码关注北京互联网法院


作者:

北京互联网法院


打开APP阅读全文
特别声明:本文为北京日报新媒体平台“北京号”作者上传并发布,仅代表作者观点,北京日报仅提供信息发布平台。未经许可,不得转载。