戏曲类专业省际联考本月开启!12所高校参与招生
2023-12-04 11:00 来源:  北京号
关注

近日,北京教育考试院发布2024年普通高等学校戏曲类本科专业(以下简称戏曲类专业)招生工作相关事项通知。根据教育部有关规定,结合戏曲类专业招生工作实际,戏曲类专业招生考试采取省际联考的形式举行。一起来看详情~

招生院校

2024年,戏曲类本科专业招生高校有:中国戏曲学院、中央戏剧学院、上海戏剧学院、山东艺术学院、浙江音乐学院、吉林艺术学院、辽宁大学、兰州文理学院、沈阳师范大学、内蒙古艺术学院、武汉音乐学院、河南大学河南戏剧艺术学院等(排名不分先后)。

招生简章

各招生高校要按照教育部有关规定严谨规范制定本校戏曲类专业招生简章,内容包括高校基本信息(全称、层次、办学类型等)、年度招生计划及学费标准、录取规则(含同等分数考生录取办法)、录取结果公示办法、咨询联系方式等。招生简章经学校所在地省级教育行政部门审核通过后,适时向社会公布。

考生报名

1.报名条件。符合生源所在省(区、市)2024年高考报名条件且具有一定戏曲艺术基础者均可报名。

2.文化考试报名。报考戏曲类专业的考生均须参加普通高等学校招生全国统一考试,报名办法与普通类考生相同。

3.专业考试报名。按生源所在省(区、市)要求选择“戏曲类”专业完成高考报名并缴纳高考报名费后,根据所报考专业(剧种),按相应组考高校要求完成戏曲类省际联考的专业考试报名并缴纳专业考试报名费。

4.根据戏曲类专业招生院校招收剧种情况,相关专业(剧种)考试考点如下。

中国戏曲学院:戏曲导演,戏曲作曲,戏曲表演(京剧、昆曲、豫剧、蒲剧),戏曲音乐(京剧、昆曲、豫剧、蒲剧)。

浙江音乐学院:戏曲表演(越剧)、戏曲音乐(越剧)。

吉林艺术学院:戏曲表演(吉剧)、戏曲音乐(吉剧)。

辽宁大学:戏曲表演(东北地方戏)。

兰州文理学院:戏曲表演(秦腔、陇剧)、戏曲音乐(秦腔、陇剧)。

内蒙古艺术学院:戏曲表演(二人台表演)。

招生计划

参与省际联考的戏曲类本科专业,不编制分省计划。各专业(剧种)详细招生计划见相关招生高校招生简章。

专业考试

戏曲类专业考试由组考高校牵头,会同相关招生高校共同组织实施,考试成绩作为戏曲类专业招生录取的重要依据。戏曲类专业实行省际联考后,招生高校不再组织其他考试。未参加省际联考的考生,不能参加戏曲类专业招生录取。

(一)专业范围

根据教育部有关规定,实行省际联考的戏曲类本科专业包括音乐表演(戏曲音乐)、作曲与作曲技术理论(戏曲音乐)、表演(戏曲表演)、戏剧影视导演(戏曲导演)等。允许考生兼考不同专业或剧种方向。

(二)考试时间

2024年省际联考时间原则上安排在2023年12月至2024年2月之间,各专业(剧种)具体考试时间以组考高校公布为准。请考生注意相关信息发布,并按照要求完成戏曲类专业考试。

(三)考试要求

各专业(剧种)的科目和分值、内容和形式、考试要求、考查范围等具体信息详见戏曲类本科招生专业与省际联考科类对应关系表和戏曲类本科专业考试说明(见附件)。各专业(剧种)考试指南详见各组考高校招生公告。

(四)成绩发布与复核

组考高校负责发布考生专业考试成绩,各专业(剧种)合格人数原则上不得超过专业(剧种)年度本科计划数的4倍。成绩查询方式详见组考高校通知。

联考成绩公布后,考生如对本人成绩有异议,须在规定时间内,由考生本人向组考高校提出申请,组考高校按程序进行复核后及时反馈。成绩复核内容包括:考生试卷或考试信息是否与本人信息一致,是否漏评、漏统(登),各科目得分合成后是否与提供给考生的成绩一致,不提供考生查卷(视频)服务。

志愿填报

参加戏曲类专业省际联考的考生应根据生源所在地省级招生考试机构有关规定填报志愿,专业考试合格的考生方可填报相关高校戏曲类专业志愿。

录取办法

戏曲类专业录取原则为:考生高考文化课成绩达到生源所在省(区、市)规定要求的基础上,依据考生省际联考专业成绩择优录取。

违规处理

在戏曲类专业省际联考中有违规行为的考生,严格按照《国家教育考试违规处理办法》(教育部令第33号)认定和处理;涉嫌犯罪的,移送司法机关追究法律责任。

高职(专科)相关戏曲类专业考试招生工作可参照执行,具体办法由各省(区、市)制订。

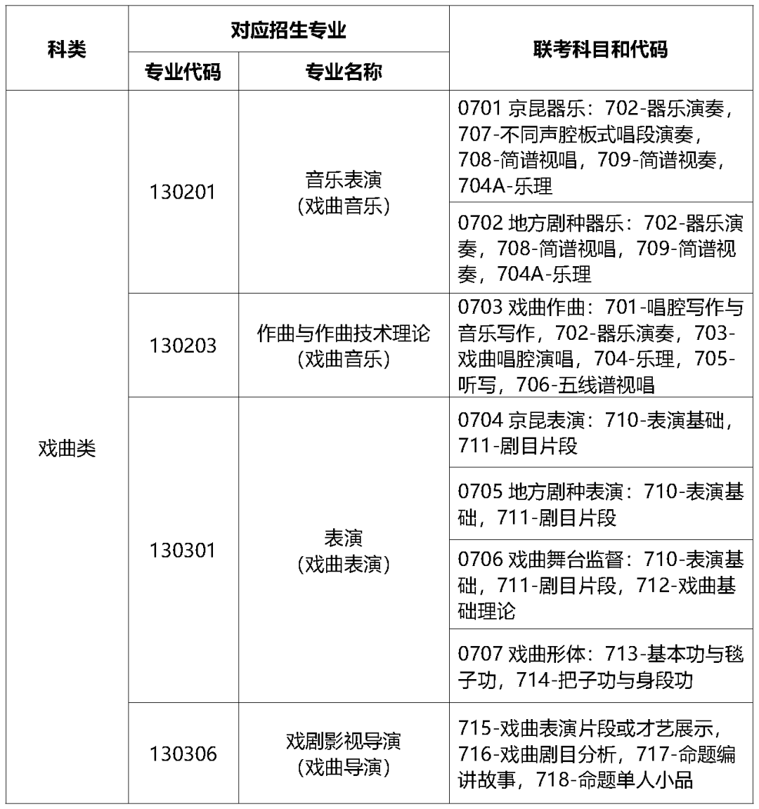
普通高等学校戏曲类本科招生专业

与省际联考科类对应关系一览表

普通高等学校戏曲类本科专业

省际联考考试说明

I音乐表演(戏曲音乐)

音乐表演(戏曲音乐)省际联考分京昆剧器乐、地方剧种器乐两个方向。

一、考试科目和分值

(一)京昆器乐方向

考试包括器乐演奏、不同声腔板式唱段演奏、简谱视唱、简谱视奏、乐理五个科目。

五科总分为300分,其中器乐演奏120分、不同声腔板式唱段演奏60分、简谱视唱40分、简谱视奏40分、乐理40分。

(二)地方剧种器乐方向

考试包括地方剧种器乐演奏、简谱视唱、简谱视奏、乐理四个科目。

四科总分为300分,其中器乐演奏180分、简谱视唱40分、简谱视奏40分、乐理40分。

二、考试内容和形式

(一)京昆器乐方向

1.器乐演奏

考试目的:主要考查考生器乐演奏和伴奏能力,以及对京昆唱腔、曲牌的理解和表达能力等。

考试形式与要求:

器乐演奏包括京昆器乐文场专业演奏、器乐武场打击乐专业演奏,考试形式为面试。

器乐文场专业京胡、京二胡、月琴、三弦等需单独演奏西皮、二黄或反二黄唱段共2段,行当及板式不限,不可演奏曲牌或独奏曲,不可与其他任何乐器合奏。月琴和三弦除演奏本专业以外还需演奏笛子和唢呐两种乐器。文场器乐考试总时长不超过10分钟。

器乐武场打击乐专业包括板鼓、大锣、铙钹、小锣。板鼓专业需独立完成唱段演奏;大锣、铙钹、小锣需与板鼓专业演奏锣鼓合奏。武场器乐考试总时长不超过10分钟。

昆曲笛子自选两首曲目演奏(至少一首须为昆曲),昆曲板鼓须演奏锣鼓组合;自选一段唱段、一首曲牌演奏。昆曲器乐考试总时长不超过10分钟。

2.不同声腔板式唱段演奏

考试目的:主要考查考生掌握京昆不同声腔、板式的伴奏能力。

考试形式与要求:考生现场抽取唱段演奏,如遇与器乐演奏科目中自选部分内容相同,需重新抽取试题演奏。昆曲板鼓和京剧板鼓、大锣、铙钹、小锣抽取唢呐曲牌演奏。昆曲笛子抽取器乐曲牌演奏。

3.简谱视唱

考试目的:主要考查考生读谱能力,以及音准、速度、节奏、力度、表情等方面的把握能力。

考试形式与要求:面试。考生现场抽取试题,一次性视唱。

4.简谱视奏

考试目的:主要考查考生视奏能力,演奏的音准、节奏以及对不同旋律技法的现场表现能力。

考试形式与要求:考生现场抽取试题,一次性演奏。打击乐采用锣鼓经谱视奏。

5.乐理

考试目的:主要考查考生对音乐基本理论知识的掌握。

考试形式与要求:笔试。考试时长为90分钟。

(二)地方剧种器乐方向

1.器乐演奏

考试目的:主要考查考生器乐演奏和伴奏能力,以及对本剧种唱腔、曲牌的理解和表达能力等。

考试形式与要求:

器乐演奏包括地方剧种文场主奏乐器专业、文场伴奏乐器专业和武场打击乐专业。

文场主奏乐器专业根据报考的剧种确定乐器种类。考生自选一段乐曲、曲牌或技术片段进行演奏,时长不超过8分钟,不得带伴奏。唱腔演奏一首本剧种唱腔的伴奏,时长不超过10分钟。

文场伴奏乐器专业根据报考的剧种确定乐器种类。考生自选一段乐曲或技术片段进行演奏,时长不超过8分钟,不得带伴奏。并需演奏本剧种唱腔、曲牌各1段,每段时长不超过5分钟。

武场打击乐专业为板鼓等主奏乐器。由考生自选一段乐曲、曲牌或技术片段演奏,时长不超过8分钟,不得带伴奏。与打击乐器(大锣、铙钹、小锣等)共同演奏1段本剧种锣鼓合奏,时长不超过8分钟。

2.简谱视唱

考试相关要求同京昆器乐简谱视唱科目。

3.简谱视奏

考试相关要求同京昆器乐简谱视奏科目。

4.乐理

考试相关要求同京昆器乐乐理科目。

三、考查范围

1.器乐演奏的曲目自定。

2.乐理以李重光编写的《音乐理论基础》为主要参考依据。

II作曲与作曲技术理论(戏曲音乐)

一、考试科目和分值

考试包括唱腔写作与音乐写作、器乐演奏、戏曲唱腔演唱、乐理、听写、五线谱视唱六个科目。

六科总分为300分,其中唱腔写作与音乐写作160分(唱腔写作100分,音乐写作60分)、器乐演奏40分、戏曲唱腔演唱30分、乐理40分、听写20分、五线谱视唱10分。

二、考试内容和形式

1.唱腔写作与音乐写作

考试目的:

唱腔写作主要考查考生对该剧种唱腔基本规律的熟悉和掌握情况,对给出的唱词在文学理解、曲体结构布局、腔词关系、四声调值的把握等情况进行综合评定。

音乐写作主要考查考生对给出的“音乐动机”的理解、作曲技术的运用,对其旋律、节奏、速度、表情、调式调性等手段的对比、曲式结构布局等方面进行综合评定。

考试形式与要求:笔试。考试时长为240分钟。唱腔写作根据唱词创作一段戏曲唱腔;音乐写作根据给出的“音乐动机”,创作一首器乐曲。

2.器乐演奏

考试目的:主要考查考生乐器演奏的综合水平以及对音乐的理解和表现、表达能力等。

考试形式与要求:面试。考生自选一段戏曲唱段(曲牌)或一首器乐曲,乐器不限;演奏时长不超过6分钟,不得带伴奏。

3.戏曲唱腔演唱

考试目的:主要考查考生对戏曲唱腔演唱特点和韵味的把握情况。

考试形式与要求:面试。考生自选一首所报考剧种的唱段清唱,行当不限;演唱时长不超过3分钟,不得带伴奏。

4.乐理

考试目的:主要考查考生对音乐基本理论知识、和声基础的掌握情况和基本能力。

考试形式与要求:笔试。时长为90分钟。

5.听写

考试目的:主要考查考生对音高、音程、和弦、调式、旋律、节奏等方面的听辨能力。

考试形式与要求:笔试。五线谱记谱,时长为45分钟。

6.五线谱视唱

考试目的:主要考查考生读谱能力,以及音准、速度、节奏、力度、表情等方面的把握能力。

考试形式与要求:面试。考生现场抽取试题,一次性视唱。

三、考查范围

1.唱腔写作,板腔体剧种(如京剧、豫剧、河北梆子等)的考查内容从该剧种主要声腔的基本板式中选定,曲牌体剧种(如昆曲等)的考查内容从该剧种常用曲牌中选定;音乐写作以给出的“音乐动机”进行写作;器乐演奏、戏曲唱腔演唱的曲目自定。

2.乐理以李重光编写的《音乐理论基础》及伊˙斯波索宾等著《和声学教程》前十六章为主要参考依据。

III表演(戏曲表演)

表演(戏曲表演)省际联考分京昆表演、地方剧种表演、戏曲舞台监督、戏曲形体四个方向。

一、考试科目和分值

(一)京昆表演方向

考试包括京剧、昆曲表演方向的表演基础、剧目片段两个科目。

两科总分300分,其中表演基础150分、剧目片段150分。

(二)地方剧种表演方向

考试包括地方剧种表演方向的表演基础、剧目片段两个科目。

两科总分300分,其中表演基础150分、剧目片段150分。

(三)戏曲舞台监督方向

考试包括表演基础、剧目片段、戏曲基础理论三个科目。

三科总分300分,其中表演基础100分、剧目片段100分、戏曲基础理论100分。

(四)戏曲形体方向

考试包括基本功与毯子功、把子功与身段功两个科目。

两科总分300分,其中基本功与毯子功150分、把子功与身段功150分。

二、考试内容和形式

(一)京昆表演方向

1.表演基础

包括唱念功、基本功、毯子功、把子功、身段功。

(1)唱念功

考试目的:主要考查京剧、昆曲考生对本行当常见的唱腔、念白等掌握程度,通过唱念考查考生的嗓音、音准、节奏、唱腔等方面能力及艺术表现力。

考试要求:展示京剧、昆曲的引子、定场诗、念白、唱段等,要求具有剧种行当特色。时长不超过3分钟。

(2)基本功、毯子功、把子功、身段功

考试目的:主要考查考生的腿功、腰功、把子、身段及跟头技巧等基本素质。

考试内容:

①生、净、丑角

基本功:正腿、十字腿、旁腿、蹁腿;左右朝天蹬;原地矮翻身;原地左右拔飞脚;原地下叉;上步串飞脚、飞脚蹁腿旋子;扫堂旋子、圈旋子及其它基础测试。

毯子功:小翻、前扑、出场、软硬毯子功等长短跟头技巧测试。

把子功:小快枪、大快枪、单刀枪、大刀枪及各种器械下场花等把子功测试。

身段功:起霸、趟马、走边及身段功组合。

②旦角

基本功:正腿、十字腿、旁腿、蹁腿;原地矮翻身;站翻身;串翻身、原地下叉、圈绞柱;跳屁股坐子接卧云(卧鱼);涮腰及其它基础测试。

毯子功:下腰、前桥、后桥、蛮子、云里前桥、软硬毯子功等技巧测试。

把子功:武旦可展示出手功,其他与生、净、丑角考试内容相同。

身段功:与生、净、丑角考试内容相同。

2.剧目片段

考试目的:主要考查考生在本行当剧目中的唱念做打水平、表演技巧、人物把握、艺术表现力等综合素质。

考试要求:展示京剧或昆曲剧目片段,可采用伴奏带或现场伴奏方式(鼓、琴、笛),时长5—10分钟。

(二)地方剧种表演方向

1.表演基础

包括唱念功、基本功、毯子功、把子功、身段功。

(1)唱念功

考试目的:主要考查地方剧种考生对本剧种、本行当常见的唱腔、念白等掌握程度和嗓音条件,以及音准、节奏、唱腔等方面能力及艺术表现力。

考试要求:展示地方剧种的唱腔、念白等,要求具有剧种、行当艺术特色。时长不超过3分钟。

(2)基本功、毯子功、把子功、身段功

考试目的:主要考查考生的基本功、毯子功、把子功、身段功等基本素质,以及地方剧种特色技巧展示(仅供参考)。

考试内容:与京昆表演方向表演基础的基本功、毯子功、把子功、身段功部分相同,具备地方剧种特色技巧能力的考生可展示相关技巧。

2.剧目片段

考试目的:主要考查考生在本剧种、本行当剧目中的唱念做打水平、特色表演技巧、人物塑造、艺术表现力等综合素质。

考试要求:展示地方剧种剧目片段,可采用伴奏带或现场伴奏方式,时长5—10分钟。

(三)戏曲舞台监督方向

1.表演基础

考试相关要求同京昆表演方向表演基础。

2.剧目片段

考试相关要求同京昆表演方向剧目片段。

3.戏曲基础理论

考试目的:主要考查考生在戏曲剧目人物装扮、人物分析、舞台调度、唱腔板式、锣经运用等基本常识。

考试要求:

观看戏曲剧目视频一部(大戏片段或折子戏);根据剧目内容撰写不少于600字分析文章;要求文理通顺,基本了解本行当剧目舞台调度、人物理解、服装道具等相关理论知识;考试时长150分钟。

(四)戏曲形体方向

1.基本功与毯子功

考试目的:主要考查戏曲形体考生对戏曲基本功、毯子功和各项软、硬毯子功等特殊技巧的掌握程度。

考试内容:

男生:踢腿、搬腿、控腿;蹲翻身、站翻身、串翻身;飞脚、扫堂、旋子;蛮子、小翻、前扑、出场、扑虎、抢背等各类软、硬毯子功技巧。

女生:踢腿、搬腿、控腿;蹲翻身、站翻身、串翻身;涮腰、平转、跳屁股坐子接卧云(卧鱼);下腰、前桥、后桥、蛮子、挺身、扑虎、抢背等各类软、硬毯子功技巧。

2.把子功与身段功

考试目的:主要考查考生的把子功、身段功等综合素质。

考试内容:把子功主要包括刀、枪、棍、剑类把子、下场花等(任选二种)。身段功主要包括走边、趟马、起霸、扇子、水袖等常用身段组合。

3.特殊技巧展示(仅供参考)

考试目的:主要考查考生掌握特殊技巧(绝活)的情况。

考试内容:主要包括高难度跟头技巧、高难度出手技巧等。

IV戏剧影视导演(戏曲导演)

一、考试科目和分值

考试包括戏曲表演片段或才艺展示、戏曲剧目分析、命题编讲故事、命题单人小品四个科目。

四科总分为300分,其中戏曲表演片段或才艺展示150分、戏曲剧目分析50分、命题编讲故事50分、命题单人小品50分。

二、考试内容和形式

(一)戏曲表演片段或才艺展示

考试目的:主要考查考生本专业表演基础(技巧)和艺术表现力。

考试形式与要求:

1.考生可选取戏曲、舞蹈、音乐、话剧台词、朗诵、武术、曲艺等作为展示手段;

2.考试时长不超过5分钟。

(二)戏曲剧目分析

考试目的:主要考查考生对戏曲作品的理解能力、鉴赏能力、理论分析能力和文字表达能力。

考试形式与要求:

1.观看戏曲剧目视频一部(大戏片段或折子戏);

2.根据剧目内容撰写不少于800字分析文章;

3.考试时长150分钟。

(三)命题编讲故事

考试目的:主要考查考生的艺术想象力、创造力、表现力、理解力和语言表达力。

考试形式与要求:

1.现场抽取考题(二选一);

2.闭卷,单独构思(备考10—15分钟);

3.现场讲述,时长不超过5分钟。

(四)命题单人小品

考试目的:主要考查考生行动性形象思维能力和舞台综合表现能力。

考试形式与要求:

1.现场抽取考题(二选一);

2.闭卷,单独构思(备考10—15分钟);

3.单人表演,时长不超过5分钟。

2024年戏曲类专业

省际联考考生问答

1.2024年,戏曲类专业招生考试采取什么方式进行?

答:2024年戏曲类专业招生考试采取省际联考方式进行,每个专业(剧种)只设一个组考高校。戏曲类专业实行省际联考后,招生高校不再组织其他考试。未参加省际联考的考生,不能参加戏曲类专业招生录取。

2.2024年,招收戏曲类专业的本科高校有哪些?

答:2024年,全国共有12所本科高校招收戏曲类专业考生,包括中国戏曲学院、中央戏剧学院、上海戏剧学院、山东艺术学院、浙江音乐学院、吉林艺术学院、辽宁大学、兰州文理学院、沈阳师范大学、内蒙古艺术学院、武汉音乐学院、河南大学河南戏剧艺术学院(排名不分先后)。

3.戏曲类专业组考高校如何设置考试专业(剧种)?

答:中国戏曲学院负责戏曲导演,戏曲作曲,戏曲表演(京剧、昆曲、豫剧、蒲剧),戏曲音乐(京剧、昆曲、豫剧、蒲剧)的联考工作;浙江音乐学院负责戏曲表演(越剧)、戏曲音乐(越剧)的联考工作;吉林艺术学院负责戏曲表演(吉剧)、戏曲音乐(吉剧)的联考工作;辽宁大学负责戏曲表演(东北地方戏)的联考工作;兰州文理学院负责戏曲表演(秦腔、陇剧)、戏曲音乐(秦腔、陇剧)的联考工作;内蒙古艺术学院负责戏曲表演(二人台表演)的联考工作。

4.考生如何获取戏曲类专业高校招生简章和招生计划?

答:考生可登录相关招生高校网站获取高校简章和招生计划,或通过电话咨询相关高校。

5.考生参加戏曲类专业省际联考需满足什么条件?

答:符合生源所在省(区、市)2024年高考报名条件且具有一定戏曲艺术基础者均可报名。

6.考生参加戏曲类专业省际联考是否需要参加普通高等学校招生全国统一考试?

答:需要,报考戏曲类专业的考生均须参加普通高等学校招生全国统一考试,报名办法与普通类考生相同。

7.考生参加戏曲类专业省际联考如何缴费?

答:考生按生源所在省(区、市)要求完成高考报名并缴纳高考报名费后,根据所报考专业(剧种),按相应组考高校要求完成戏曲类省际联考的专业考试报名并缴纳专业考试报名费。

8.戏曲类本科专业都有哪些?专业间是否允许兼报?

答:根据教育部有关规定,实行省际联考的戏曲类本科专业包括音乐表演(戏曲音乐)、作曲与作曲技术理论(戏曲音乐)、表演(戏曲表演)、戏剧影视导演(戏曲导演)等。允许考生兼考不同专业或剧种方向。

9.2024年戏曲类省际联考何时组织?

答:2024年省际联考时间原则上安排在2023年12月至2024年2月之间,各专业(剧种)具体考试时间以组考高校公布为准。

10.戏曲类专业省际联考各专业(剧种)考试具体科目要求和考试内容有哪些?

答:各专业(剧种)的科目和分值、内容和形式、考试要求、考查范围等具体信息详见《普通高等学校戏曲类本科招生专业与省际联考科类对应关系一览表》和《普通高等学校戏曲类本科专业省际联考考试说明》。各专业(剧种)报名考试相关要求详见各组考高校通知。

11.戏曲类省际联考成绩如何发布?考生如何查询?

答:戏曲类省际联考成绩由组考高校统一发布,成绩查询方式详见组考高校通知。

12.参加戏曲类省际联考的考生如何填报高考志愿?

答:考生可根据所在省级招生考试机构有关规定填报志愿,专业考试成绩合格的考生方可填报相关高校戏曲类专业志愿。

13.戏曲类省际联考如何录取?

答:在考生高考文化课成绩达到生源所在省(区、市)规定要求的基础上,依据考生省际联考专业成绩择优录取。

14.考生如何报考高职(专科)戏曲类专业?

答:高职(专科)相关戏曲类专业考试招生工作办法请考生咨询所在省(区、市)教育招生考试机构。


作者:

首都教育


打开APP阅读全文
特别声明:本文为北京日报新媒体平台“北京号”作者上传并发布,仅代表作者观点,北京日报仅提供信息发布平台。未经许可,不得转载。