2024成都世园会|国际竞赛月季专项竞赛颁奖
2024-04-28 19:42 来源:  北京号
关注

4月27日,成都世园会国际竞赛花卉专项竞赛——月季专项竞赛举行了颁奖仪式。中国花卉协会、中国生态文化协会、四川省花卉协会、成都市公园城市建设管理局、成都东部新区管委会的领导分别为获得大奖的21件展品颁发了证书和奖杯。参赛月季将于4月27日至5月9日对公众开放展示。

颁奖仪式现场
为5类大奖获得者颁发奖牌

国际竞赛是世园会的重要组成部分,是世界各国园艺组织和个人展示园艺技术,交流园艺文化的舞台。2024成都世园会国际竞赛主要设室外展园和花卉园艺专项竞赛两部分。其中,花卉园艺专项竞赛包括月季、盆景、花园建造、插花花艺、荷花、兰花、芙蓉花、菊花共8项竞赛内容。

此次月季专项竞赛与成都世园会开幕式同期举办,突出了世园会花卉园艺的专业特色,还营造了浓厚的喜庆氛围。主展馆和锦云楼的大量精品月季,展现了月季的历史发展和深厚文化底蕴,加强了国内外月季品种资源、栽培技艺的交流,弘扬和推广了优秀的月季文化。来自全国18个省(区、市)40家单位选送了精品盆栽月季、切花月季、新品种月季、造型月季、景观月季、月季盆景6大类200余种400件展品参加比赛。

为评审专家颁发证书
评审组工作场景

月季专项竞赛评审工作由月季专项竞赛评审组和国际竞赛监督委员会共同完成。评审组由国内月季行业从业经历、评审经验丰富的中国花卉协会月季分会会长、教授级高工张佐双,中国花卉协会月季分会副会长兼秘书长赵世伟,北京市天坛公园花卉高级技师李文凯,江苏省农科院研究员王国良,中国农科院蔬菜花卉所研究员葛红等5位专家组成。他们按照比赛规则、大赛评分标准,客观公正地对400件展品进行了认真细致的评审,按6大类共评出奖项217个,其中大奖21个,金奖36个,银奖81个,铜奖79个。

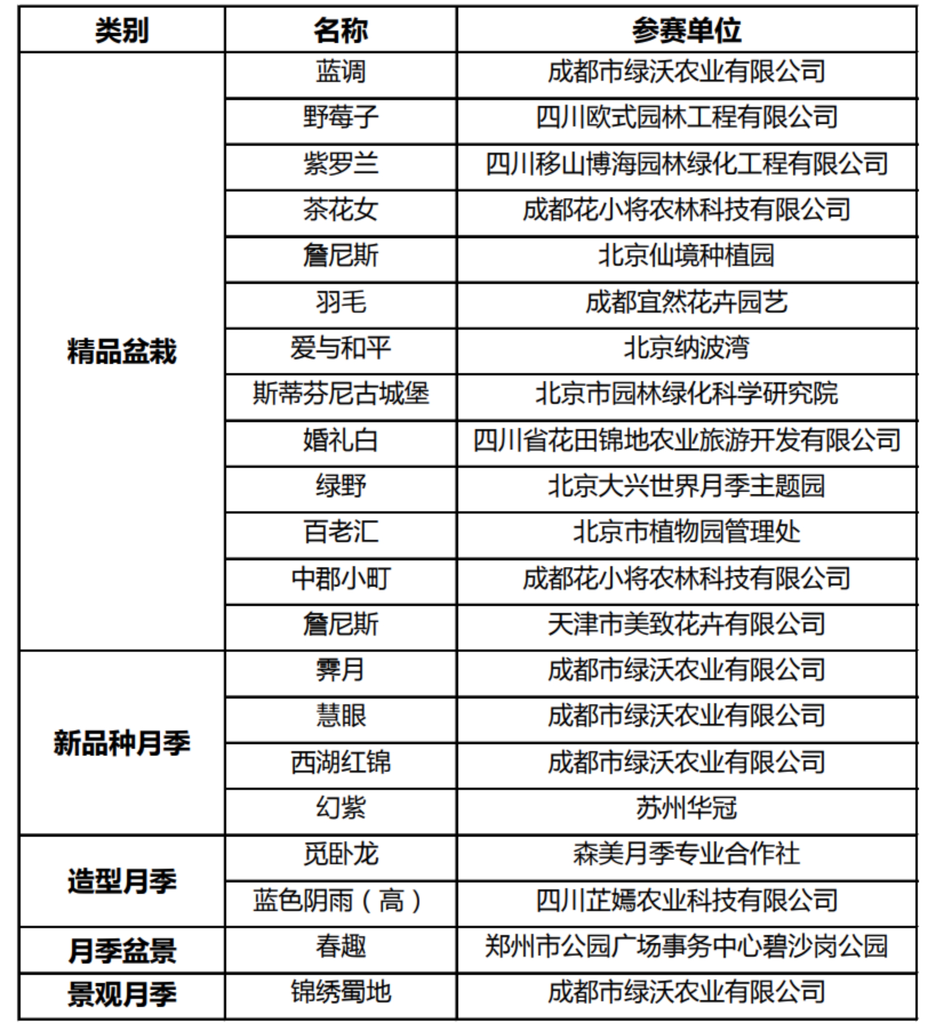
月季专项竞赛大奖名单

位于成都世园会主会场主展馆的竞赛现场
部分获奖参赛展品

作者:

中国花卉协会


打开APP阅读全文
特别声明:本文为北京日报新媒体平台“北京号”作者上传并发布,仅代表作者观点,北京日报仅提供信息发布平台。未经许可,不得转载。