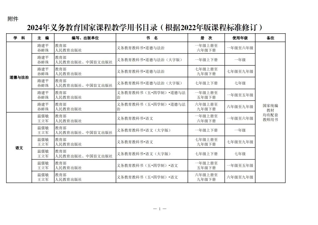
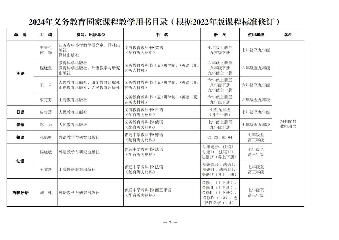
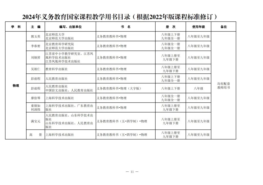
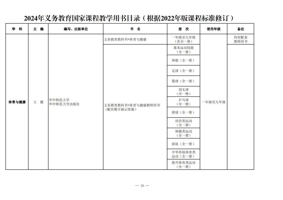
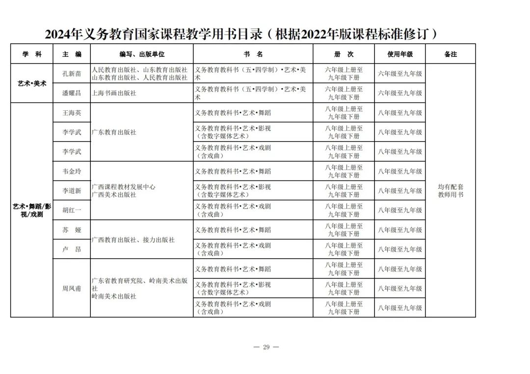
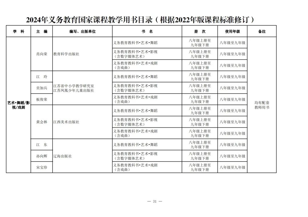
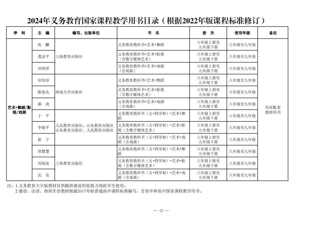
义务教育新课标修订教材出炉了。根据2022年版义务教育课程标准修订的教材将于2024年秋季学期陆续投入使用。近日,义务教育新修订教材审核程序已完成,道德与法治、语文、历史三科统编教材已通过国家教材委员会审核。日前,教育部公布了《2024年义务教育国家课程教学用书目录(根据2022年版课程标准修订)》。
教育部还指出,《2024年义务教育国家课程教学用书目录(根据2022年版课程标准修订)》中的外语类教材配有听力材料、体育与健康教材配有数字演示资源,各地秋季开学后可在国家中小学智慧教育平台(网址:https://basic.smartedu.cn)免费使用。教育部组织开发了义务教育信息科技教学指南及配套课件,将于2024年秋季学期投入使用,各地可在国家中小学智慧教育平台免费使用。
值得注意的是,由北京教育科学研究院编写,北京出版集团北京出版社出版的北京版义务教育教科书,《数学》(一年级至九年级),《英语》(三年级至六年级),《化学》(九年级),《生物学》(七年级至八年级),《体育与健康 学生用书》(一年级至九年级),《体育与健康 教师用书》(12册)等5科53册教材顺利通过国家教材委员会专家委员会的审定,成功入选《2024年义务教育国家课程教学用书目录》,其中《体育与健康》(一年级至六年级)作为新增学科教材,本次亦成功入选。这次入选是北京出版集团以高质量出版助力北京市课程改革的重要成果,更是彰显了北京市在深化教育领域综合改革、优化课程结构与内容方面的前瞻性、创新性与实效性,标志着北京市的基础教育正稳步迈向更加科学、全面、高质量的发展阶段。


北京出版集团教材入选名单
《2024年义务教育国家课程教学用书目录》

牢记初心使命
推动京版教材出版高质量发展
近年来,北京出版集团牢记为党育人、为国育才初心,紧密围绕立德树人的根本任务,将社会主义核心价值观贯穿教材编写全过程,将首都的特色文化精髓融入教材内容,秉持“原创、专业、首善”的价值理念,组织以高端专家领衔的教材编写队伍,深耕细研、精益求精,用心打造了一批培根铸魂、启智增慧的精品教材。
发扬工匠精神
打造具有首都特色的精品教材
2023年,北京出版集团依据2022年新修订的义务教育国家课程方案和课程标准,对京版教材进行编修,全部通过审定,切实为推动构建内容丰富、体系完整、质量上乘的教育资源体系,培养有理想、有本领、有担当的时代新人,建设教育强国、人才强国贡献了京版力量。
北京出版集团是北京市属国有文化企业,前身为1948年筹建的大众书店,70余年来,北京出版集团积累了丰厚的品牌资源、作者资源和内容资源。该集团从1992年开始编研出版教材,范围涵盖中小学各学科教材、教辅和全国大中专教材。经过32年的发展,逐步形成了包含研究、编辑、印制、出版、培训等在内的,全方位、多样化、系列化、立体化的教材出版格局。北京出版集团教材分公司(原教材中心)作为承担京版教材出版任务的单位,于2021年荣获首届“全国教材建设先进集体”荣誉称号。
2024年义务教育国家课程教学用书目录
(根据2022年版课程标准修订)


































