2025年北京高考报名将于10月25日启动!日前,北京教育考试院发布《北京市2025年高考报名相关问题解答》,快来和小编一起看看吧!
北京市2025年普通高考报名什么
时间进行?有哪些程序?
答:2025年普通高考报名包括网上提交报名申请、网上填报个人信息并缴费和报名资格现场确认三个阶段。网上提交报名申请的时间为2024年10月25日9时至28日17时(进城务工人员随迁子女提交报名申请的时间为2024年10月10日9时至11日17时);通过报名资格初审的考生网上填报个人信息并缴费的时间为2024年11月1日9时至4日17时;报名资格现场确认的时间由各区高校招生办公室在11月11日前自行安排,考生在完成网上填报个人信息和缴费时要注意网上通知的报名资格现场确认安排,按时进行报名资格现场确认。
“统考”和“单考”有什么不同?
答:统考是“普通高等学校招生全国统一考试”的简称。统考考试科目为语文、数学、外语3门。参加本科录取的考生还须根据拟报考高校(专业)要求和自身特长,从思想政治、历史、地理、物理、化学、生物6门高中学业水平等级性考试科目中自主选择3门参加考试,本科录取考生总成绩由语文、数学、外语3门统考科目成绩和选考的3门学业水平等级性考试科目成绩(按《北京市教育委员会关于普通高中学业水平等级性考试成绩计入高考总成绩方式的通知》要求折算后的成绩)构成。高职(专科)录取采用“统考+高中学业水平合格性考试”招生模式,高考成绩由语文、数学、外语3门统考科目成绩组成,招生高校根据各专业培养需求从高中学业水平合格性考试科目(思想政治、历史、地理、物理、化学、生物、信息技术、通用技术8门)中选定2门或3门,考生相应学业水平合格性考试科目成绩合格方能投档。不参加本科录取只参加高职(专科)录取的考生可以不报考学业水平等级性考试选考科目。普通高中应届毕业生只能报考统考。
单考是北京市试行的主要面向中专、职高、技校毕业生组织的考试招生,考生主要参加专科层次专业录取,具有北京正式户口的中专、职业高中应届毕业生可报考职教师资班(本科层次)。考试科目的设置采取“3+X”的模式。“3”指语文、数学、外语三科公共文化课;“X”指招生学校自行设定并组织测试的综合专业课一科或专业基础课、职业技能课两科。
仅参加保送、高职自主招生、残障
单招或运动训练、武术与民族传统
体育专业等招生录取的考生,是否
还需要参加高考报名?
答:需要。所有在京参加全国普通高等学校招生录取的考生都必须完成高考报名手续,包括保送生、高职自主招生、残障单招和运动训练、武术与民族传统体育专业等招生录取的考生。考生若只参加“高职自主招生”,请选择“单考”考试类型并选定“不参加公共文化课考试”。残障单招和运动训练、武术与民族传统体育专业等招生录取的考生,一般应选择“统考”考试类型。
统考考生在选报高中学业水平等级
性考试选考科目时有什么要求?
答:统考应届和往届考生在选报学业水平等级性考试选考科目时,所选报科目须已通过学业水平合格性考试(2019年及以前的会考成绩须不低于C等级,京外高中就读考生须通过北京市学业水平合格性考试成绩认证)方可报考。
我是在外地就读的应届考生,
如何报名?
答:外地就读考生和京内高中就读考生报名程序和时间一致。外地就读应届考生应先在外地就读的学校开具应届高三毕业生证明及思想品德考核意见(内容包括:学生姓名、证件号码、性别、就读时间、毕业时间、属2025年应届高中毕业、就读学校校长签章并加盖就读学校校章)。报名资格现场确认时需携带的材料主要包括:(1)本人户口簿原件及复印件;(2)身份证件原件及复印件;(3)就读学校开具的证明及思想品德考核意见等。具体要求请咨询户口所在区高招办。
京外高中就读考生如何办理高中
学业水平合格性考试(高中会考)
成绩转入?
答:京外高中就读考生办理高中学业水平合格性考试(高中会考)成绩转入由北京教育考试院中招办负责。考生须于2024年10月24日9时至11月4日12时登陆登录北京教育考试院网站“高中学考合格考”栏目进行“外省回京高考考生高中学业水平合格性考试成绩认证”,认证时需上传原就读的省(自治区、直辖市)高中学业水平考试(高中会考)主管部门盖章的成绩证明扫描件。已办理过外省成绩认证且无新增合格科目的考生,不需再办理成绩认证手续。
网上报考时,拟报考的高中学业水平
等级性考试选考科目未通过学业水平
合格性考试可以报考吗?
答:不可以报考。拟选报科目未通过学业水平合格性考试的,可以于2024年11月4日9时至8日12时报名参加北京市2025年第一次普通高中学业水平合格性考试,通过后于2025年3月4日至6日向高考报名单位申请补报或调整学业水平等级性考试选考科目,补报或调整的科目仅限新通过合格考的科目。
我想参加统考高职(专科)招生,
是否还需要有学业水平合格性考试
成绩?
答:需要。统考高职(专科)录取采用“统考+学业水平合格性考试”招生模式,录取时,除依据高考成绩(语文、数学、外语3门统考科目成绩)外,招生高校会根据各专业培养需求从学业水平合格性考试科目(思想政治、历史、地理、物理、化学、生物、信息技术、通用技术8门)中选定2门或3门,考生相应学业水平合格性考试科目成绩合格方能投档。
我是进城务工人员子女,如何报名?
答:进城务工人员子女须于2024年10月10日至11日在网上提交申请信息,在10月18日前向报名单位提交父母的以下证明材料:在京居住证明、户籍证明、身份证明。通过资格审核的考生须按时上网填报个人信息并缴费、按时进行报名资格现场确认。具体详见《北京教育考试院关于做好2025年进城务工人员随迁子女在京参加高等职业学校招生考试报名工作的通知》。
通过资格审核的进城务工人员
随迁子女可以报考哪些高职院校?
是否与本市户籍考生享受相同的权利?
答:通过资格审核的随迁子女可以报考在京招生的所有高职院校。在报考高等职业学校方面(除个别对户籍地有要求的招生专业外),与本市户籍考生享受相同的权利。
通过审核的进城务工人员随迁子女
报考统考为什么只能参加语数外三
科考试,而不能参加学业水平等级性
考试?
答:统考高职(专科)录取时,高考成绩由语文、数学、外语3门成绩组成。因此,无论是本市户籍考生,还是通过审核的进城务工人员随迁子女,参加统考高职(专科)录取的,只需参加语文、数学、外语3门考试,不需要参加学业水平等级性考试。
符合高考相关照顾政策的考生
如何提交资格信息?
答:高考报名时将采集部分照顾政策资格考生信息,包括:烈士子女;归侨、华侨子女、归侨子女;台湾省籍(含台湾户籍)考生;自主就业的退役士兵;退出部队现役的考生;残疾人民警察。
从边疆、山区、牧区、少数民族聚居地区在高级中等教育阶段转学到本市就读的少数民族考生;在服役期间荣立二等功以上或被战区(原大军区)以上单位授予荣誉称号的退役军人;经共青团中央青年志愿者守信联合激励系统认定获得的5A级青年志愿者等考生须在高考报名现场确认时填写申请表并提交相关证明材料。
其他照顾类型由相关部门提供名单,不在高考报名时采集。
统考英语听说考试、外语(非英语)
听力考试均在什么时间进行,考试
满分分值是多少?
答:统考英语听说考试一年安排两次,第一次考试于2024年12月14日进行,第二次考试于2025年3月进行。统考英语听说考试满分分值为50分,取两次听说考试最高成绩与笔试成绩一同组成英语科目成绩计入高考总分。
其他外语(非英语)语种考试使用全国卷,听力考试一年安排两次,第一次考试于2025年1月8日举行,第二次考试于2025年6月8日举行。其他外语(非英语)听力考试满分分值为30分,取两次听力考试最高成绩与笔试成绩一同组成外语科目成绩计入高考总分。
如何报考高校高水平运动队招生?
答:符合北京市高考报名条件,获得国家一级运动员(含)以上技术等级称号者方可报考高水平运动队。报考高水平运动队的考生,首先须参加北京市2025年高考报名,通过高考报名资格现场确认后,再根据招生高校确定的报名条件,在规定时间内按照体育总局指定的方式(详细报名信息见“中国运动文化教育网”或“体教联盟APP”)申请有关高校运动队招生项目并参加对应项目专业测试。所有项目专业测试全部实施全国统考,与运动训练、武术与民族传统体育专业招生的体育专项考试统一组织,统一采用体育总局相关体育专项考试方法与评分标准进行评分。
按教育部相关文件要求,2027年起,符合高考报名条件,获得国家一级运动员(含)以上技术等级称号且近三年在国家体育总局、教育部规定的全国性比赛中获得前八名者方可报考高水平运动队。
北京市高考报名包括网上提交报名申请、网上填报个人信息并缴费和报名资格现场确认三个阶段。考生完成上述三个阶段且通过报名资格现场确认后,方可参加北京市2025年普通高等学校招生考试,一起来看报名详细流程!
第一阶段:网上提交报名申请
时间:2024年10月25日9时至28日17时(进城务工人员随迁子女申请时间为10月10日9时至11日17时)
网址:www.bjeea.cn
流程:
1.登录北京教育考试院网站,点击链接进入报名网上申请首页。

2.自行网上申请的考生按以下步骤操作。
(1)点击“首次填写信息”。

(2)认真阅读“报名条件”后,点击“下一步”。

(3)填写报名申请信息。

(4)设置登录密码,确认无误后点击“提交申请”。

提示:
①密码为8-16位的数字和英文字母,字母注意区分大小写。
②此密码在报名期间以及明年6月高考后填报志愿时都要使用,请务必妥善保存。
(5)确认无误后,点击“确认”。
(6)屏幕显示申请成功页面,认真阅读屏幕显示内容后点击“退出”。
3.学校导入的考生按以下步骤操作。
(1)在报名网上申请首页,点击“已有信息考生登录”。

(2)输入身份证号、初始密码和验证码,初始密码为考生的8位出生年月日。

(3)登录后必须修改密码,密码要求同上。
(4)认真核对申请信息,发现有误,须立即修改。
提示:
①网上提交报名申请期间,考生可以随时查看修改申请信息。
②报名申请结束后,考生不能修改姓名、身份证号、民族、学(会)考号。
第二阶段:网上填报个人信息并缴费
时间:2024年11月1日9时至4日17时
网址:www.bjeea.cn
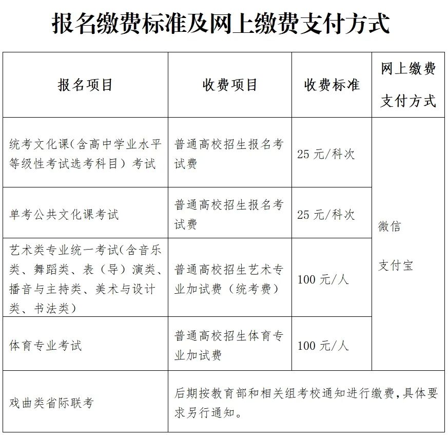
本阶段为通过报名资格初审的考生选报考试科目(项目)、填写个人简历等具体信息并缴费。缴费标准及网上缴费支付方式如下表。

流程:
1.登录北京教育考试院网站,点击链接进入网上报名首页。

2.输入身份证号、密码和验证码,登录网报系统。
3.选择报考类型及报名入口。

提示:
①普通高考应届毕业生只能选择全国统考—在京应届进入。
②其他考生须根据自身情况选择相应的报名入口。
4.阅读“报名须知”、“考场规则”、“国家教育考试违规处理办法(摘录)”和“刑法修正案(九)(摘录)”。
5.网上签署“诚信考试承诺书”。
6.填写“基本信息”。
7.“基本信息”填写完成后,点击“保存,下一步”。
8.再次核对“基本信息”,如发现错误,可点击“修改基本信息”返回修改。确认无误后点击“基本信息无误,下一步”。
9.填写“简历信息”。
10.填写“家庭成员信息”。
11.填写特长、奖励或处分、既往病史、E-mail等信息。输入后点击“保存、下一步”。
12.再次核对“个人履历”,如发现错误,可点击“返回修改履历信息”返回修改。确认无误后点击“下一步,网上交费”。
13.认真核对报考项目及费用。无误后点击“网上支付”。
14.选择支付方式。
15.支付后查看报名状态,退出系统。
16.网上提交个人信息及缴费期间,考生可随时登录系统查看修改信息。
17.完成网上支付后,如需要修改与费用有关的项目,须先取消订单,再进行修改,最后重新支付。
第三阶段:报名资格现场确认
报名资格现场确认工作由报名单位负责,主要是核验考生身份和网上提交的报名信息,同时现场采集考生电子照片。该项工作截止时间为2024年11月11日,具体时间和地点由报名单位确定。
确认要求:完成网上个人信息填报并缴费的考生本人持居民户口簿、身份证件原件(往届考生还需持高中毕业证明,京外就读应届考生还须持就读学校开具的证明及思想品德考核意见,在职职工还须持单位介绍信)在规定时间和地点办理报名资格确认手续。
考生完成上述三个阶段且通过报名资格现场确认后,方可参加北京市2025年普通高等学校招生考试。报名工作结束后,如考生因户口进京等客观因素发生变化,已符合在京高考报名条件,且在相关考试安排允许的情况下,可按程序向报名单位或区高招办提出补报名申请。
温馨提示
考生报名信息是考生电子档案的重要组成部分,用于高校招生录取及录取后学籍注册,考生须确保本人高考报名信息准确无误。为保障考生顺利参加高考、录取和高校学籍注册工作,考生在高考报名信息确认之后,到新生入学报到之前不应更改姓名、身份证号等信息。如有特殊情况确需变更的应及时向报名单位报告,因考生未及时报告信息变更情况而造成的遗留问题由考生本人承担责任。
综合丨北京考试报、北京教育考试院等

鼓励一下点“在看”!