为充分听取各方面意见,确保第一届北京市广播影视春燕奖评选公平公正,现将本届拟推荐获奖和备选提名名单向社会公示,公示期为2025年6月8日至2025年6月14日。在此期间,如对公示名单有异议,请向第一届北京市广播影视春燕奖组委会办公室提交书面意见,并签署真实姓名或加盖公章。联系邮箱:dianshiju@gdj.beijing.gov.cn
第一届北京市广播影视春燕奖组委会
2025年6月8日
第一届北京市广播影视春燕奖
拟推荐获奖名单
01电影类

02电视剧(含网络剧)类

03广播电视和网络视听文艺节目类

04纪录片(含电视和网络)类

05动画片(含电视和网络)类

06网络电影类

07公益广告类

08科技奖类

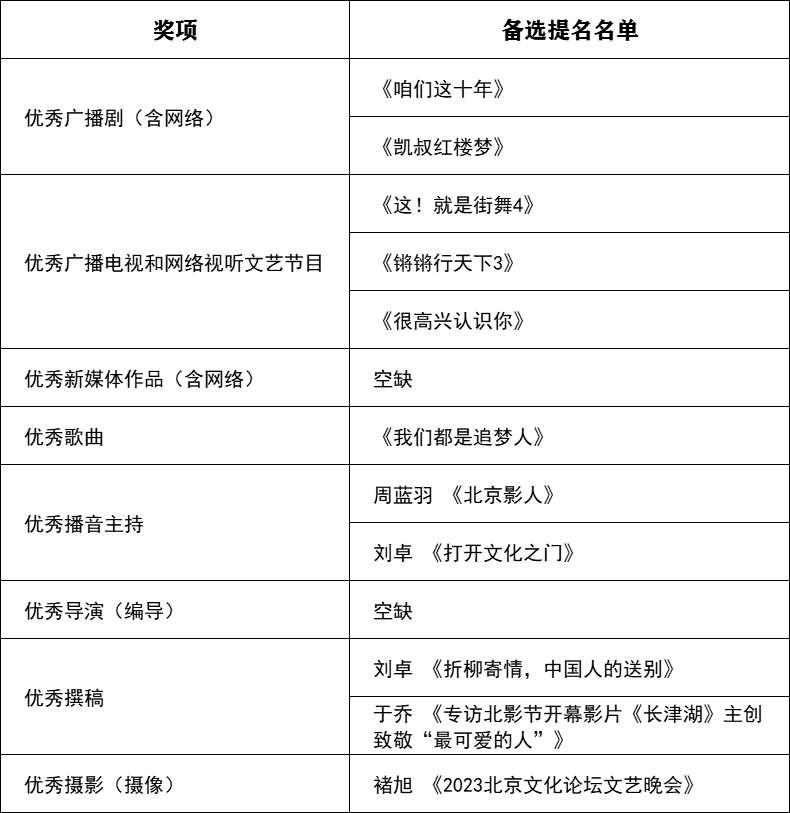
第一届北京市广播影视春燕奖备选提名名单
01电影类

02电视剧(含网络剧)类

03广播电视和网络视听文艺节目类

04纪录片(含电视和网络)类

05动画片(含电视和网络)类

06网络电影类

07公益广告类

08科技奖类
