北京市科学技术研究院科技情报研究所(以下简称“情报所”)在长期科技情报服务实践中建设了“科情头条”、京津冀科技资源服务平台、北科文献服务平台、全球智库报告平台等情报平台,形成了全球科技动态、全球智库报告、国际科技大奖数据、科研项目数据、国内外科技政策、京津冀科技资源信息、技术情报分析报告、全球隐形冠军企业等数据集,其中“科情头条”全球科技动态数据集入选全市第一批高质量数据集。情报服务平台和数据为情报所开展高质量情报支撑奠定了坚实基础,但随着大模型、知识图谱等人工智能技术的快速发展和日趋成熟,围绕加快建设北京国际科技创新中心、加快在京国家战略科技力量重大成果产出的迫切需要,亟待应用先进的人工智能技术,实现科技情报服务能力的跃迁。
基于人工智能技术,以提升服务的便捷性、智能性、可用性、准确性、时效性和可追溯性为目标,研究团队开展科技情报关键技术研发,构建了国内首个科技情报垂直领域大模型,并在高质量数据集构建、知识图谱与大模型融合、大模型微调、大模型检索增强技术及科技情报大模型服务平台建设等方面取得创新性成果。

图1.数据资产登记凭证
在高质量数据集构建方面,研究团队实现了及时性、准确性、专业性高质量数据集可持续化。研发自适应网络爬虫的智能采集、情报源智能发现模块、基于AI敏感信息过滤技术的内容安全辅助审核功能模块,实现持续监测3500多个信源、实时更新科技动态的功能,解决了大模型输出的及时性问题。通过建立基于情报百科数据、科技政策数据、科技动态数据等18个分领域知识库,解决了大模型输出准确性的问题。构建110万条科技情报高质量数据集,并且获得了北京国际大数据交易所数字资产登记证书。面向情报大模型微调构建2.5万条监督式微调数据集,解决了大模型输出的专业性问题。

图2.领域知识图谱

图3.情报图谱化功能模块
在知识图谱与大模型融合方面,研究团队构建科技情报领域知识图谱,实现了多源异构知识的融合与推理,并通过知识图谱与大模型的融合,促进了大模型输出的准确性和可靠性,便于情报研判和洞察。基于大模型知识图谱自动构建技术,解决非结构化的情报信息结构化处理问题,为后续情报分析奠定基础。基于知识图谱的检索增强技术,为提高大模型输出的准确性提供了可选路径。
在大模型微调方面,信息所研究团队创新性提出一种参数高效的大模型多任务学习方法,解决了多任务学习中的跷跷板问题,以及不同任务间知识迁移问题。在不影响模型参数效率的条件下,提升了垂直大模型多任务学习效果。
研究团队构建了科技情报专业化知识库,并结合提示词优化,实现了面向科技情报场景的检索增强生成技术,解决了大模型在完成情报任务过程中的准确性和可溯源问题。

图4.情报服务平台报告辅助撰写功能

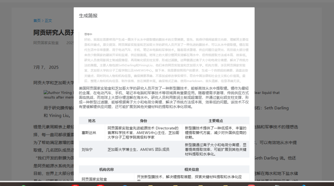
图5.情报服务平台智能简报撰写功能

图6.情报服务平台智能问答功能
研究团队结合现有情报系统,在科技情报领域建成全国首个以科技动态为特点的大模型服务平台,完成基于科技情报大模型的情报智能问答、智能简报、研究报告辅助撰写等智能化情报服务功能,实现对话式情报服务、自动摘要以及情报报告辅助撰写,优化个性化推荐功能,并且实现线上线下情报智能获取与处理,拓展情报获取的渠道与范围,提升现有情报服务平台的感知能力。
截止2025年7月11日,研究团队申请国家发明专利14项,其中3项已获得授权;申请软件著作权9项,其中4项已获得软件著作权证书;发表高水平期刊论文2篇,其中SCI检索1篇。北科院基于科技情报大模型,于2024年10月在中国国际数字经济博览会上获评“技术创新先锋企业”。集成科技情报大模型的开放科学平台于2024年4月在中关村论坛发布。科技情报大模型案例,于2024年7月在全球数字经济大会上完成成果发布。科技情报大模型研究成果已经获得转化,与中国科技部发展战略研究院、百行云游科技(济南)有限公司等单位签订技术服务合同。
(科技情报研究所 文/图)