日前,国务院办公厅印发修编后的《“三北”工程总体规划》,指导各地区保持战略定力,持续推动“三北”工程高质量发展。
《规划》明确,工程建设范围涉及13个省(自治区、直辖市)765个县(市、区、旗)及新疆生产建设兵团所属13个师市。其中,东部丘陵平原区,包括北京、天津、河北等8个省(自治区、直辖市)271个县,涉及秦皇岛市抚宁区、青龙满族自治县、卢龙县。

“三北”工程总体规划
1978年,我国启动“三北”工程建设,建设期为1978—2050年,分三个阶段、八期工程。经过40多年不懈努力,已完成两个阶段、五期工程,实现营造林保存面积3174.29万公顷,治理荒漠化、沙化土地33.6万平方千米,工程区森林覆盖率、林草覆盖率分别提高到13.84%、39.63%,创造了举世瞩目的生态奇迹,铸就了“艰苦奋斗、无私奉献、锲而不舍、久久为功”的“三北精神”,树立了生态治理的国际典范。党的十八大以来,习近平总书记多次作出重要指示批示,强调“三北”工程事关我国生态安全、事关强国建设、事关中华民族永续发展,要求勇担使命、不畏艰辛、久久为功,努力创造新时代中国防沙治沙新奇迹,把祖国北疆这道万里绿色屏障构筑得更加牢固。为指导各地区保持战略定力,持续推动“三北”工程高质量发展,修编本规划。
一、总体要求
以习近平新时代中国特色社会主义思想为指导,认真贯彻习近平生态文明思想,完整准确全面贯彻新发展理念,坚持山水林田湖草沙一体化保护和系统治理,以防沙治沙为主攻方向,以筑牢北方生态安全屏障为根本目标,大力弘扬“三北精神”,坚持保护优先、科学治理,系统观念、联防联治,质量为先、绿色发展,量水而行、以水定绿,政府主导、全民参与,坚持扩绿兴绿护绿“三绿”并举,推动森林水库、钱库、粮库、碳库“四库”联动,更加注重“提质”、“兴业”、“利民”,着力优化治理格局,完善政策措施,巩固拓展建设成果,不断提高生态产品供给能力,稳步提升生态系统多样性、稳定性和持续性,为全面推进美丽中国建设、推动实现人与自然和谐共生的现代化作出新贡献。
“三北”工程第三阶段共分三期建设。其中,2021—2030年为六期工程,全力打好黄河“几字弯”攻坚战、科尔沁和浑善达克沙地歼灭战、河西走廊—塔克拉玛干沙漠边缘阻击战等三大标志性战役,促进工程区森林覆盖率增加0.77个百分点(有关目标及任务基期均为五期工程末,下同),林草覆盖率达40.9%,67%可治理沙化土地得到治理,沙化土地综合植被盖度达22%。2031—2050年为七期、八期工程,其中,七期工程以全面巩固六期工程治理成果、持续提高关键地区植被盖度为主攻方向,八期工程以提质增效、整体提升生态系统质量和稳定性为主攻方向。到2050年,工程区森林覆盖率增加1.9个百分点,林草覆盖率达43%,可治理沙化土地基本得到治理,沙化土地综合植被盖度达25%以上,退化草原和湿地有效修复,水土流失状况持续好转,沙尘天气、泥沙危害全面缓解,生物多样性得到有效保护,生态系统碳汇能力明显提升,推动美丽中国建设取得更大成就。
二、战略布局
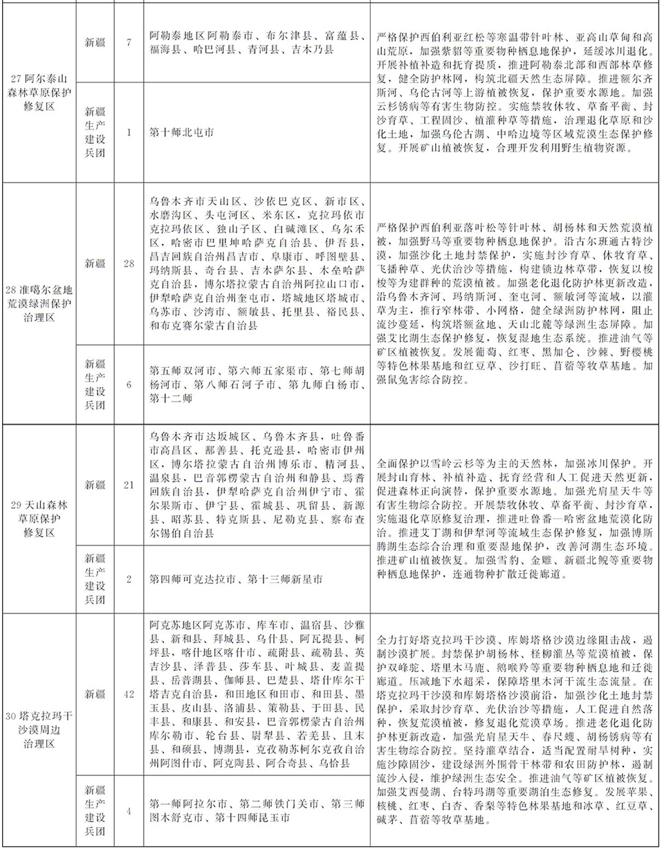
工程建设范围涉及13个省(自治区、直辖市)765个县(市、区、旗,以下统称县)及新疆生产建设兵团所属13个师市,总面积448.6万平方千米,分为4个屏障建设一级区和30个二级区。
(一)东部丘陵平原区。包括北京、天津、河北、山西、内蒙古、辽宁、吉林、黑龙江8个省(自治区、直辖市)271个县,涉及松嫩平原、三江平原、辽河平原、华北平原北部、燕山山脉、太行山东麓等地,分为7个二级区。该区主要面临林分老化退化、林网缺损、草原退化沙化盐渍化、部分湿地萎缩、黑土流失等问题。
主攻方向:加强东北平原生态综合治理和京津冀生态屏障建设。加快退化草原、盐碱地、侵蚀沟和湿地治理,全面治理沙化土地,推进沙化耕地保护性耕作,保护恢复重要物种栖息地和生态廊道,加强冻土和黑土区保护。建设珍贵树种、特色林果和优质牧草基地。
(二)北部风沙区。包括河北、山西、内蒙古、辽宁、吉林、黑龙江、陕西、宁夏8个省(自治区)162个县,涉及呼伦贝尔、科尔沁、浑善达克、毛乌素等沙地,库布齐、乌兰布和沙漠,阴山北麓等地,分为10个二级区。该区是我国沙尘传输的主要通道,主要面临风沙危害严重、局部草原退化沙化盐渍化、防护林衰退、湿地萎缩、珍稀物种栖息地受损等问题。
主攻方向:打好防沙治沙标志性战役,加强呼伦贝尔、锡林郭勒、鄂尔多斯沙地治理和坝上、阴山北麓、贺兰山生态治理,构建防沙治沙体系。加强草原保护和退化草原修复,开展水土流失防治,强化土地盐渍化治理,推进呼伦湖、乌梁素海、岱海等重要湿地保护。积极推行光伏治沙,大力发展特色林果、优质牧草和生物质能源。
(三)黄土高原区。包括山西、内蒙古、陕西、甘肃、青海、宁夏6个省(自治区)195个县,涉及黄土高原沟壑区、黄土丘陵沟壑区、土石山区等地,分为4个二级区。该区主要面临土壤侵蚀、植被分布不均衡、草地退化沙化盐碱化等问题。
主攻方向:加强黄河多沙粗沙区及十大“孔兑”、黄河宁蒙河段及周边山地丘陵、甘青黄土高原丘陵、渭河泾河流域、晋陕丘陵阶地等区域水土流失治理,建成保土蓄水屏障。开展沙化土地封禁保护、森林质量提升、禁牧轮牧、退化草地治理和矿山植被恢复,建设林草防护体系,加强湿地抢救性保护。因地制宜发展特色林果。
(四)西北荒漠区。包括内蒙古、甘肃、青海、新疆4个省(自治区)137个县及新疆生产建设兵团13个师市,涉及祁连山、阿尔泰山、天山和塔克拉玛干、巴丹吉林、古尔班通古特、腾格里、库姆塔格等沙漠,分为9个二级区。该区主要面临流动沙丘和风沙危害严重、锁边林草带和林网缺损、冰川萎缩、水资源矛盾等问题。
主攻方向:打好沙漠边缘阻击战,加强河西走廊沙化治理与绿廊建设,开展柴达木盆地、环塔里木、环准噶尔荒漠化治理,持续推进祁连山、天山、阿尔泰山、昆仑山生态治理。强化天然植被封禁保护,加快锁边林草带建设和林网改造,加强农牧交错带综合治理,推进重要河湖湿地和冰川保护,强化水资源节约集约利用,科学开展人工增雨雪作业。积极推行光伏治沙,有序发展特色林果、优质牧草及沙产业。
三、战略任务
(一)优化生态修复空间
1.保护自然生态空间。落实国土空间规划及“三区三线”管控要求,加强沙生植物保护和已治理沙化土地、水土流失区封育管护。将重点项目统筹纳入国土空间规划“一张图”。
2.拓展生态治理空间。推进荒山荒坡荒沟、风沙源头、沙漠边缘、绿洲外围、农牧交错带、受损山体、宜绿废弃矿山植被建设,针对灌木林地、疏林地、迹地开展植被恢复和结构优化,促进森林覆盖率合理增长。
3.扩大人居环境容量。实施见缝插绿、拆违建绿、留白增绿、立体绿化,开展庭院、农村“四旁”(水旁、路旁、村旁、宅旁)及废弃闲置土地绿化。按标准建设完善铁路、公路、河渠两侧和湖库周边绿道绿廊。依法合规建设农田防护林,严禁违规占用耕地绿化造林。
(二)扎实推进系统治理
4.系统治理沙化土地。强化区域联防联治,统筹治理沙漠边缘与腹地、上风口与下风口、沙源区与路径区,在主要风沙口和路径区构建点线面结合防护网络,在沙漠前沿和绿洲外围构筑乔灌草复合系统,依法划建沙化土地封禁保护区,对沙化耕地积极推行保护性耕作。
5.科学建设防护林体系。根据各地资源禀赋和防护目标,合理配置林草植被,培育健康稳定、功能完备的防护林体系,实现多重效益。
6.加强退化草原修复。科学划定禁牧区和草畜平衡区,健全草原生态保护补助奖励政策,综合采取降低放牧强度、围栏封育、种草补播、清除毒害草等措施,恢复草原生态。
7.强化湿地保护修复。以重要湿地为重点,强化流域水资源统一管理,保障基本生态用水需求,遏制湿地萎缩,加强退化湿地、珍稀物种栖息地和候鸟迁飞通道保护修复。
8.推进水土流失治理。加强重要江河源头、重要水源地、水蚀风蚀交错区水土流失预防,以及冻融侵蚀区封育保护和水力侵蚀治理,对适宜地区进行小流域综合治理,对坡耕地集中区和侵蚀沟密集区开展专项治理。
9.完善农田防护林网。以保护土壤耕作层、改善农田小环境为目标,充分利用道路、沟渠、田坎等空间,因地制宜推进平原、绿洲等重点区域林网建设。
10.探索多元治理模式。创新推广产业治沙等模式,坚持生态优先、治沙为主,因地制宜推行光伏治沙,统筹相关产业布局,支持探索荒漠化防治和风电光伏一体化发展路径。
(三)巩固工程建设成果
11.加强天然林保护修复。完善天然林保护修复制度,坚持自然恢复为主、人工促进与自然恢复相结合,科学开展天然林修复,加快正向演替。
12.推进森林可持续经营。依据生态区位和主导功能,合理优化各级公益林范围,规范经营行为,提高森林质量和稳定性。
13.加快老化退化林更新修复。科学推进成过熟林更新,稳妥开展退化次生林修复提质,对极度脆弱、不具备改造条件的退化林实施封育,推进沙区、荒漠区灌木林修复,在适宜区域建设乔灌混交林。
14.加强治理成果管护。加强新治理沙化土地、新造林地、退化林修复地、种草改良地管护,切实防止“重治理轻管护”问题。严禁违法垦荒、超载过牧等,加强防火和有害生物防控,持续巩固治理成果。
(四)发展生态特色产业
15.建设特色林果基地。充分发掘特色林果发展潜力,打造产业融合发展优势区。根据市场供求情况,对同质化严重、效益较低品种调整优化结构,推进提质增效。
16.建设优质牧草基地。在水资源相对丰富区域,因地制宜发展羊草、紫花苜蓿、披碱草、草地早熟禾、红豆草等高标准多年生人工草地,降低天然草原放牧强度。
17.建设林下经济基地。推进立体复合经营,开展生态种植和仿野生栽培,引导向精深加工延伸,发展中药材、食用菌、森林蔬菜等特色产业。
18.促进生态文旅发展。加强生态治理与旅游、教育、文化、健康、养老等产业融合,挖掘黄河文化、草原文化、绿洲文化、冰雪文化和长城文化等资源,建设一批科普宣教基地。
(五)加强支撑能力建设
19.强化林草种业保障。持续推进种质资源调查收集,完善乡土树种草种目录,选育抗逆性强、适应性广的优良品种。健全种苗可追溯制度,构建种苗保障体系。
20.加大科技创新推广力度。开展“三北”地区气候变化适应性、生态系统退化机理等领域长期研究,推进生态脆弱地区保护、智能化机械装备、优良品种选育等关键技术攻关,加强示范引领,积极推广新型适用技术、治理模式和优良品种。
21.提升调查监测评估水平。持续推进典型生态系统观测站点建设,完善生态、气象观测站网,畅通数据共享渠道。依托相关平台,实施工程综合调查监测,加强沙尘源和传播路径监测分析,开展沙尘溯源及工程区生态状况调查、固沙滞沙成效评估。
22.增强自然灾害防控能力。完善林草火情监测、火源管理、处置扑救体系,科学建设阻隔系统。健全林草有害生物防控体系,强化外来入侵物种防控,合理控制草原啮齿动物密度。科学利用云水资源,加强生态修复型人工增雨雪能力建设。
23.加强辅助设施设备建设。合理建设水利水保、集雨节灌、作业道路等设施,完善相关管护设施。加强机械化造林种草、防沙治沙、苗圃作业、有害生物防控等装备应用。
四、保障措施
坚持国家统筹、省负总责、市县抓落实,充分发挥国务院加强荒漠化综合防治和推进“三北”等重点生态工程建设工作协调机制作用,将工程建设纳入林长制和省级政府防沙治沙目标责任考核,持之以恒有序推进工程建设,适时组织规划实施情况评估。加强与国家发展规划和国土空间规划、有关专项规划等的衔接,严格落实国土空间用途管制和生态环境分区管控要求。建立持续稳定的工程投入机制,加大资金支持力度,落实财税、土地等政策,发展绿色金融,加强质量和资金监管,打造廉洁工程。深化集体林权制度改革,建立健全生态产品价值实现机制,探索生态环境导向的开发模式,引导因地制宜发展特色产业,提升工程“自我造血”能力。完善生态保护补偿制度,将符合条件的建设成果纳入公益林管理。推动多元主体参与工程建设和管护,充分发挥基层林草站所和国有林场(苗圃)、护林员作用,鼓励国有企业、民营企业、公益组织等各类主体承担建设任务。完善研发和推广体系,健全工程标准体系。大力传承弘扬“三北精神”,畅通公众参与渠道,营造全民参与、全民共享、全民受益的浓厚氛围。加强国际合作交流,为全球荒漠化治理、共建地球生命共同体提供中国方案、贡献中国力量。
1
“三北”工程分期及建设重点
“三北”工程分期及建设重点

2
“三北”工程分区布局







3
“三北”工程建设布局图

来源:央视新闻、国家政务网
编辑:崔婷婷 编审:高源