
昆明市2025学年度各级各类学校
收费标准公布啦
快来看看详细内容吧
👇👇👇
昆明市教育体育局 昆明市发展和改革委员会 昆明市市场监督管理局 昆明市财政局2025学年度各级各类学校收费通告
一、收费项目及标准
(一)普通高中收费项目及标准

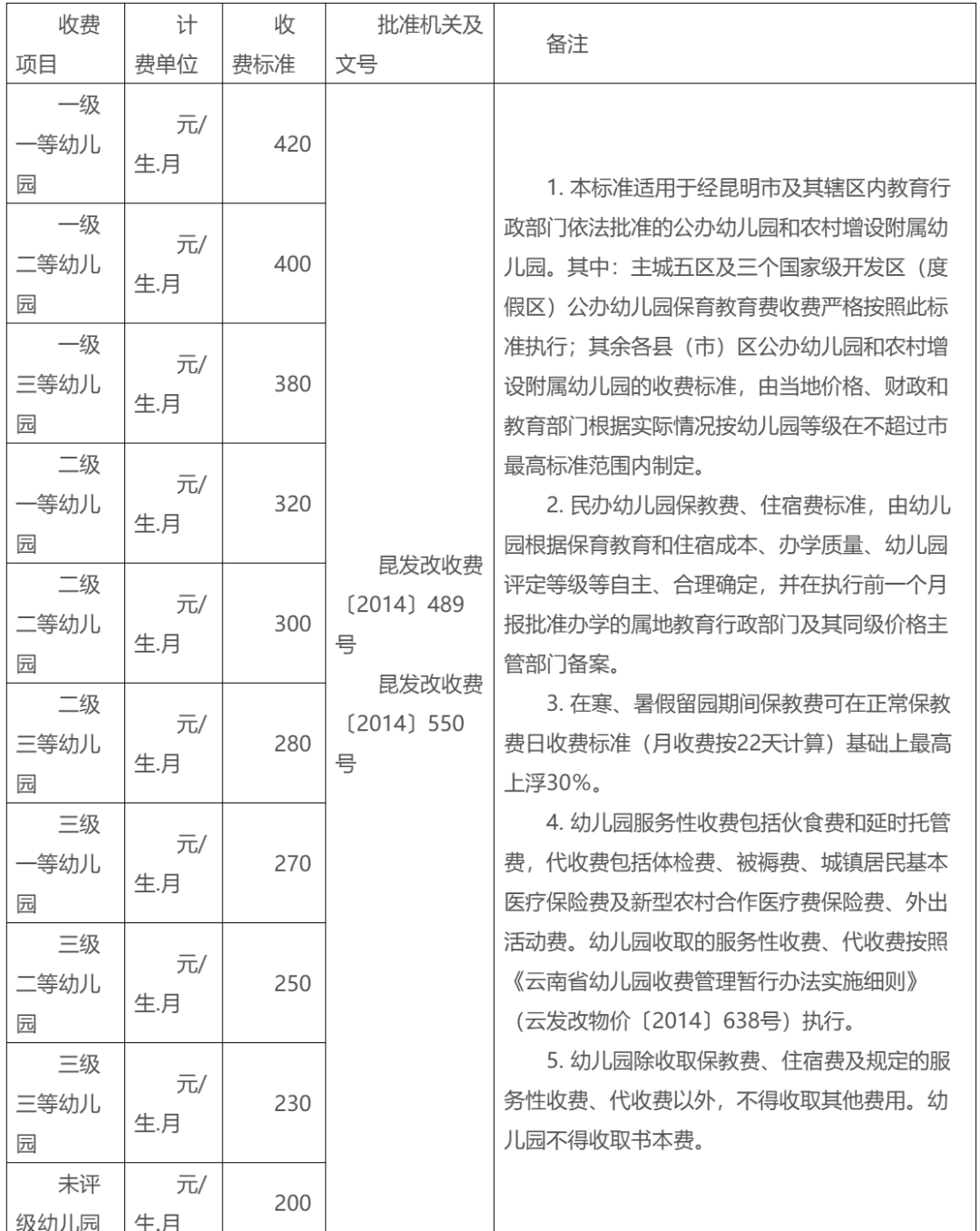
图源:昆明市教育体育局 、昆明市发展和改革委员会、昆明市市场监督管理局、昆明市财政局、昆明市五华区人民政府官网(下同)
(二)中等职业学校学费收费项目及标准

(三)公办幼儿园保育教育费收费标准

(四)义务教育阶段课后服务收费标准

(五)住宿费收费标准

二、 以上收费项目和收费标准适用于昆明地区经教育行政部门依法批准的公办普通中小学、普通高中、中等职业学校、幼儿园和农村增设附属幼儿园。
三、 对山区、贫困地区、少数民族地区、特困企业职工子女和残疾学生、烈士子女、孤儿学生、有特殊困难的学生,按有关规定给予减免照顾。
四、 中小学校服务性收费和代收费按照《云南省发展和改革委员会 云南省教育厅 云南省市场监督管理局关于进一步加强云南省中小学校服务性收费和代收费管理的通知》(云发改价格〔2024〕1048号)的规定执行。
五、 高考、初中和普通高中学业水平考试报名费,按《云南省财政厅 云南省发展和改革委员会关于收取学业水平考试报名费的通知》(云财综〔2012〕74号)、《云南省物价局 云南省财政厅关于重新核定高考考试费收费标准的批复》(云价收费〔2011〕85号)的相关标准执行。
六、 民办教育收费管理按照《云南省发展和改革委员会 云南省教育厅 云南省人力资源和社会保障厅关于我省民办学校收费实行自主定价有关问题的通知》(云发改物价〔2016〕1077号)及《昆明市教育局 昆明市发改委 昆明市人社局关于进一步规范民办学校自主定价有关问题的通知》(昆教计〔2017〕1号)的有关规定执行。
七、 普高国际部、各学段在昆就读外籍学生学费收费标准为政府定价,涉及的学校以收到的文件通知为准,并将收费标准与学校的其他收费项目一起进行公示并按标准进行收取。
八、 有关要求:
1.各学校必须在办学场所醒目位置张贴本通告,制作收费公示牌公示。所有收费项目和收费标准,实行亮证收费。
2.未经省发改委、省财政厅、省教育厅批准,各学校一律不得擅自设立收费项目和提高收费标准。
3.各学校对行政事业性收费项目必须按规定使用财政部门印制的行政事业性收费票据;公办中小学校(包含义务教育学校、高中阶段学校、中等职业学校)服务性收费使用税务票据,代收费要根据代收费的性质提供税务票据或财政部门印制的票据,代收费票据根据《云南省财政厅关于规范公办中小学校代收费财政票据使用行为的通知》(云财非税〔2025〕1号)开具,收费收入由学校财务部门统一管理和核算,严禁学校财务部门之外的其他部门自立账户进行管理和核算。不得开白条或用自制收据收费,严禁只收钱不开票据。按上述规定收取的费用必须按照《昆明市政府非税收入管理实施办法》(昆政发〔2019〕9号)及税法的相关规定执行。
4.各级各类学校服务性收费和代收费行为按照《云南省教育厅等五部门关于进一步加强和规范教育收费管理的通知》(云教发〔2020〕106号)有关规定执行。
5.对违反收费规定的直接责任人和单位负责人,一经查实,按《中共云南省纪律检查委员会 云南省监察厅 云南省教育厅关于印发教育乱收费责任追究暂行办法的通知》(云教监〔2008〕13号)的相关规定严肃处理。
九、 本通告从2025年秋季开始执行,过去所发文件与本通告有抵触的,一律以本通告为准。各教育机构和学校在执行的过程中,要自觉接受社会监督。对违规收费的行为,欢迎学生和家长举报。
举报电话:
市市场监督管理局12315;
市发展和改革委员会63139035;
市财政局63571256;
市教育体育局 63102385、63134532。
来源:
http://www.kmwh.gov.cn/c/2025-09-25/7057600.shtml
云南省财政厅、云南省教育厅
近日联合印发
《云南省逐步推行免费学前教育实施方案》
就相关事项作出安排
详情如下
↓↓↓
《实施方案》的主要内容
云南省制定的《实施方案》,按照国办发〔2025〕27号要求,遵循强化普及普惠、稳妥有序推进、加大政府投入、经费合理分担的原则,明确了以下几个方面内容:
(一)免保育教育费对象和标准。从2025年秋季学期起,按照县级以上地方人民政府及其教育、价格主管部门批准的公办幼儿园保育教育费收费标准(不含伙食费、住宿费、杂费等),免除公办幼儿园学前一年在园儿童保育教育费。民办幼儿园学前一年在园儿童,参照当地同类型公办幼儿园水平,相应减免保育教育费,民办幼儿园保育教育费高出免除水平的部分,幼儿园可以按规定继续向在园儿童家庭收取。需要说明的是,免除保育教育费不是免除全部费用,幼儿园仍可以按规定向在园儿童收取伙食费、住宿费、杂费等费用。免除公办幼儿园学前一年在园儿童的保育教育费,学前一年就是通常所说的幼儿园大班。
(二)财政补助方式。对因免保育教育费导致幼儿园收入减少的部分,各级财政和教育部门综合考虑在园儿童人数、所在地保育教育费生均实际收费水平等情况补助幼儿园。省财政厅和省教育厅根据中央核定云南省补助标准,结合省级和各州(市)幼儿园保育教育费收费平均水平,分省级、州(市)核定免保育教育费省级财政补助标准。
(三)资金分担方式。中央财政按照核定云南省补助标准与云南省按8:2的比例分担,各省保育教育费生均实际收费水平高出中央核定的补助标准的,所需资金由各地承担。云南省根据中央财政核定的补助标准所需承担的部分,根据《云南省人民政府办公厅关于印发云南省教育领域事权和支出责任划分改革实施方案的通知》(云政办发〔2020〕7号)精神,由省级财政与各州(市)财政分三档按比例分担。省级核定的全省保育教育费财政补助平均标准高出中央补助标准部分,所需资金由省级财政和各州(市)按上述比例分担。各级幼儿园保育教育费生均实际收费水平高出省级核定的财政补助标准的部分,所需资金按幼儿园预算隶属关系由同级财政综合考虑免保育教育费在园儿童人数、所在地保育教育费生均实际收费水平等情况补助幼儿园,举办单位可统筹自有资金予以幼儿园补助。
(四)落实支持学前教育发展有关政策。一是要求各州(市)要进一步健全学前教育投入机制,落实好公办幼儿园生均公用经费财政拨款制度,所需资金按既定政策执行。二是继续实施家庭经济困难儿童等群体资助政策。
来源:
https://czt.yn.gov.cn/news_des.html?id=1759055217672711517&cid=5738889360622341479
政策原文如下
↓↓↓
云南省财政厅 云南省教育厅关于印发《云南省逐步推行免费学前教育实施方案》的通知

图源:云南省财政厅
为贯彻落实党中央、国务院关于逐步推行免费学前教育的决策部署,促进云南省学前教育普及普惠安全优质发展,根据《国务院办公厅关于逐步推行免费学前教育的意见》(国办发〔2025〕27号)精神,结合云南省实际,制定本方案。
一、逐步免除学前教育保育教育费
(一)免保育教育费对象。从2025年秋季学期起,免除公办幼儿园学前一年在园儿童保育教育费。对教育部门批准设立的民办幼儿园就读的适龄儿童,参照当地同类型公办幼儿园免除水平,相应减免保育教育费。云南省免费学前教育政策,根据中央政策要求适时完善。按照国办发〔2025〕27号文件精神和我省有关政策规定,迪庆州、怒江州继续执行现行学前教育免费政策。
(二)免保育教育费标准。按照县级以上地方人民政府及其教育、价格主管部门批准的公办幼儿园保育教育费收费标准(不含伙食费、住宿费、杂费等)执行。民办幼儿园保育教育费高出免除水平的部分,幼儿园可按规定继续向在园儿童家庭收取。
(三)财政补助方式。对因免保育教育费导致幼儿园收入减少的部分,各级财政部门和教育部门综合考虑免保育教育费在园儿童人数、所在地保育教育费生均实际收费水平等情况补助幼儿园。各州(市)要密切关注本区域公办幼儿园办园成本、保育教育费实际收费等情况,科学统计公办幼儿园保育教育费生均实际收费水平。省财政厅、省教育厅根据中央对云南省免除保育教育费补助标准和补助金额,结合云南省公办幼儿园保育教育费生均实际收费水平,核定云南省免除保育教育费生均财政补助平均标准,分州(市)确定各地免保育教育费生均财政补助标准,并按照中央要求,定期对政策实施情况进行评估,根据评估结果调整生均财政补助标准。免学前教育财政补助资金,由各级财政纳入预算安排。
(四)财政补助资金分担方式。中央财政根据核定的云南省免保育教育费生均财政补助标准以及在园儿童人数,按照中央与云南省8∶2的比例分担财政补助资金。其中,云南省所需承担资金部分,根据《云南省人民政府办公厅关于印发云南省教育领域事权和支出责任划分改革实施方案的通知》(云政办发〔2020〕7号)要求,由省级财政与14个州(市)财政分三档按比例分担:第一档昆明市,省级分担20%;第二档曲靖、玉溪、楚雄、红河、大理5个州(市),省级分担70%;第三档昭通、保山、文山、普洱、西双版纳、德宏、丽江、临沧8个州(市)和镇雄、宣威、腾冲3个财政省直管县,省级分担85%。
省级核定的各州(市)保育教育费财政生均补助标准高出中央补助标准部分,所需资金由省级财政和各州(市)按上述比例分担。各级幼儿园保育教育费生均实际收费水平高出省级核定的生均财政补助标准的部分,所需资金按幼儿园预算隶属关系由同级财政综合考虑免保育教育费在园儿童人数、所在地保育教育费生均实际收费水平等情况补助幼儿园,举办单位可统筹自有资金对幼儿园予以补助。各州(市)免保育教育费政策范围超出本方案要求的,可继续执行,超出部分所需资金由各州(市)承担。
二、落实支持学前教育发展有关政策
(一)健全学前教育投入机制。各州(市)要进一步健全学前教育投入机制,按照《云南省财政厅 云南省教育厅关于建立完善公办幼儿园生均公用经费财政拨款制度的指导意见》(云财教〔2017〕514号)要求,落实好公办幼儿园生均公用经费财政拨款制度,所需资金按既定政策执行,并做好公办幼儿园生均公用经费拨款政策与推进学前教育免除保育教育费政策衔接工作。同时,将公办幼儿园教师工资纳入财政保障范围,确保及时足额发放。省级统筹资金支持各地建立普惠性民办幼儿园生均财政补助机制,落实普惠性民办幼儿园奖补政策。
(二)继续实施家庭经济困难儿童等群体资助政策。继续巩固落实云南省学前教育家庭经济困难儿童、孤儿和残疾儿童等群体资助政策,切实做好兜底保障,资助内容和资助标准按现行政策规定执行。根据中央学前教育家庭经济困难儿童等群体资助制度建立完善情况,由省财政厅、省教育厅结合我省实际适时调整学前教育资助政策。各州(市)要进一步落实完善鼓励捐资助学的优惠政策,积极引导和鼓励企业、社会团体及个人等社会力量捐资助学;鼓励幼儿园从事业收入中安排一定经费,帮助家庭经济困难儿童等群体接受学前教育。
三、工作要求
(一)强化组织领导。各州(市)要进一步完善工作机制,明确责任分工,结合实际分类细化公办幼儿园和民办幼儿园的州(市)域内免保育教育费生均财政补助标准等,及时评估、动态调整,与本地区已实施的学前教育资助政策做好衔接。各州(市)财政、教育部门要统筹中央、省级财政免保育教育费补助资金和地方相关资金,制定州(市)本级、各县(市、区)应承担的免保育教育费财政补助资金具体分担办法,落实幼儿园免保育教育费财政补助资金。
(二)加强资金管理。各州(市)财政、教育部门要依托预算管理一体化系统等信息化手段,加强日常监控,强化资金保障和使用管理,及时足额拨付资金,确保幼儿园正常运转,严禁拖欠教师工资。各州(市)要加强监督检查和信息公开,确保资金使用规范、安全、有效;对于虚报冒领、挤占挪用、滞拨缓拨补助资金等行为,依法依规追究相关单位和人员责任。省财政厅和省教育厅将根据各地大班在园儿童实际人数,对上年度免保育教育费中央和省级补助资金进行清算。
(三)夯实工作基础。各级教育部门要进一步加强学前教育学籍管理,完善学前教育资助信息管理体系,认真审核在园儿童人数等基础数据,做好与相关部门数据对接、共享和稽核工作,确保真实准确、不重不漏;强化培训指导,提高幼儿园园长和资助工作人员业务能力,不断提升资助管理服务水平;严格落实监管责任,规范办园行为,切实守护好在园儿童身心健康。
(四)做好宣传解读。省财政厅、省教育厅和各州(市)要多渠道加强宣传引导和政策解读,讲清我省逐步推行免费学前教育政策执行范围、标准等重点内容,主动回应社会关切,为学前教育高质量发展营造良好的社会氛围。
本方案自印发之日起施行。
来源:
https://czt.yn.gov.cn/news_des.html?id=1759055002657711516
来源:昆明小升初、昆明市教育体育局 、昆明市发展和改革委员会、昆明市市场监督管理局、昆明市财政局、昆明市五华区人民政府官网、云南省财政厅、云南省教育厅、云南发布
编辑:李雪
编审:刘莹
终审:周健军