11月7日
2024年度北京市科技奖励大会召开
北京市科学技术奖正式公布
共授奖38位科学家、193项成果
多项重大科研成果脱颖而出
榜单上
海淀119个项目获奖,占比超6成!
祝贺!!!

高层次人才云集,筑牢创新发展根基
获奖名单中
79%的青年人才和国际学者
均在海淀工作深耕
突出贡献中关村奖
邓宏魁 北京大学
董 进 北京微芯区块链与边缘计算研究院
杰出青年中关村奖
张林峰 北京深势科技有限公司
王剑威 北京大学
常 凯 北京量子信息科学研究院
刘刚钦 中国科学院物理研究所
徐 勇 清华大学
林龙飞 中国科学院化学研究所
张 强 清华大学
刘 颖 北京大学
刘良玉 首都师范大学
陈克终 北京大学人民医院
韩红桂 北京工业大学
冷 泠 中国医学科学院北京协和医院
杨 辉 北京邮电大学
张兆翔 中国科学院自动化研究所
向中华 北京化工大学、北京鑫华储科技有限公司
李 营 北京理工大学
孙天博 北京摩尔芯光科技有限公司
刘 凯 清华大学、北京镧系生物科技有限公司
董大明 北京市农林科学院智能装备技术研究中心
洪 澄 蚂蚁云创数字科技(北京)有限公司
史晓刚 北京枭龙科技有限公司
董 迪 中国科学院自动化研究所
马国政 中国人民解放军陆军装甲兵学院
张紫辰 北京航空航天大学
陈天石 中科寒武纪科技股份有限公司
刘 佳 北京卫星制造厂有限公司
国际合作中关村奖
马克西姆·亚历山德罗维奇·奥尔尚斯基 中国科学院数学与系统科学研究院
马蒂亚斯·谢弗勒 中国科学院物理研究所
克里斯托夫·菲利普·埃斯·库贝 中国科学院国家空间科学中心
彼得罗·泰亚蒂尼 首都师范大学
埃瑞珂·侯都洛娃 北京工业大学
比罗尔·丹德若克 中国石油大学(北京)
新井健生 北京理工大学
利维奥·戈蒂埃·鲁芬 北京大学
赵诚镐 北京邮电大学
扬·贝延斯 北京化工大学
多领域成果领跑 彰显硬核创新实力
此次海淀获奖成果
覆盖人工智能、医药健康、智能制造
集成电路、新能源等多个关键领域
多项技术突破行业瓶颈
达到国际先进水平
由清华大学主持完成的“异构融合类脑计算基础理论和架构”等13个项目荣获自然科学奖一等奖;
由中国科学院物理研究所主持完成的“高安全固态化锂离子电池关键材料和技术开发及应用”等6个项目荣获技术发明奖一等奖;
由中国人民解放军总医院主持完成的“数据和知识驱动的智慧诊疗关键技术及产业化应用”等18个项目荣获科学技术进步奖一等奖。
值得关注的是
信息技术领域全市授奖39项
海淀斩获33项
数理科学专业组全市授奖10项
海淀高校院所独占9项
充分展现了
海淀在核心技术领域的绝对优势
创新主体活力迸发,积蓄高质量发展动能
此次获奖的119个项目,由清华大学、北京大学、中国科学院物理研究所等55家驻区单位牵头完成,涵盖高校及附属医院13家、科研院所27家、企业15家,各类创新主体协同发力,构建起“基础研究+技术攻关+成果转化”的完整创新链条。
“葡萄糖转运蛋白的结构与机理研究”项目荣获自然科学奖一等奖。清华大学开展葡萄糖转运蛋白的结构与机理的研究,揭示了GLUT1通过交替开放机制实现葡萄糖跨膜转运的分子基础,为理解糖尿病、癌症等疾病中葡萄糖代谢异常提供了关键线索。
“氮化镓基发光器件关键衬底技术研发与产业化”荣获技术发明奖一等奖。北京大学联合北京北方华创微电子装备有限公司等单位针对氮化镓基发光器件的核心瓶颈——衬底技术展开攻关,突破了传统蓝宝石衬底的晶格失配与热失配难题,推动了氮化镓芯片在消费电子、新能源等领域的应用。
“面向海量软件的未知威胁高效检测与防护关键技术研发及应用”荣获科学技术进步奖一等奖。中国科学院信息工程研究所等单位针对安卓恶意软件重打包难题,开发跨市场检测工具MassVet。项目收集33个市场约120万个应用,可以在10秒内对一个应用进行检测,并且误报率低,检测覆盖率高,为安卓生态安全提供关键技术支撑。
下一步
海淀区将继续加强
创新资源统筹和攻关力量组织
完善政策措施和创新生态
支持创新主体深入开展基础研究合作
推动关键核心技术协同攻关和转化落地
同时,积极发挥科技资源优势
以基础研究及核心技术攻关
加快建设世界领先的科技园区
海淀驻区单位
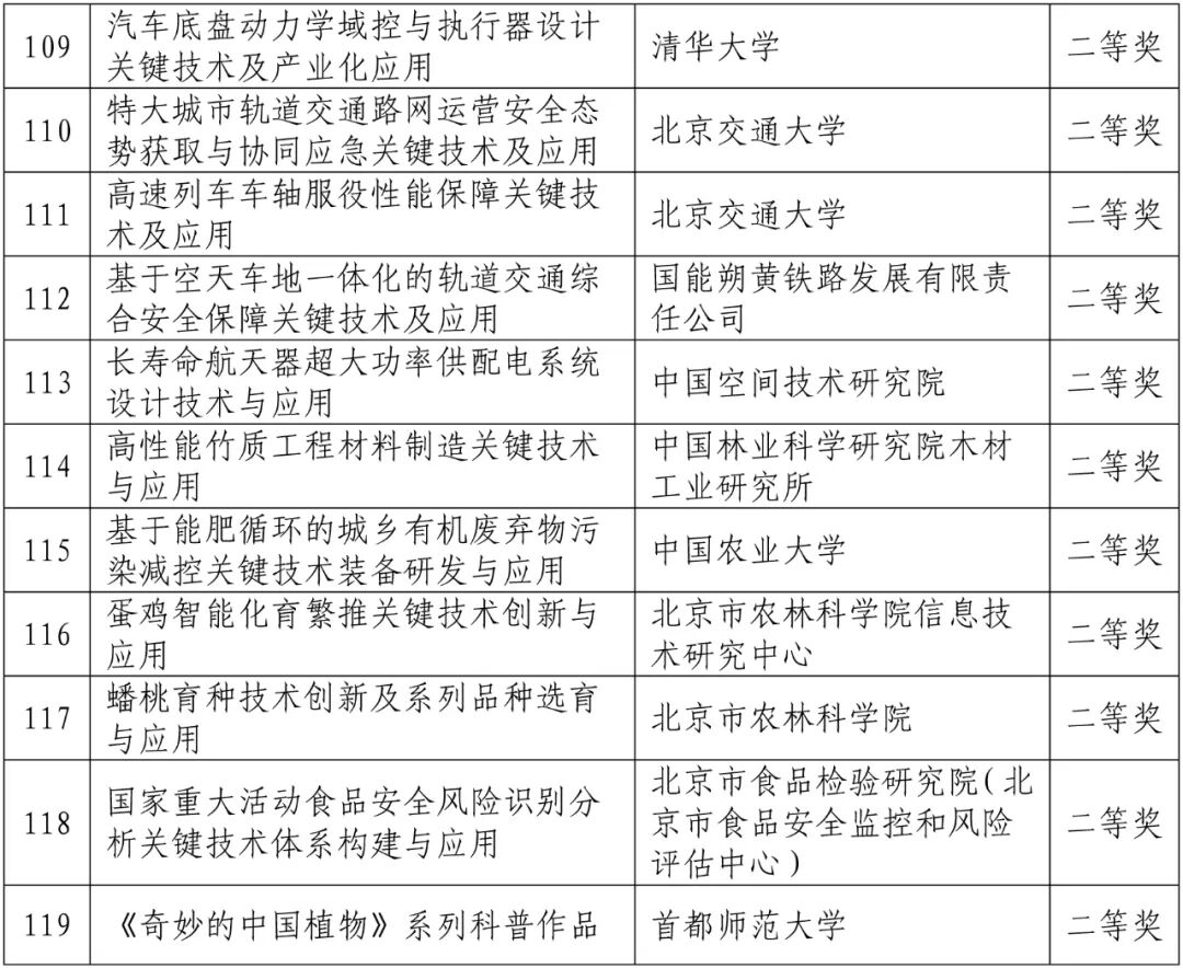
获2024年度北京市科学技术奖名单






记者:王萌
编辑:旭日