11月21日,聚焦“携手筑牢安全屏障 同心守护平安校园”主题,由北京市教育委员会举办的北京市中小学幼儿园2025年度校园安全交流展示活动在北京景山学校京西实验学校举行。108个案例入选第二届校园安全优秀案例征集活动,10个单位获优秀组织奖。
此次活动旨在总结推广校园安全典型经验,展示首都校园安全工作者的时代风貌,凝聚全社会共同守护校园安全的合力。全市教育系统的校园安全工作者以及教师和学生代表300余人参与活动。
创新形式:安全教育“活”起来

“追跑打闹看手机太危险,过马路走斑马线才最安全,未满12周岁你还不能骑车上路……”活动在青春洋溢的《校园安全知识说唱》中拉开帷幕。来自北京市大峪中学的学生们用节奏明快的说唱表演,将交通安全、消防安全、应急避险等知识融入歌词,引得全场掌声不断。“以前觉得安全知识很枯燥,但通过说唱,我们一下子就记住了!”一名参与表演的学生兴奋地说。

活动现场正式上线了安全教育动画微视频《小王老师和喵同学》第二季。该系列视频以生动有趣的动画形式普及安全知识,深受学生和家长的欢迎。2024年的《小王老师和喵同学》之《度假也疯狂》在首届应急减灾与安全科普短视频大赛中荣获“洪涝地质灾害类作品奖”全国二等奖。第二季聚焦学生欺凌防治、化学实验规范、诺如病毒防治等新主题,延续了第一季的创新风格。短片中“小王老师”的扮演者——三帆中学教师王一水现场分享道:“通过角色扮演,我深刻体会到安全教育需要贴近孩子的生活。一句台词、一个场景,都可能成为孩子终身受益的提醒。”

舞台剧《花粉王国奇遇记》由北京石油学院附属小学的学生演绎,通过童话故事讲解过敏预防与应急处理,小演员们惟妙惟肖的表演,不仅展示了学校安全教育的成果,更体现了学生们将安全知识内化于心的过程。
这种寓教于乐的安全教育形式,正是北京市近年来创新校园安全教育的一个缩影。据北京市教委后勤处相关负责人介绍,传统的安全教育多以说教为主,学生接受度有限。而现在,各学校积极探索将安全教育与艺术形式相结合,通过说唱、舞台剧、微电影等学生喜闻乐见的方式,让安全知识真正入脑入心。
典型引领:安全实践“亮”出来
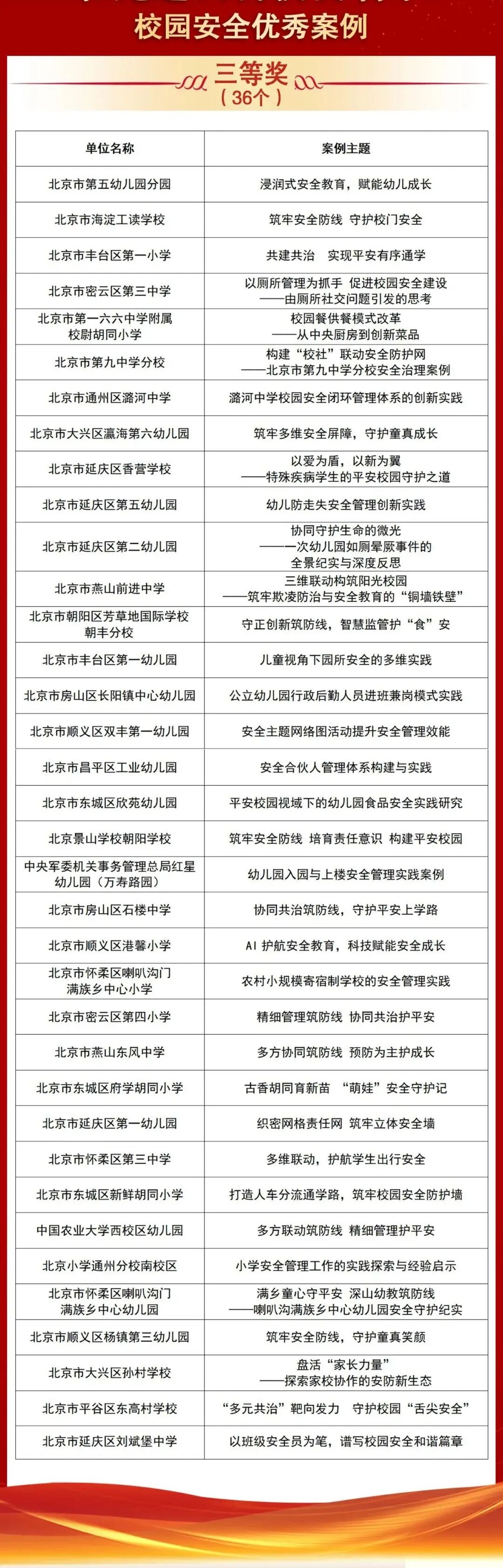
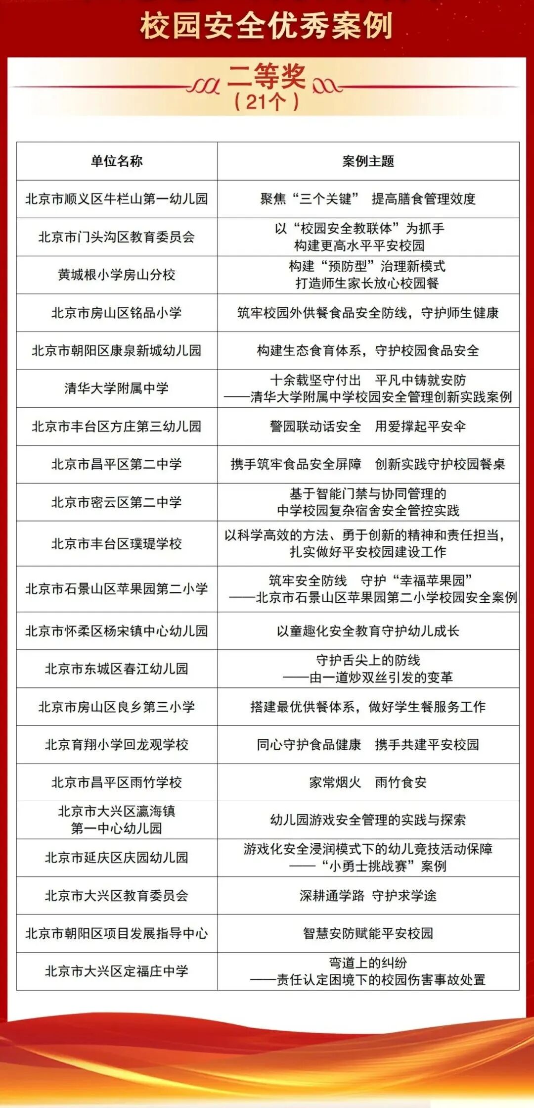
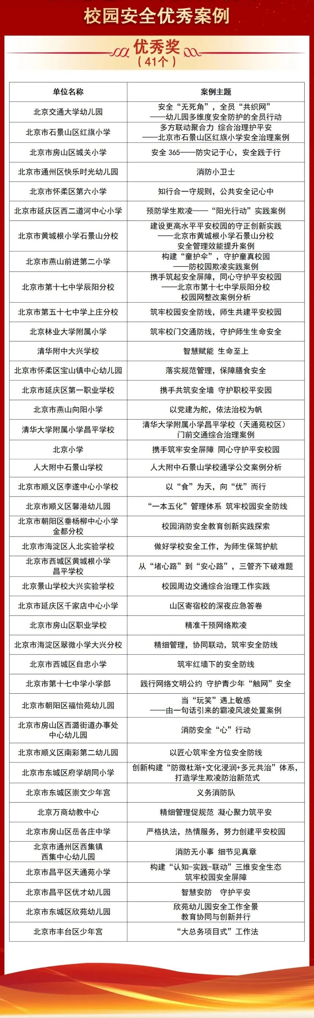
北京市教委今年启动了第二届校园安全优秀案例征集活动。经单位推荐、区级选拔、专家评议等环节,最终共评选出校园安全优秀案例一等奖10个、二等奖21个、三等奖36个、优秀奖41个;优秀组织奖10个。

在活动现场,来自区教委和学校的教师代表讲述了校园安全的实践探索。

门头沟区斋堂中心小学探索的“大思政+安全”育人模式,为校园安全体系建设提供了新思路。校长毛莹介绍,校园安全是不可逾越的“底线”,也是学校日常管理的“生命线”,更是衡量办学品质的“上线”。斋堂中心小学立足红色资源,将爱国主义与安全教育深度融合,构建了“基础层—进阶层—拓展层”三级课程框架,把安全技能培养融入生命教育。从低年级绘制“校园探险图”到高年级“红领巾应急小队”的综合演练,再到“红途安全戏剧社”将防灾短剧推向社区,斋堂中心小学成功将安全教育从校内延伸至社会治理末梢。通过空间智能化升级,校园“一键升级”为守护镇域平安的“安全岛”,实现了安全体系的迭代升级。

“一份安全、营养、美味的校园餐,是给孩子最好的成长礼物。”朝阳区丽景幼儿园园长宋莉岩介绍了以“新、芯、心、信”四维工作法为核心的膳食管理实践。“新”字破局,打破固有模式,重构“园长统筹+多方参与”的协同治理体系,让膳食管理从“单一管理”走向“多元共治”;“芯”字强基,以“全流程可控、可溯”为目标,为校园餐安全装上“健康芯”,让每一份餐食都经得起检验;“心”字为核,坚守“以幼儿为中心”的教育理念,用“心”做好每一份餐食,用“情”搭建家园沟通的桥梁;“信”字搭桥,搭建多渠道宣传平台,建立信任桥梁。从“透明厨房”到“亲子烹饪”,丽景幼儿园的系列创新举措赢得了家长的高度信任,为校园餐安全管理提供了可复制的实践经验。
温情守护:安全防线“暖”起来
安全的背后,离不开无数默默守护的身影。大兴区教委政策法规与安全保卫科干部范玲和北京市广渠门中学总务主任程鹏进行了经验分享。

“只有亲眼看到、亲自走过,才能为孩子选出一条最安全的路。”范玲的讲述,将所有人的思绪带回了2023年那个寒风凛冽的冬天。作为“通学公交”试点专班的负责人,她和同事们成了大兴区街头的“路探”,用脚步一寸寸丈量,将103条线路优化整合。挑战在春节来临,规划的线路仅一半符合条件,“这个数字像一块巨石压在我心上”。在市级专班和区领导的高位统筹下,团队经过不眠不休的奋战,首批57条线路终于如期开通。
当看到孩子们欢快地跳下车,家长们露出放心的笑容时,范玲的泪水夺眶而出:“所有的辛苦,在那一刻都值得了。”从通学公交的“破冰者”到大型活动的“总调度”,她始终以“时时放心不下”的责任感,守护着校园的安宁。

程鹏用15年的坚守诠释了校园安全工作的温度与智慧。面对一位一年内拨打300多次投诉热线的家长,他通过“做足功课”和连续数小时的深夜长谈,最终用真诚化解了坚冰。
“家校之间哪有解不开的结?只要拿出真心,总能找到彼此理解的路。”程鹏认为,安全光靠“谈心”不够,还需“科技护驾”,因此主导构建了“三圈层防控体系”。但在他看来,校园安全没有“一劳永逸”,只有“永不止步”,而真正的安全防线在每个人的心里。当“我要安全、我会安全、我能安全”变成校园里的共识,这份平安才更踏实。
未来展望:安全月历“启”新篇
“校园安全是学生成长的基础,近年来各类安全事故时有发生。我们特别设计了《2026年校园安全月历》,引导学校常态化开展安全宣传教育,提升师生的安全意识及应对能力,让安全知识与心理关怀融入校园生活,构建平安、健康的校园环境。”北京市教委后勤处相关负责人表示。

月历创新采用“日历标注、知识讲解、绘画创作”三位一体设计,每月聚焦核心安全主题,结合法定安全日与校园实际需求,形成“每月有重点、月月有行动”的安全宣传格局。

我们在现场看到,这本月历不仅清晰标注关键的安全日与节气,更配有即学即用的安全知识。比如,3月聚焦“反校园欺凌”,明确告知学生“什么是欺凌”以及“如何应对”;4月“国家安全教育日”,巧妙地将宏大的主题与“不拍军训照、不点可疑链接”等校园日常相结合,让安全教育目标清晰。
它还是专属于学生的创意舞台。11月画面中灭火的消防员,12月雪地里指挥交通的警察……这些由学生亲手绘制的画面,正是“绘画创作区”的成果。从“被动听讲”到“主动创作”,安全知识通过画笔深深融入内心。一张张月历装订起来,就是一本独一无二的安全教育手册。
据介绍,校园安全月历实现了从“知识普及”到“行动指南”的跨越,让预防走在风险前面。它让学生成为安全宣传的主角,用童真的画笔,带动全家共同关注安全,成为连接学校与家庭的纽带,用全年的陪伴,为校园筑起一道生动的安全防线。

北京市教委后勤处相关负责人表示,首都校园安全建设已进入“智慧赋能与人文关怀并重”的新阶段。未来将重点推进三方面工作:一是构建与时代同步的安全新格局,完善全链条责任体系;二是强化科技支撑,推广AI预警、智能安防等技术应用;三是深化安全文化建设,通过安全月历、主题演练等提升师生参与度。“校园安全没有终点,只有连续不断的新起点。我们要将首都的校园建设成为让社会放心、让家长安心、让学生舒心的平安绿洲。”
获奖名单

(文字:南丽 制图:郁美静 编辑:付磊 校对:姜思瑶 审核:张秋颖 终审:冉阳 常悦)