
12月11日,市委宣传部、市政府新闻办召开《秦皇岛市气象灾害防御办法》颁布实施新闻发布会。《办法》创新颁布“分灾种、分区域”细化应急措施,解决了过去“预警发了但响应滞后”等问题。《办法》于2025年11月13日,市第十五届政府第83次常务会议审议通过,于2026年1月1日正式施行。

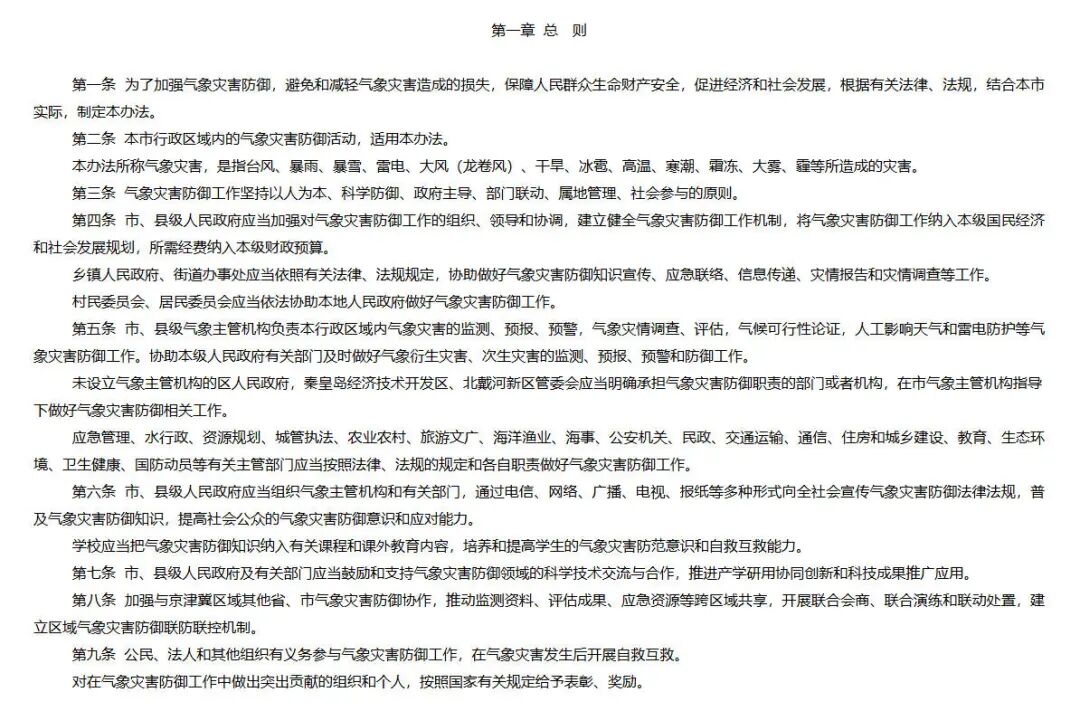
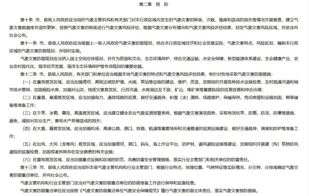
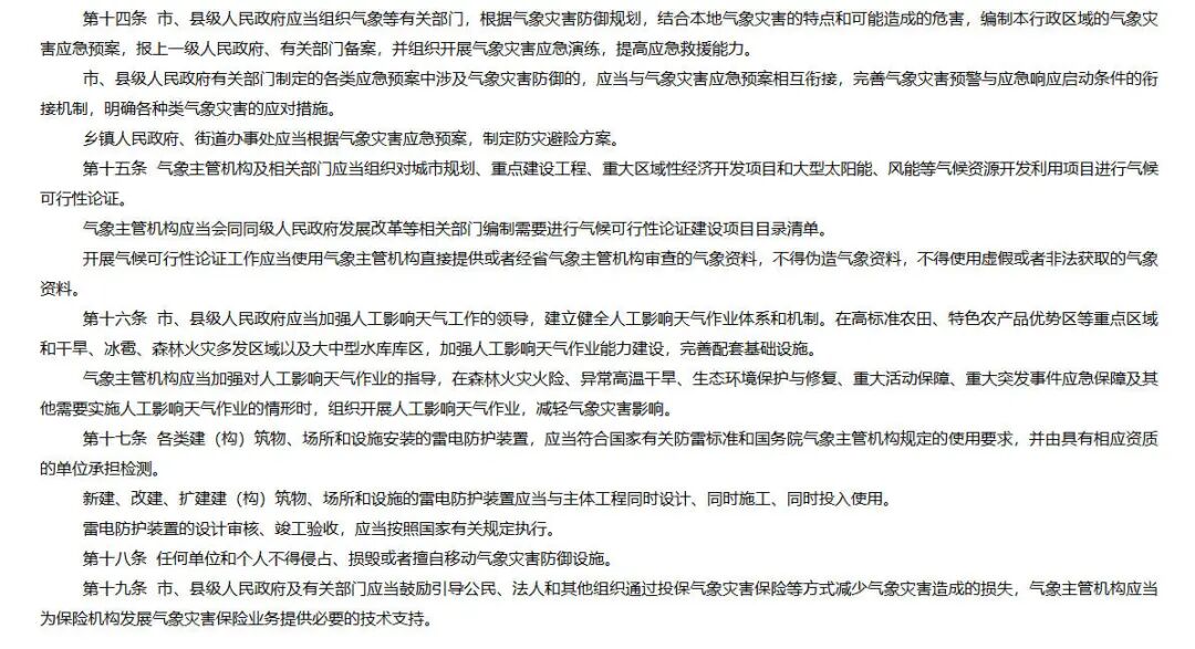
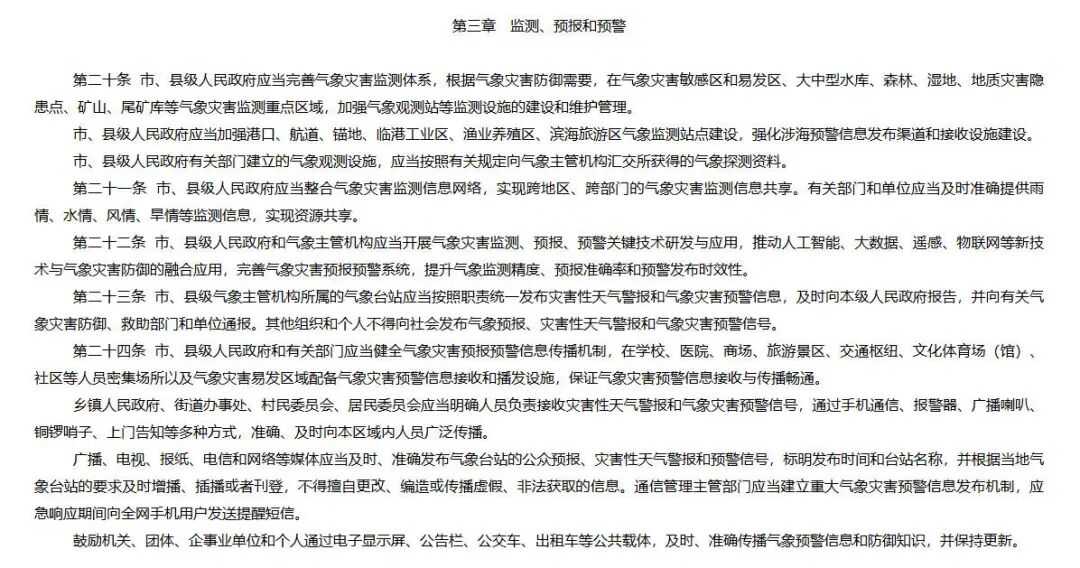
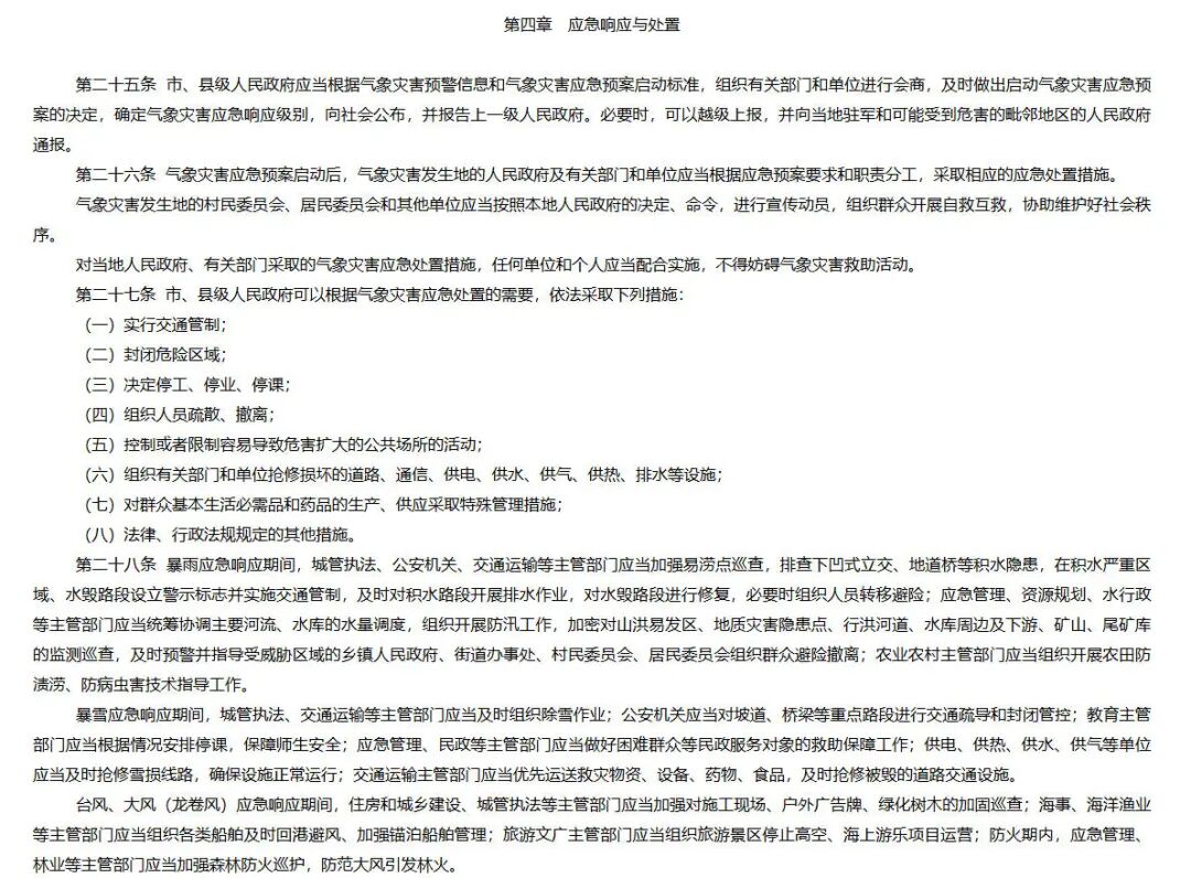
《秦皇岛市气象灾害防御办法》共六章三十四条,涵盖气象灾害防御全链条。其中规定了气象灾害风险区域划定、防御规划编制、重点单位管理、应急预案制定、气候可行性论证、人工影响天气、雷电防护、设施保护及风险减量等措施,从源头上提升灾害防御能力。规范了监测网络建设与管理、监测信息共享机制、预报预警技术研发应用、预警信息发布管理及传播渠道建设等内容,确保预警信息及时、准确传递至社会公众。明确了应急响应启动条件、政府及部门应急处置职责、分灾种应急措施、社会主体应急义务、响应解除程序及灾后恢复重建等内容,构建起高效联动的应急处置体系。
除此之外,《秦皇岛市气象灾害防御办法》对违反其规定的行为,明确了相应的法律责任,为《办法》的有效实施提供保障。
【秦皇岛市气象灾害防御办法】
秦皇岛市政府规章《秦皇岛市气象灾害防御办法》已正式发布啦,该《办法》对于加强我市气象灾害防御工作,避免和减轻气象灾害造成的损失,保障人民群众生命财产安全,促进经济和社会发展具有重大意义,大家一起来学习一下!








来源:秦皇岛新闻891、秦皇岛气象
编辑:崔婷婷 编审:高源
