
岁暮天寒,时序更迭。当旧年的光影悄然收卷,新岁的曦光已隐约可见。回望这一年,学校各项工作在传承中创新,在沉淀中勃发。值此,我们推出2025年学校多领域工作系统梳理与盘点。这组系列文字,既是对过往足迹的忠实映照,也是一份向全体师生、校友及关心学校发展的各界友人提交的“时光答卷”。今天推出第四篇——科研工作巡礼。让我们循着这些文字,共同重温那些值得铭记的瞬间,汲取前行的力量,并沉淀思考,为新一年的出发蓄能。
2025年,北京体育大学坚持以习近平新时代中国特色社会主义思想为指导,紧密围绕教育强国、体育强国、健康中国等国家重大战略,以“双一流”学科建设为引领,系统推进有组织的科研体系建设。全年学校在战略咨询、重大项目、前沿成果、机制创新、社会服务等方面取得丰硕成果,为实现高水平科技自立自强和体育事业高质量发展提供了有力支撑。
01
强化战略引领,提升决策服务能力
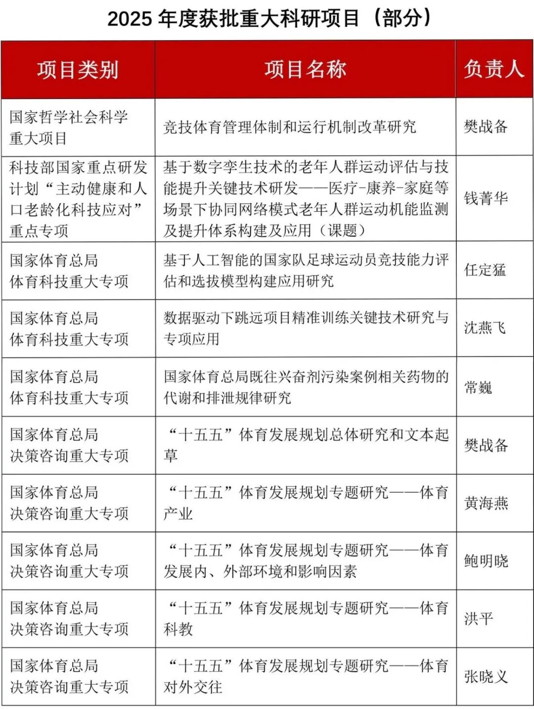
学校立足国家体育发展全局,聚焦竞技体育、全民健身、体育产业、体育外交等关键领域,积极承担国家级重大科研任务。全年获批各类科研项目200余项。学校深度参与国家“十五五”体育发展规划的总体研究与专题起草工作,在国家体育顶层设计中发挥智库核心作用。

中国体育发展研究院作为国家体育总局重要智库平台,持续增强在竞技体育、“三大球”振兴、全民健身与国际体育事务等方面的决策支持能力。2025年,学校二十余篇决策咨询报告获中央、省、市领导肯定性批示,其中研究院编制报送《体育发展要报》10期,4篇获党中央、国务院领导批示,政策影响力显著提升。

02
坚持卓越导向,推动高水平成果产出
学校科研产出质量攀升,以第一单位在高质量学术期刊发表论文400余篇,出版学术著作30余部。尹杰副教授在《美国科学院院刊》(PNAS)发表运动想象神经机制研究成果,标志着基础研究登上国际顶级学术舞台。卞亦瑄、周鑫淼、董逸帆等多位科研人员亦取得标志性科研成果。

国家体育总局运动应激适应重点实验室-心理学院尹杰老师团队在《美国科学院院刊》PNAS发表论文
知识产权创造量质齐升,科技成果转化中心牵头完成《体育领域虚拟技术专利分析报告》与《运动健康促进科技专利分析报告》,面向各院系启动专利布局专项指导服务。全年提交发明专利45项、实用新型专利21项、外观专利4项、软件著作权8项,已获批专利51项,其中发明专利占比达64%,彰显了学校科研成果的原创性与应用价值。


03
深化改革创新,完善科研治理体系
学校完成第十届学术委员会换届,新一届学术委员会以石丽君教授为主任委员,结构更合理,代表性更为广泛。换届后的学术委员会积极履行学术审议、咨询、评价和监督职能,审议通过多项重要科研管理制度,推动学术治理体系更加规范、高效。

强化学校科研机构的管理与建设,制定《科研机构管理办法》,加强了对省部级、校级科研平台的规范管理与效能评估。学校制定并实施《科研成果分类分级办法》,对155项高水平成果进行认定,覆盖全校28个科研单位,超过170位科研人员获得激励,有效激发了创新活力。


03
聚焦实战需求,强化奥运科技攻关
学校组织多支学科交叉融合的科研团队持续为米兰冬奥会及洛杉矶夏奥会的备战工作提供科技服务。全年共计承担30余项各类科技服务项目,从伤病防治、运动康复机能监控、体能训练、运动营养心理调控、技战术分析、数据管理分析以及信息情报收集等多个方面,为“总局633发展战略”提供全方位的科技服务保障。获批国家体育总局重大科技项目4项、国家体育总局运动医学科技创新项目2项、国家体育总局委托奥运备战专项课题20项,以及国家体育总局科技创新项目6项。


数据驱动下跳远项目精准训练关键技术研究与专项应用

心理团队服务保障国家队奥运备战
03
面向人民健康,服务健康中国建设
学校积极响应“体重管理年”行动与积极应对老龄化国家战略,推动科研成果服务全民健康。邱俊强教授团队积极助力“体重管理年”行动,构建了我国首部系统化、循证化的超重和肥胖人群运动处方指南-《中国超重和肥胖人群运动处方指南》,为临床、社区与运动健康管理提供标准化决策依据,助力健康中国建设。钱菁华教授团队获批科技部国家重点研发计划“主动健康和老龄化科技应对”重点专项课题《医疗、康养、家庭等场景下协同网络模式老年人群运动机能监测及提升体系构建及应用》,针对老年人运动机能需求,融合技术与理念,构建老年人运动机能管理体系。相关成果在促进主动健康、优化健康服务体系方面发挥了示范作用。


运动营养北京市高等学校工程研究中心-首次建立了中国人群身体活动精准量化评估方法和常见身体活动的能量消耗参考标准
多场景协同网络模式老年人群运动机能监测及提升体系构建及应用
《中国超重和肥胖人群运动处方指南》
04
优化学术生态,交流氛围日益浓厚
学校高度重视科研人才队伍的能力建设与学术交流。通过举办“提升科研能力,规范科研管理”系列培训,系统强化了科研人员的项目申报、经费管理及学术规范意识。编制的《体育科研动态》内刊,成为传播前沿资讯、推介校内成果的重要信息平台。

积极搭建高水平学术对话平台,建立北体 - 克罗地亚萨格勒布大学高水平运动表现联合实验室这一国际联合实验室。全年主办或承办了“运动与健康中国2030”国际论坛、冬奥文化与冰雪经济发展国际论坛、世界篮球论坛、欧亚体育产业国际论坛等十余场具有重要影响力的品牌学术活动,并支持各学院举办各类讲座、沙龙120余场,形成了活跃、开放、跨界的学术交流生态。
参加第十四届体育科学大会
第四届“运动与健康中国2030”国际论坛
第六届欧亚体育产业国际论坛
第六届世界篮球论坛
第六届北京体育大学国际武术发展论坛
运动心理学双周论坛
体能大讲堂
“智创体坛”体育学术论坛
北京体育大学将继续坚持“四个面向”,以服务国家战略为己任,进一步强化有组织科研,深化体制机制改革,促进产学研用深度融合,持续提升原始创新能力和服务贡献能级,为加快建设体育强国、教育强国,推动人类体育科技文明进步贡献更多的“北体智慧”与“北体力量”。
推荐阅读RECOMMEND聚全球资源育英才 显北体担当促融通|北京体育大学2025年国际交流与合作工作巡礼聚势谋远,砺新笃行|北京体育大学2025年人事人才工作巡礼
立德树人固根本 以质图强开新局|北京体育大学2025年本科人才培养工作巡礼
北体官微|2025243期
内容来源|科研处、各学院

