北京市消防救援总队圆满完成2025年灭火救援专项课题研究工作
2026-01-01 21:12 来源:  北京号
关注

为加强应对传统火灾新变化,加快破解新能源、新领域、新业态等火灾处置难题,切实提升队伍实战打赢能力,按照国家消防救援局关于开展“高低大化”和新能源等难点火灾研究攻关的要求,自年初以来,北京市消防救援总队党委高度重视,统筹谋划部署队伍灭火救援能力提升工作。为此,北京总队研究制定了《灭火救援专项课题研究工作方案》,共划分9个课题组,部署17个支队开展灭火救援专项课题研究工作。

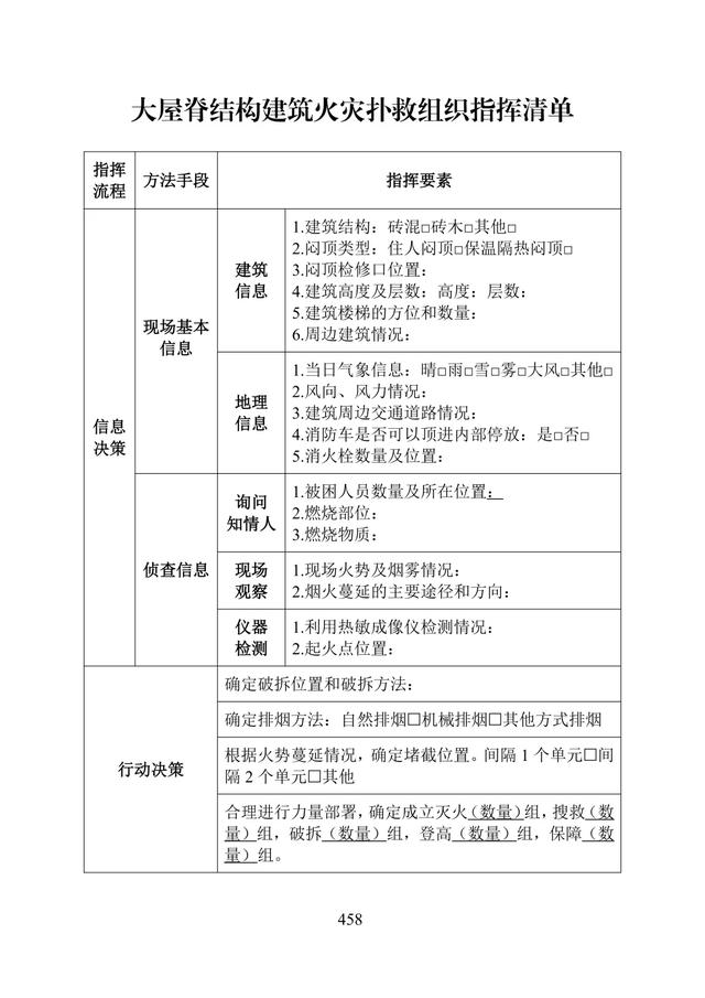
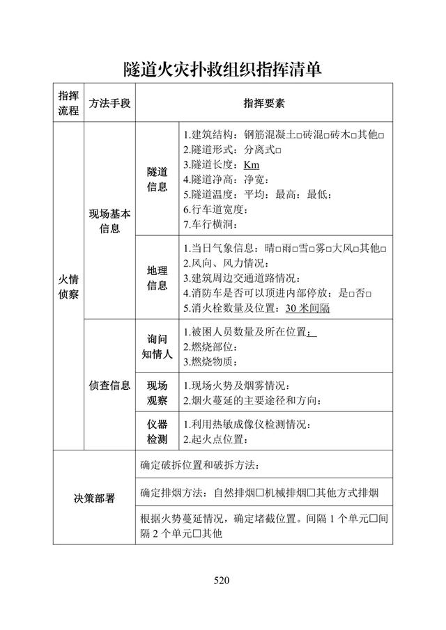
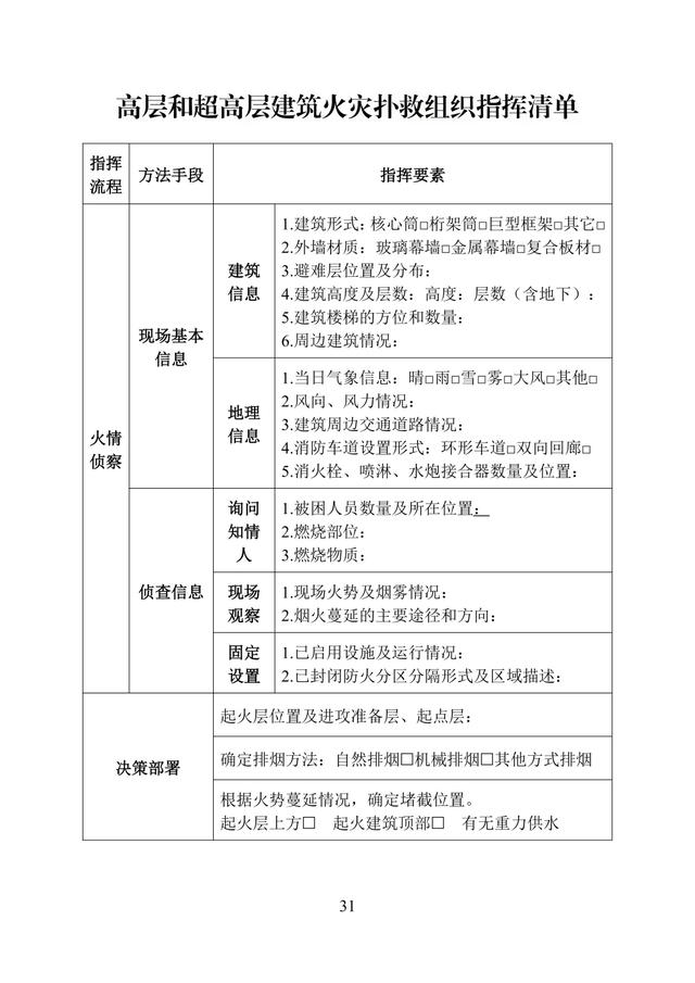
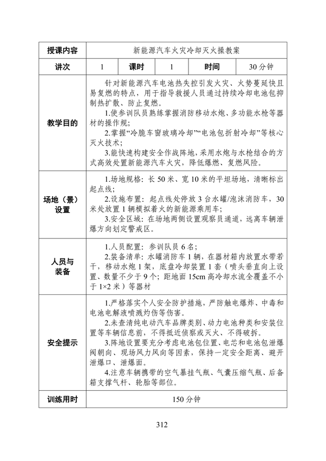
最终形成 9 份研究报告、27 份组训教案、27 份操法细则、9 份指挥要点、9 份行动指南,构建了 “理论支撑 - 技术创新 - 实战应用 - 教学推广” 的完整研究链条。

(右滑查看研究课题)

(右滑查看组训教案)

(右滑查看操法细则)

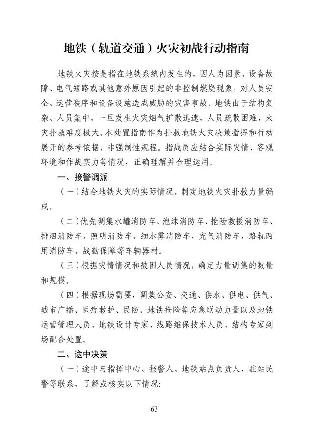
(右滑查看指挥要点)

此次评审工作分为“初评”和“总评”两个阶段进行。

初评阶段重点对各课题组提交的研究成果进行评议,确认其完整性、合法(规)性、重复性和真实性,指导相关课题组进行修订。

总评阶段邀请中国消防救援学院专家、总队相关处室技术骨干,以及基层代表组成评审委员会,采取“实操成果展示+理论成果答辩”的方式,对9个课题组的研究成果进行逐一评审。

实操成果展示

理论成果答辩

获奖名单

经过评审委员会现场打分、集中评议、复核评定,大兴、丰台支队共同承担的“大跨度建筑及仓储物流灭火技术”课题,获评一等奖;天安门、东城支队共同承担的“文物古建筑灭火救援技术”课题,获评二等奖;顺义、开发区支队共同承担的“新能源车辆处置技术”课题,获评三等奖;海淀、西城支队共同承担的“大屋脊建筑灭火救援技术”课题研究成果,在技战术方面创新性较强,获评技术突破奖;朝阳支队承担的“高层及超高层建筑灭火救援技术”课题研究成果,与实战紧密贴合,能够在基层广泛推广,获评最具推广价值奖。

一等奖

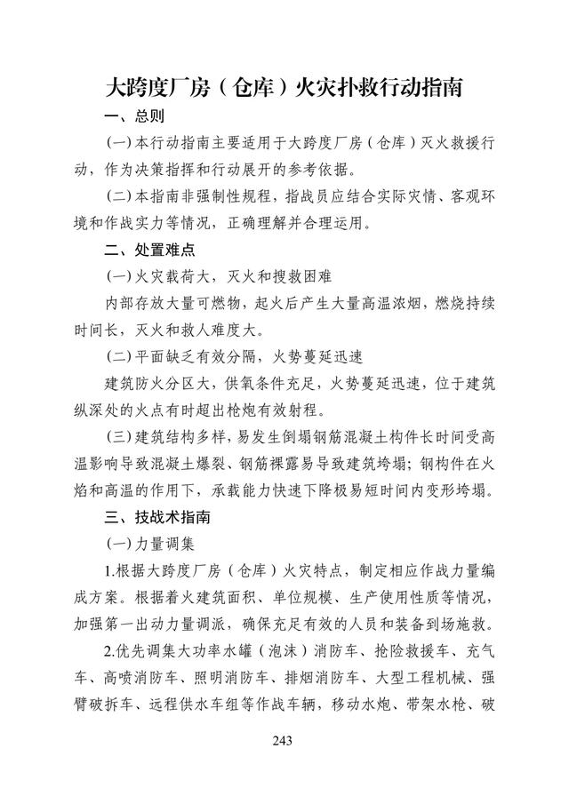
大跨度建筑及仓储物流灭火技术

二等奖

文物古建筑灭火救援技术

三等奖

新能源车辆处置技术

技术突破奖

大屋脊建筑灭火救援技术

最具推广奖

高层及超高层建筑灭火救援技术

下一步,北京市消防救援总队将进一步加强成果转化与推广应用,把研究成果融入日常训练和实战处置,持续优化完善技术战法;同步聚焦传统火灾新变化和新型火灾处置难点,持续深化技术研究与装备革新,提升典型火灾事故的实战处置能力;加强智能化技术的深度应用,推动灭火救援向科学化、信息化、精准化转型,不断提升首都消防救援队伍的实战能力。



作者:

北京市消防救援总队


打开APP阅读全文
特别声明:本文为北京日报新媒体平台“北京号”作者上传并发布,仅代表作者观点,北京日报仅提供信息发布平台。未经许可,不得转载。