北京市第二十八届学生艺术节获奖名单出炉!最新一批名单来了
2026-01-04 20:29 来源:  北京号
关注

近日,北京市委教育工委市教委新媒体平台“首都教育”,北京教育融媒体中心融媒体矩阵的“现代教育报”微信公众号,北京市教委官网相继推送了多个最新名单,快和小编一起来看看吧!

北京市第二十八届学生艺术节

舞蹈项目、行进管乐、器乐展演

获奖名单

近日,北京市第二十八届学生艺术节舞蹈项目市级展演圆满结束。经各区教委遴选推荐,本届艺术节共收到舞蹈表演类节目456个,最终评出金奖节目137个、银奖节目155个、铜奖节目95个、优秀原创作品奖105个。

此外,2025年8月初,北京市第二十八届学生艺术节行进管乐、器乐项目市级展演结束。经各区教委遴选推荐,本届艺术节共收到行进管乐、器乐表演类节目428个,最终评出行进管乐项目金奖节目25个、银奖节目19个、铜奖节目9个;优秀原创作品奖19个;器乐项目金奖节目144个、银奖节目110个、铜奖节目67个;优秀原创作品奖17个;优秀指挥奖143个。

北京市第二十八届学生艺术节

舞蹈展演获奖名单

图片
图片
图片
图片
图片
图片
图片
图片
图片
图片
图片
图片
图片
图片
图片
图片
图片
图片
图片
图片
图片
图片
图片
图片
图片
图片
图片
图片
图片

北京市第二十八届学生艺术节

行进管乐、器乐展演获奖名单

图片
图片
图片
图片
图片
图片
图片
图片
图片
图片
图片
图片
图片
图片
图片
图片
图片
图片
图片
图片
图片
图片
图片
图片
图片
图片
图片
图片
图片
图片
图片
图片
图片
图片
图片
图片
图片
图片
图片
图片
图片
图片
图片
图片
图片
图片
图片
图片
图片

长按识别二维码

查看详细信息

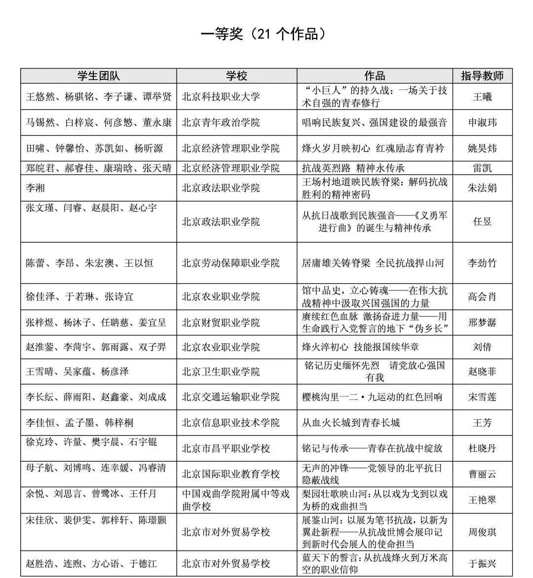
首届北京市大学生“人工智能+”创新大赛拟获奖及指导教师名单公示

近日,据北京市教委网站消息,首届北京市大学生“人工智能+”创新大赛评审工作已经结束,现将拟获奖名单予以公示。公示时间:2026年1月4日-1月8日。

部分拟获奖名单

图片
图片
图片
图片

长按识别二维码

查看完整名单

2025年高校思政课优秀案例发布

北京8所学校入选

日前,2025年高校思政课改革创新情况分析报告发布,共推介20个优秀思政课程案例,以期为高校思政课改革创新提供借鉴启示。其中北京大学“‘北大科学Yeah!’科学演讲:以科普创新性实践筑牢思政育人新阵地”、清华大学“‘凝心聚力 青言新声’——以朋辈宣讲构建思政育人新格局”、中国人民大学“‘追寻领袖初心路’:在溯源伟大思想中筑牢青年信仰之基”等多个在京高校案例入选。

图片
图片

长按识别二维码

查看详细信息

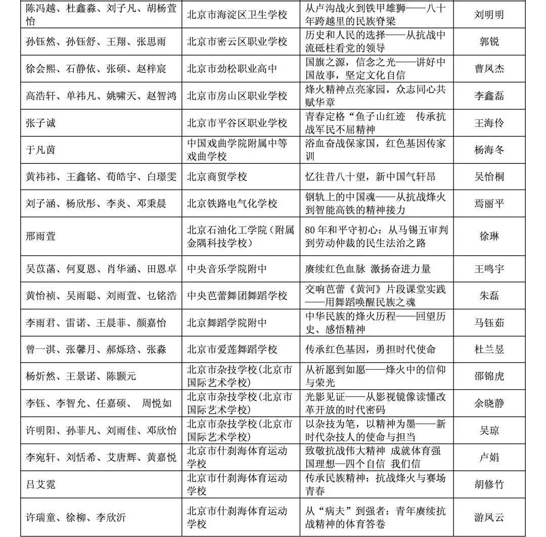
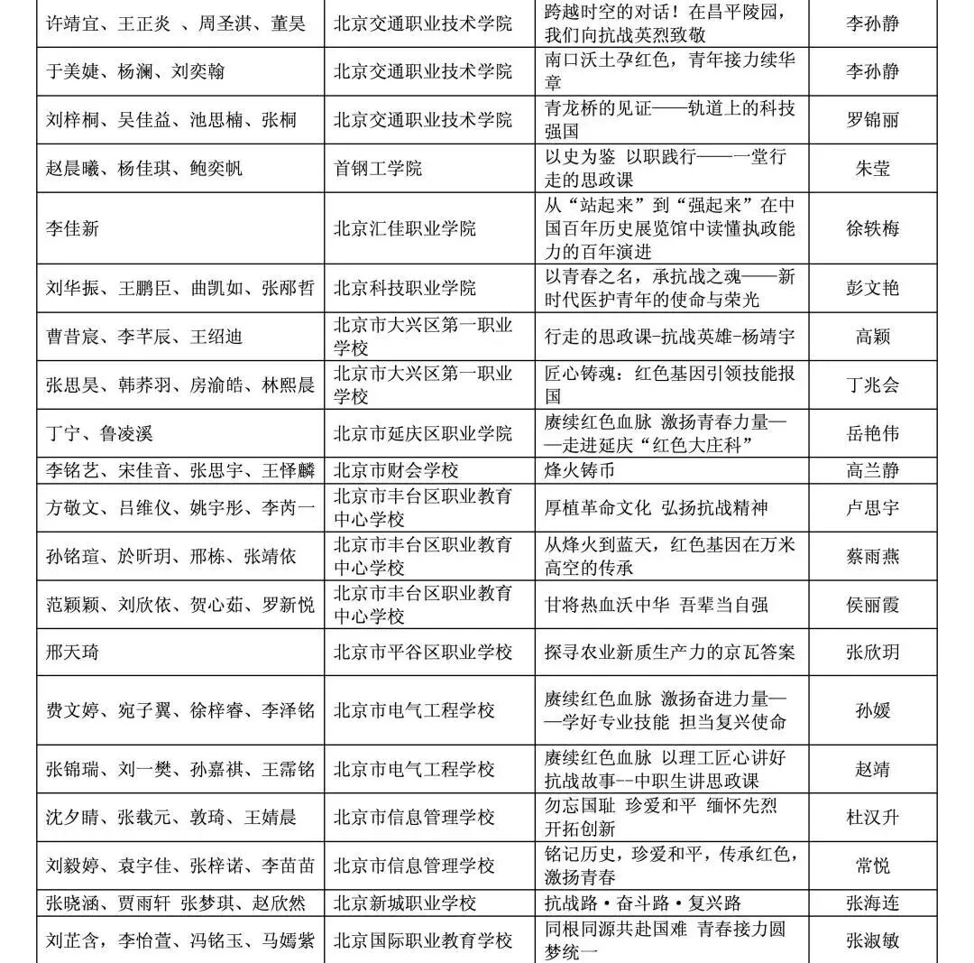
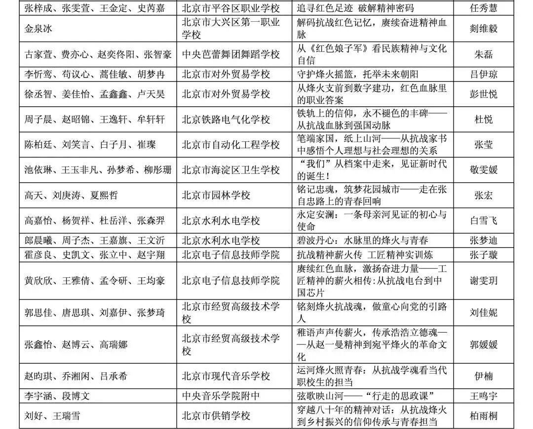
2025年职业学校学生讲思政课

展示活动获奖作品名单

近日,北京市教委官网公布了“赓续红色血脉  激扬奋进力量——纪念中国人民抗日战争暨世界反法西斯战争胜利80周年”2025年职业学校学生讲思政课展示活动获奖作品名单。

2025年职业学校学生讲思政课展示活动优秀作品名单

图片
图片
图片
图片
图片
图片
图片
图片
图片

长按识别二维码

查看详细信息

来源丨“首都教育”微信号、“现代教育报”微信号、北京市教委官网

责编丨王爽

复审丨唐莉莉       终审丨张雪莲、李培


作者:

北京教育融媒体中心


打开APP阅读全文
特别声明:本文为北京日报新媒体平台“北京号”作者上传并发布,仅代表作者观点,北京日报仅提供信息发布平台。未经许可,不得转载。