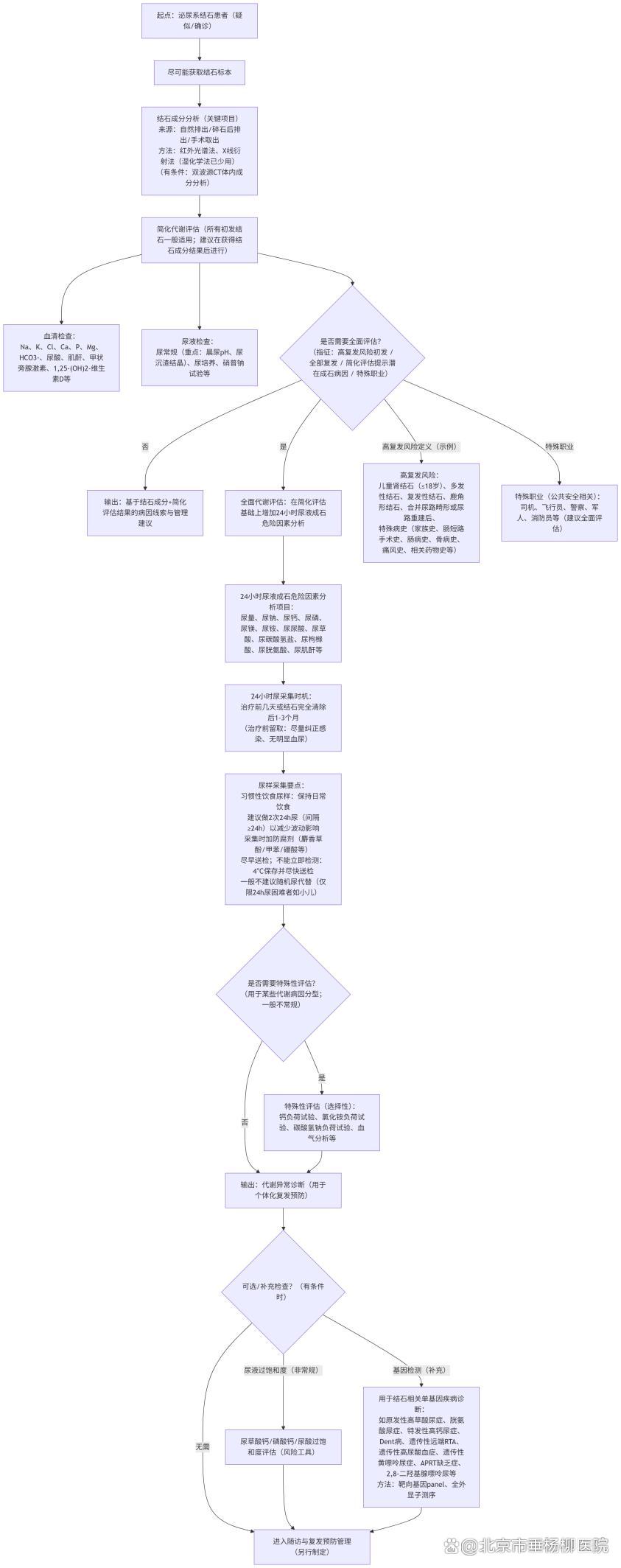
泌尿系结石是一种常见的泌尿系统疾病,具有高复发率。代谢评估作为结石病因诊断的重要手段,对于实现个体化防治、降低复发率具有重要意义。本文将基于国内外最新研究,详细阐述代谢评估的核心步骤及其在临床实践中的应用。
一、代谢评估的目的
代谢评估的主要目的是明确泌尿系结石的病因,为个体化的防治措施提供依据。通过代谢评估,可以识别出结石形成的代谢异常,如高钙尿、高草酸尿、低枸橼酸尿等,从而针对性地进行干预。
二、代谢评估方法
代谢评估根据复杂程度可分为简化评估、全面评估和特殊性评估。
1.简化评估
简化评估适用于所有结石患者,包括首次发病者。评估项目包括:
(1)血清检查:钠、钾、氯、钙、磷、铁、碳酸氢盐、尿酸、肌酐、甲状旁腺激素、1,25-二羟维生素D等。
(2)尿液检查:尿常规、晨尿pH值、尿培养、硝普钠试验等。
(3)结石成分分析:通过红外光谱法或X线衍射法进行。
2.全面评估
全面评估在简化评估的基础上,增加24小时尿液成石危险因素分析,包括:
24小时尿液成石危险因素分析:尿量、尿钠、尿钙、尿磷、尿镁、尿铵、尿尿酸、尿草酸、尿碳酸氢盐、尿枸橼酸、尿胱氨酸、尿肌酐等。
全面评估用于诊断结石患者的各种代谢异常,适用于高复发风险的初发性结石患者、全部复发性结石患者以及经简化评估后疑有潜在成石病因者。
3.特殊性评估
特殊性评估方法包括:
钙负荷试验
氯化铵负荷试验
碳酸氢钠负荷试验
血气分析
特殊性评估一般不作为常规检查,主要用于特定情况下的诊断。
三、代谢评估流程和指征
对于初发结石,一般只需要进行简化评估。全面评估的指征包括:
高复发风险的初发性结石患者。
全部复发性结石患者。
经简化评估后疑有潜在成石病因者。
高复发风险结石患者包括但不限于儿童肾结石、多发性结石、复发性结石、鹿角形结石、合并尿路畸形或尿路重建后的泌尿系结石、有特殊病史如结石家族史、肠短路手术史、肠病史、骨病史、痛风史、相关药物服用史患者。
四、代谢评估技术的应用
尿常规检查:应重点注意晨尿pH值、尿沉渣结晶项目。
结石成分分析:是代谢评估的关键项目,是缩小代谢评估范围和制订预防措施的重要依据。
24小时尿液成石危险因素分析:分析时机应在治疗前或结石完全清除后1~3个月进行。
尿液过饱和度检测:可作为评估结石发生风险的有力工具。
基因检测:可作为代谢评估技术的补充,目的是诊断结石相关的单基因疾病。
代谢评估是泌尿系结石个体化防治的关键步骤。通过简化评估、全面评估和特殊性评估,可以明确结石病因,为制定个体化的防治措施提供科学依据。泌尿外科医生应充分认识代谢评估的重要性,并在临床实践中规范应用,以降低结石复发率,提高患者的生活质量。

泌尿外科·专家推介
注:以上专家出诊时间仅作参考,实际以当日出诊情况为准。
本文仅限于公益科普及学术交流,如有不适请及时就医。文中部分图片及资料来源于网络,侵删。