欢迎加入北京教育融媒体中心!
北京教育融媒体中心
2026年公开招聘公告
北京教育融媒体中心(以下简称“融媒体中心”)是中共北京市委教育工作委员会、北京市教育委员会所属副局级事业单位。融媒体中心主要承担北京市教育系统新闻宣传、舆论引导、政策解读、舆情监测、内外宣联动及公共服务等职能,同时负责教育类报刊的编辑、出版、发行等工作,是首都教育系统最重要的宣传阵地和对外窗口。
依据《北京市事业单位公开招聘工作人员实施办法》(京人社专技发〔2010〕102号)等文件精神,结合融媒体中心事业发展需要,现面向社会公开招聘,具体事项公告如下:
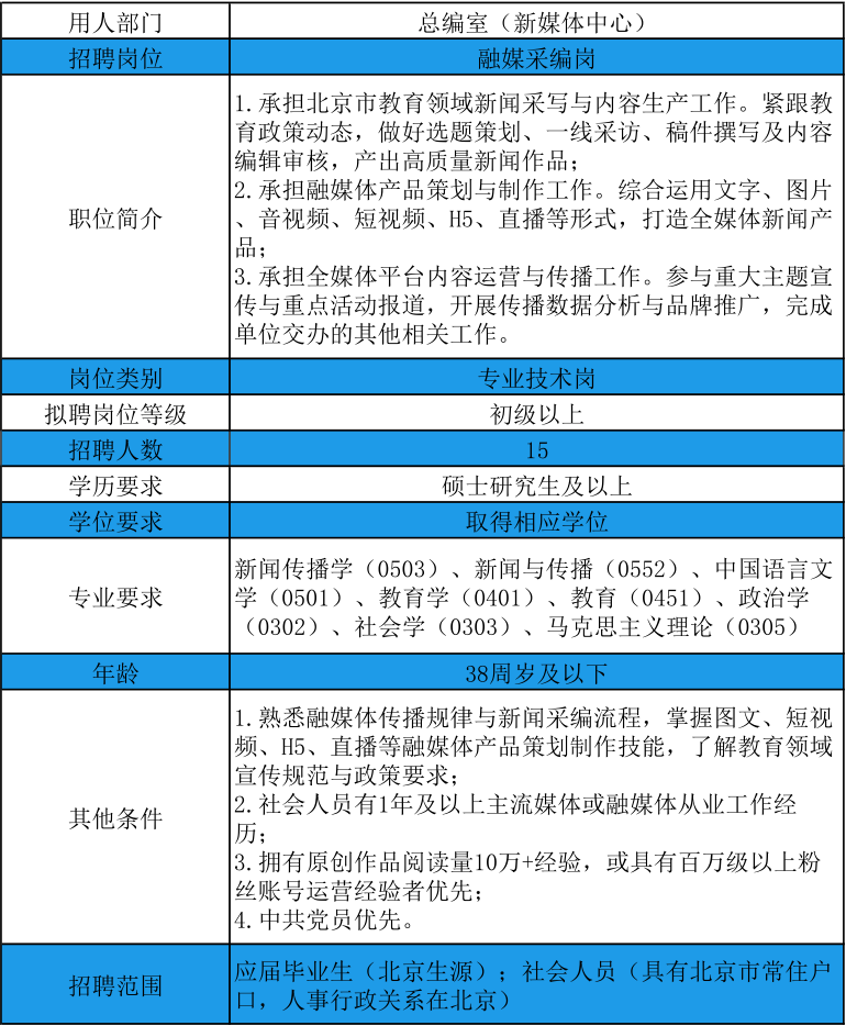
融媒体中心2026年计划公开招聘融媒采编岗15人。岗位信息及报名条件详见《北京教育融媒体中心2026年公开招聘岗位需求表》。

(一)基本条件
1.具有中华人民共和国国籍,遵守宪法和法律。政治立场坚定,拥护中国共产党的领导和中国特色社会主义制度。
2.热爱教育事业,具有良好的职业道德、敬业精神、服务意识及团队合作精神。
3.具有正常履行职责的身体条件和心理素质,具有拟聘岗位所要求的工作能力和其他资格条件。
4.社会人员需具有北京市常住户口,人事行政关系在北京(不含户口、档案保留在学校的非京生源毕业生);应届毕业生限北京生源。
5.专业分类参见中华人民共和国教育部政府门户网站(http://www.moe.gov.cn)、中国研究生招生信息网(https://yz.chsi.com.cn)网站公布的研究生专业(学科)目录。
6.符合事业单位公开招聘人员回避制度有关要求。
(二)其他要求
1.年龄要求:应聘人员年龄须在38周岁及以下(1987年4月及以后出生)。
2.学历要求:列入国家统一招生计划,培养方式为非定向。
3.京籍应届毕业生要求:指列入国家统一招生计划(不含委培、定向)的普通高等学校,按时毕业并如期获得相应学历学位,毕业证书落款年度2年内(2025年、2026年)的高校毕业生,及2024年离校未就业(未与任何单位签订合同且无单位缴纳社会保险记录)毕业生。
4.学历为报考人员所获得的最高学历,所学专业为最高学历对应专业。社会人员应以其已经获得的最高学历进行报考,京籍应届毕业生以即将获得的最高学历进行报考。对于专业目录中没有具体对应的境外留学专业,考生在报名时需上传专业证明材料,包括主要课程、研究方向和学习内容等情况,本单位根据职位专业需求进行审核。
5.曾受过行政或刑事处罚、党纪政纪处分的,正在接受纪律审查的或涉嫌违法犯罪正在接受调查的人员,具有其他不良行为记录的人员,以及有法律规定不得聘为事业单位工作人员的,不得应聘。
6.符合北京市公开招聘相关的其他政策要求。
(一)报名及资格审查
1.信息发布
本次招聘信息在北京市人力资源和社会保障局网站(https://rsj.beijing.gov.cn/xxgk/gkzp/)以及融媒体中心新媒体平台上发布。
2.网上报名
报名时间:即日起至2026年5月5日下午17:00。
报名方式:符合条件的应聘人员须通过报名链接(链接地址:https://c.exam-sp.com/bjrmt)报名,该报名系统为申报岗位的唯一渠道。请于规定时间内登录报名链接,如实填写个人信息并按要求上传相关材料。
应聘人员须按照岗位要求上传以下材料:
(1)身份证、户口簿(首页、本人页)扫描件。
(2)全部学历、学位证书(境外院校毕业生须同时提交教育部学历学位认证)。
(3)教育部学籍在线验证报告(本科至最高学历)。
(4)有相关工作经历的考生需上传工作证明材料。
3.资格审查
融媒体中心按照招聘公告的基本条件和岗位要求,对报考人员进行资格审查。因提交材料不全或不正确而影响审查和认定的,视为资格审查不合格。请应聘人员及时登录报名系统,查看资格审查结果。
(二)考试安排
1.笔试
进入笔试的应聘人员登录报名系统打印准考证,请详细阅读准考证内容并妥善保管,笔试及面试均需使用。
笔试采用集中在线考试,具体时间及地点另行通知。笔试成绩实行百分制,按照笔试成绩由高到低的顺序,以1:10的比例确定进入初步面试人选;不足1:10比例的,以实际人数确定进入初步面试人选。笔试结束后,在报名系统查询笔试成绩及入围情况。
参加笔试人员须在考试现场完成心理测评,测评结果作为聘用参考,不计入考试成绩。未参加心理测评者视为放弃应聘资格。
2.初步面试
初步面试实行百分制,合格分数线为75分。按照初步面试成绩由高到低的顺序,以1:3的比例确定进入综合面试的人选;不足1:3比例的,以实际人数确定进入综合面试人选。初步面试的具体时间及安排另行通知。
3.资格复审
融媒体中心对进入综合面试的考生进行资格复审,具体时间及地点另行通知。复审通过后方可参加综合面试,资格复审未通过的应聘人员,不得进入后续环节。逾期未按要求参加资格复审的应聘人员,视为自愿放弃应聘资格。考生资格复审时须提供以下材料:
(1)本人签字的报名表(报名资格审核通过后,从报名系统下载打印)。
(2)本人身份证、户口簿(集体户口的需出示集体户口首页复印件和本人户口页)。
(3)身份证原件及复印件1份(正、反面同印一张A4纸)。
(4)2026年京籍应届毕业生须提供校级毕业生就业主管部门填写完整、盖章齐全的就业推荐表(就业推荐表上未注明“统招”或“非定向”的,还需要开具统招证明)、学校教务部门盖章的成绩单(成绩单有非百分制项目须提供说明)等材料。
(5)2024年离校未就业京籍毕业生、2025年京籍毕业生及北京户籍社会人员须提供国家承认的学历、学位证书,从中国高等学校学生信息网(https://www.chsi.com.cn/)自行下载并打印的《教育部学历证书电子注册备案表》《中国高等教育学位在线验证报告》;2024年离校未就业京籍毕业生还需提供无单位缴纳社会保险记录。
(6)留学回国人员须提供国外学历学位证书及教育部留学服务中心出具的“国外学历学位认证书”。
(7)有相关工作经历的考生,须提供劳动(聘用)合同以及和工作经历一致的社会保险历年对账单(通过社会保险网上服务平台或社保经办机构打印),且劳动(聘用)合同上须明确所聘用的岗位。
(8)能够证明符合招聘岗位所要求条件的其他材料。
4.综合面试
通过资格复审的应聘人员进入综合面试环节。综合面试成绩实行百分制,合格分数线为75分。综合面试的具体时间及安排另行通知。
(三)实践考察
根据综合面试成绩从高到低的顺序,按1:1的比例确定实践考察人员。实践考察由融媒体中心业务部门安排,实践考察结束后由考察部门出具考察意见。通过实践考察的人员,进入下一环节。若未通过实践考察,则按照综合面试成绩从高到低的顺序依次递补。
(四)体检与政审
体检参照《公务员录用体检通用标准(试行)》执行,须在规定日期内到指定医疗机构进行。对体检合格者,开展政审及查档工作。
如因体检、政审或查档不合格,以及个人自愿放弃等原因出现空缺时,将根据实践考察情况进行递补。
(五)会议审议及公示
对体检、政审及查档合格的人员,提交融媒体中心主任办公会及党委会审议,确定拟聘人员。对拟聘人员在报名系统进行公示,公示期为5个工作日。
(六)聘用
对公示无异议或反映问题不影响聘用的人员,按规定办理聘用手续。聘用人员未在规定期限内配合完成入职手续的,视为自动放弃聘用资格。
(一)本次招聘岗位均为事业编制岗,相关待遇按照国家和北京市事业单位有关政策规定执行。
(二)资格审查贯穿招聘全过程,应聘人员须提供真实、完整、有效的个人信息以及证书、证件等材料。凡与报名条件不符或存在提供虚假信息、隐瞒或伪造材料等情形的,一经发现,立即取消应聘资格;已聘用的,取消聘用,后果由本人承担。
(三)招聘期间,请应聘人员确保预留电话号码畅通,因通讯不畅导致无法通知的,后果由应聘者本人承担。
(四)未通过招聘程序的人员不单独通知,应聘材料不予退还。
报名系统技术咨询电话:021-61948899
招考政策咨询电话:010-52597515
咨询时间:工作日9:00-17:00
北京教育融媒体中心
2026年4月21日

责编丨唐莉莉
复审丨王爽 终审丨张雪莲、李培